1 Attachment(s)
Schneider Altivar 320 wiring / setup help needed
Hi all,
Does somebody have experience connecting and configuring Schneider VFD's ? At first it looked as an easy task - now becoming something that I need help with... :)
Here is wiring / information of the current setup:
Attachment 19260
Spindle Data:
Power: 800W
Current 5A
Frequency: 400Hz
Torque: 0.61Nm
Speed: 0-24000 rpm
Current Altivar 320 settings:
bFr [Standard mot. freq] - 50 Hz
tFr[Max frequency] - 400 Hz
Ctt [Motor control type] - uuC ([SVC V] : Sensorless vector control)
nPr - 0.8 kW
UnS - 220 V
nCr - 0.5 (5.0 A)
FrS - 400 Hz
nSP - 24000 RPM
Ctt - PErF
Ai1A - (Fr1): Reference source 1 (Dont know why - cant change this parameter...)
UiL1 [AI1 min value] - 0v
UiH1 [AI1 max value] - 5v
The problem is that I cant activate spindle through UC CNC (or activate at all :) ) . Am I doing something wrong here, either in wiring or VFD settings ? or miss some vital detail to do ?
Thanx ! :)
Re: Schneider Altivar 320 wiring / setup help needed
If that's how you've wired it, then you still need some way of turning the spindle on.
Usually you'd do that by using one of the digital inputs, and have that programmed to turn the motor on (either clockwise or counter-clockwise).
Re: Schneider Altivar 320 wiring / setup help needed
Quote:
Originally Posted by
m_c
If that's how you've wired it, then you still need some way of turning the spindle on.
Usually you'd do that by using one of the digital inputs, and have that programmed to turn the motor on (either clockwise or counter-clockwise).
M_C - many thanx for your reply.
Can I use analog output to digital input for this VFD ? or this shall be some other type of control (modbus), and wiring ?
I would appreciate bit guiding on this.
Thank You :)
Re: Schneider Altivar 320 wiring / setup help needed
You have the BOB 12V pin connected to the 10V output pin on the VFD. This definitely looks wrong. No connection needed here.
Otherwise, analogue out and ground pins look fine. From the data you give, it looks as if you have configured the VFD for 0-5V speed input, which is correct for that BOB.
As m-c says, that analogue signal is just for speed control. You also need at least one connection from a digital output pin on the BOB to one of DI1-6 on the VFD. The VFD manual should tell you which pin but these can often be reconfigured. Look for an input called something like Run. There will probably also be an input marked For/Rev. However, sometimes these are configured as two pins, one for forwards and one for reverse. For normal router use, you can forget reverse as you only want to run the spindle in the forwards direction. So, you need the analogue signal to set the speed and the digital signal to turn the VFD on.
What software are you using to drive this - Mach3? This will also need to be configured to generate the right signals from the BOB.
4 Attachment(s)
Re: Schneider Altivar 320 wiring / setup help needed
Quote:
Originally Posted by
Neale
You have the BOB 12V pin connected to the 10V output pin on the VFD. This definitely looks wrong. No connection needed here.
Otherwise, analogue out and ground pins look fine. From the data you give, it looks as if you have configured the VFD for 0-5V speed input, which is correct for that BOB.
As m-c says, that analogue signal is just for speed control. You also need at least one connection from a digital output pin on the BOB to one of DI1-6 on the VFD. The VFD manual should tell you which pin but these can often be reconfigured. Look for an input called something like Run. There will probably also be an input marked For/Rev. However, sometimes these are configured as two pins, one for forwards and one for reverse. For normal router use, you can forget reverse as you only want to run the spindle in the forwards direction. So, you need the analogue signal to set the speed and the digital signal to turn the VFD on.
What software are you using to drive this - Mach3? This will also need to be configured to generate the right signals from the BOB.
Neale,
Thank you for your reply.
I assumed that the +10v shall be provided from external source. Thank you for clarification on that :) I have disconnected wire that goes from +12Vout to VFD.
The software I use is UCCNC (purchased together with UC300 motion controller), and spindle settings are:
Attachment 19263
once M3S24000 is given through UCCNC app - the VFD shows close to 400hz (the voltage from analog out is not 5v however (4.5 approx)).
Attachment 19264
The bad thing is that for DI control I need 24V power supply.. I thought I will get away with 12 + 5 (HDDB2 needs 12V, UC300 needs 5V). But looks like not :) :)
Than the question is from where in the BOB i shall take digital signal for "start" "stop" signal, or maybe than it is possible to have forward and reverse control too (I know that VFD as capable doing so, but where to get signals to control that) ?
I have 3 AM882 connected to BOB and 1 output is free to use - can I use this as my "digital outputs" to VFD ? :
Attachment 19265
Attachment 19266
Thank you
TM
Re: Schneider Altivar 320 wiring / setup help needed
I have been having a look at the relevant manuals. Good news is that the BOB and the VFD inputs are compatible and you do not need any additional power supply. The installation manual, p48 in the copy I found, shows that there is a switch which will let you do this. See "Sink position using the output power supply for the digital inputs". The BOB outputs have a voltage and current rating that should be fine. Set the switch as shown in the diagram, and connect e.g. BOB pin 26 (output 1, LPT port 17) to the appropriate VFD DI pin.
Next job is to configure (or check) that the VFD DI pins are correctly set up. The pins are programmable - see Programming Manual p125 onwards. You should start by checking how these are currently set but I would guess that from the factory a couple of these pins are set to For and Rev by default. You will need to check the manual to find out how to read a parameter and then modify it if needed.
That's a start - I'm afraid that I don't have time to read the manual in great detail but I hope that that points you in the right direction. Overall, it looks as if everything should work fine once you have the correct pins connected and the VFD configured.
Good luck!
2 Attachment(s)
Re: Schneider Altivar 320 wiring / setup help needed
Quote:
Originally Posted by
Neale
I have been having a look at the relevant manuals. Good news is that the BOB and the VFD inputs are compatible and you do not need any additional power supply. The installation manual, p48 in the copy I found, shows that there is a switch which will let you do this. See "Sink position using the output power supply for the digital inputs". The BOB outputs have a voltage and current rating that should be fine. Set the switch as shown in the diagram, and connect e.g. BOB pin 26 (output 1, LPT port 17) to the appropriate VFD DI pin.
Next job is to configure (or check) that the VFD DI pins are correctly set up. The pins are programmable - see Programming Manual p125 onwards. You should start by checking how these are currently set but I would guess that from the factory a couple of these pins are set to For and Rev by default. You will need to check the manual to find out how to read a parameter and then modify it if needed.
That's a start - I'm afraid that I don't have time to read the manual in great detail but I hope that that points you in the right direction. Overall, it looks as if everything should work fine once you have the correct pins connected and the VFD configured.
Good luck!
Neale,
thank You once more for directions. Much appreciated.
with your help I got spindle to run :)
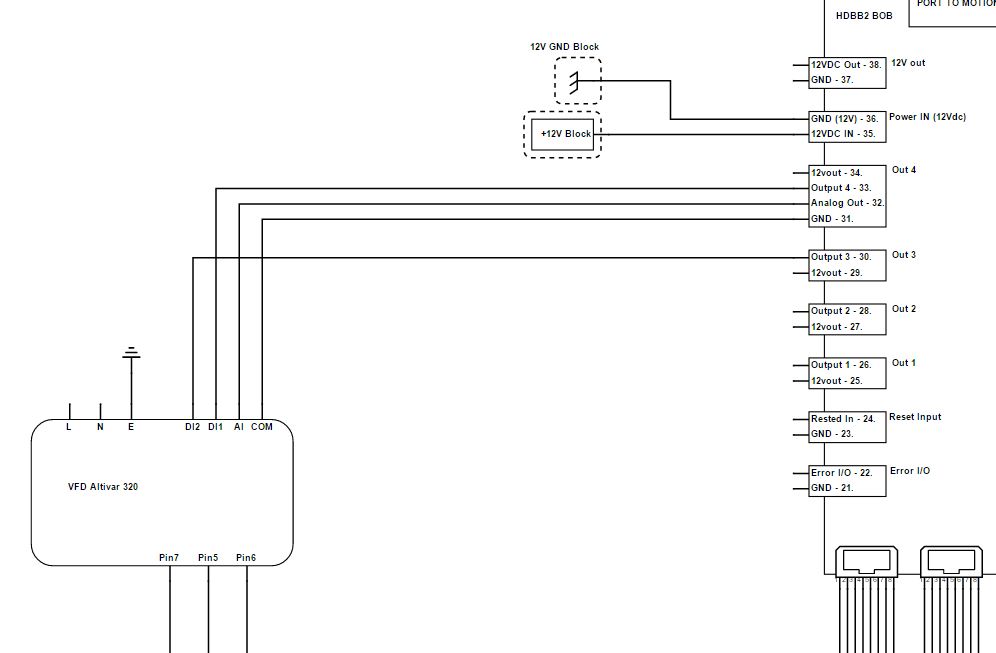
Here is my wiring at he moment:
Attachment 19284
Output 4 and Analog Output are activated together (PIN 16)
Output 3 are set as Dir in UCCNC software, activated with PIN 14.
I have managed to connect and use Output #3 as Direction signal. Settings in UCCNC:
Attachment 19285
Here is short video from the test:
https://youtu.be/5PCzQ_zcrys
However I have few problems so far:
1. When spindle is activated with "forward" signal (M3S24000), spindle goes up to speed and handles speeds down to approx M3S1000). The problem is with reverse - it goes up to speed all good with M4S24000, but once speed set to 12000 spindle stops. It is the same if I would try to start spindle with lower speed than 15000 - spindle just wont start. Sometimes this happens with FWD too.
I have tried search if there anything to configure in VFD - but no luck.
2. From time to time when reverse direction (M4) is given through UCCNC, spindle starts to rotate in FWD direction. Once stopped and reverse command repeated rotation direction is correct.
3. Once M3 command is given, spindle is getting up to speed and sometimes even at acceleration process UC300 giving message on screen that motion controller has been disconnected and everything stops. It is not possible to use spindle at the time as UC300 gets disconnected at any time once spindle rotation is activated.
I tried to play with SFr [Switching freq.] and at 16hz was total nightmare as the UC300 gets disconnected once spindle is started. Currently I left setting at 2hz as this option lets to get spindle up to full speed, but shortly UC300 gets disconnected...
Current settings for AltiVar320:
VFD set to SINK mode
CFG [Macro configuration] - [Gen. Use] (GEn): General use
tCC [2/3 wire control] - set to 2C
Ctt [Motor control type] - set to Std
ACC [Acceleration] - set to 5.0
dEC [Deceleration] - set to 3.0
bFr [Standard mot. freq] - set to 50
nPr [Rated motor power] - set to 0.80
UnS [Rated motor volt.] - set to 220
nCr [Rated mot. current] - set to 5.0
FrS [Rated motor freq.] - set to 400
nSP [Rated motor speed] - set to 24.00
tFr [Max frequency] - set to 400
LSP [Low speed] - set to 0
HSP [High speed] - set to 400
SFr [Switching freq.] - set to 2
FLU [Motor fluxing] - set to FnO [no]
nrd [Noise reduction] - set to YES
UiL1 [AI1 min value] - 0v
UiH1 [AI1 max value] - 4.5v
I will try do to a factory settings reset and configure once again, but I would appreciate any input on these issues.
Thank You
TM
Re: Schneider Altivar 320 wiring / setup help needed
TM This could be rf noise coming from the spindle or vfd Do you have screen cable between the two. If not just ground the screen at one end.
Re: Schneider Altivar 320 wiring / setup help needed
Clive's comments are very valid, especially as this is a somewhat random problem.
Couple of points to make, though.
There are a few parameters in the VFD that control how it drives the spindle. From memory, on my own VFD, these are something like sensorless torque control and V/F. These change the way that the VFD generates its output, and also senses how the spindle is reacting. I'm really not an expert on these and which the best choice is. What I can say is that you seem to be accelerating the spindle quite quickly. This might be OK for your spindle, but perhaps someone else can listen to the video clip and comment?
Second point is to ask if you can show the parameters that DI1/DI2 are set to. They are probably correct, but it would be good to check. You say that you have set your VFD to 2C mode, which is what I would also do. However, you appear to always enable output 4 to start the spindle, and then enable output 3 for reverse. However, in 2C (2-wire) mode, you should use output 4 for forwards, and output 3 for reverse. Never use 3 and 4 together. This might explain the problem and random starting direction in reverse - depending on whether the BOB sets 3 slightly before or slightly after 4, the VFD could start in forwards or reverse. Make sure that the DI pins are correctly set (one for F, one for R) and configure UCCNC and the UC300 to use one or the other output in conjunction with the analogue signal. Might be the source of at least one of your problems!
Re: Schneider Altivar 320 wiring / setup help needed
Also why would you want to use reverse?