2 Attachment(s)
Full Cloud CAM App - OnCreate3D
www.OnCreate3D.com is the first full cloud 3D CAM app. It runs in a web browser and on any mobile device. Simply import a CAD File and choose a project type such as Mill, Lathe or SheetMetal. Many file formats such as STL / IGES / STEP are supported.
Create Operations to cut the part. Mill 3D supports Pocket, Contour, Parallel, Radial, Pencil and many more operations. Mill 2D supports Pocket, Contour, Rest Area operations. Lathe supports Turning, Facing, Grooving and many more operations. Mill 2D & Lathe will be introduced soon. You can Simulate the operations to check for gouges, spikes, undercutting etc.
Create NC File for all selected operations by providing basic information about the controller options. That's it. You are ready to take NC File to your controller.
Attachment 20476Attachment 20477
Re: Full Cloud CAM App - OnCreate3D
That sounds fantastic, except -
Quote:
Originally Posted by
Rajat
Lathe supports Turning, Facing, Grooving and many more operations.
But isn't currently available?
Quote:
Originally Posted by
Rajat
Create NC File for all selected operations by providing basic information about the controller options. That's it. You are ready to take NC File to your controller.
Hopefully that will be included in a tutorial once any content is added to the currently empty tutorial section of the site, having a post processor which creates good code for your controller is vital to avoid disappointments.
- Nick
Re: Full Cloud CAM App - OnCreate3D
He's been booted off 3 forums I'm on for spamming.
One guy I respect has had a look and wasn't at all impressed.
Re: Full Cloud CAM App - OnCreate3D
Rajat This should be posted in the commercial section
Re: Full Cloud CAM App - OnCreate3D
Quote:
Originally Posted by
Clive S
Rajat This should be posted in the commercial section
Hi all,
Sorry if I have offended anybody by posting the product announcement in this thread. I am new to this forum. Please let me know which is the best forum for free product announcement. Also can anybody send url to commercial section?
Regards.
5 Attachment(s)
OnCreate3D Adds 2D Operations
OnCreate3D Adds 2D Operations
OnCreate3D is first full cloud app. No installation, no hardware/software locks, no paid AMCs and no upgrade costs.
OnCreate3D has Mill-2D project type that allows import of DXF file for 2D Contour, 2D Pocket and 2D rest mill toolpaths.
OnCreate3D also outputs NC File for Basic POST. Hold on... Customizable POST is on the way.
In the mean time, check out new 2D toolpaths, improved simulation for 3D as well as 2D toolpaths and import variety of DXF files.
Please check snapshots attached here.
Attachment 20569Attachment 20570Attachment 20571Attachment 20572Attachment 20573
4 Attachment(s)
Re: OnCreate3D Adds 2D Operations
We have added few interesting features to recent deployment at OnCreate3D portal.
Sharing projects with others:
OnCreate3D, First Full Cloud CAM app, makes life easy for Design Engineers & Machinists, by allowing to share their project(s) with other users (operators, decision makers etc.) Machinist seating at his remote office can create NC Files for CNC Machines in his production facility. He can simply share his project with operator who can download NC File and run the machine. The machine that Machinist programmed for is busy? No problem, operator can configure POST to output new NC File for different CNC Machine. Create toolpath operations only once and use it for different locations, different machines multiple times. Machinist doesn't want operator to change his toolpath operations? Simply give READ permission. Machinist wants to allow operator to edit toolpath parameters to suit machining conditions? Give him WRITE permission.
Attachment 20931
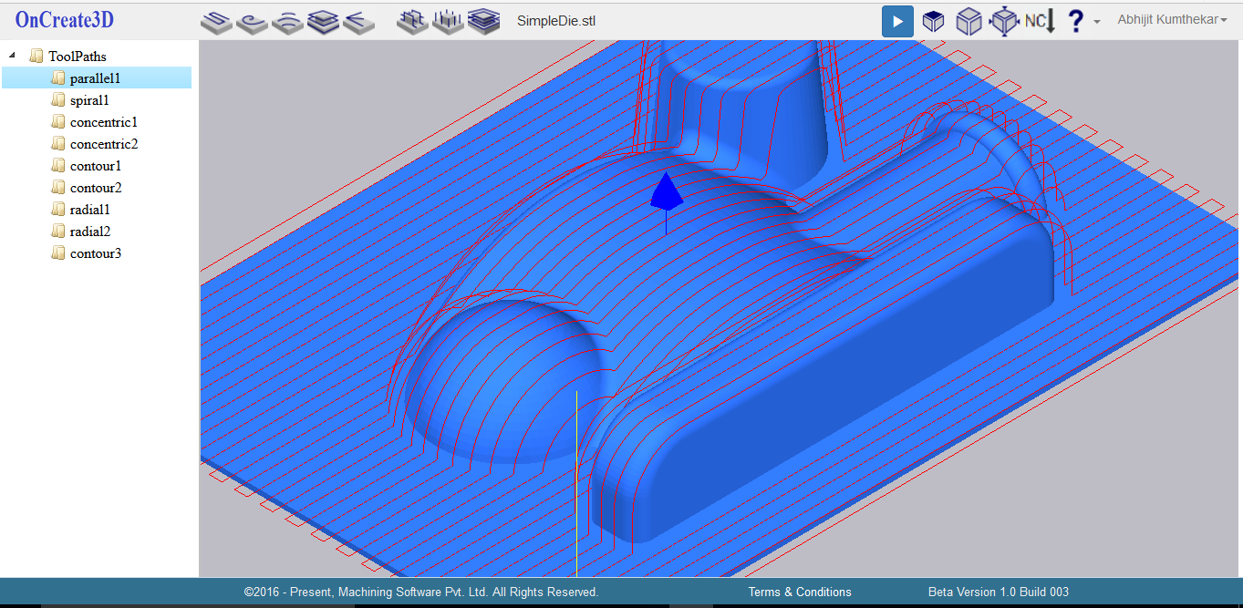
Toolpath simulation:
OnCreate3D has introduced toolpath simulation to visually check for correctness of toolpaths before downloading NC Files. You can play/Pause any time, you can speed up/down anytime. Although it is simple simulation for time being, we are working on showing updated stock after every operation. The feature is coming soon. Stay tuned.
Attachment 20932Attachment 20933
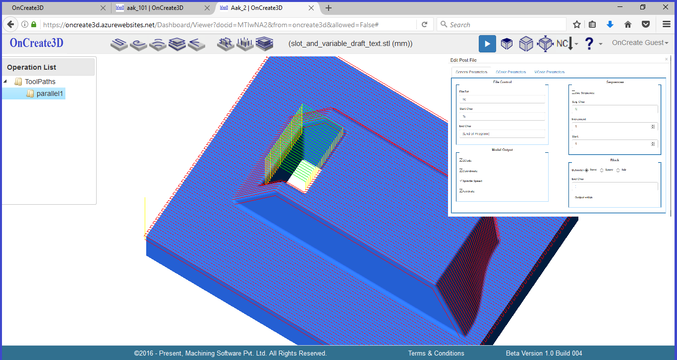
Customizing POST parameters:
Users can now customize POST parameters and generate correct sequence of commands in NC File.
Attachment 20934
User Interface:
We constantly strive to make it better. New icons for toolpaths depict the purpose better than before. Operations tree view is now resizable and can be moved on graphics window for your convenience.
We are working on bringing nesting to OnCreate3D. Stay tuned.
Check out latest deployment at www.OnCreate3D.com. Sign-in, it is FREE until June end 2017.
Re: Full Cloud CAM App - OnCreate3D
Quote:
Also can anybody send url to commercial section?
Here it is http://www.mycncuk.com/forums/191-Manufacturer-News