Static converter to power a cnc Lathe???
Just as the title really, I have been loaned a transwave static converter to try on my Boxford 250.
I was going to try it as I ve heard that multi motor machines wont work on a static converter.
Question is will I damage the converter (as its not mine) or worse still damage the lathe if it dosnt work properly?
Its a 1990's Fanuc Ot controller if that helps.
Thanks in advance
1 Attachment(s)
Re: Static converter to power a cnc Lathe???
what parts of the Boxford 250 need to be run from a 3 phase supply ?
I would think the Fanuc controller could be run of the single phase supply
how intelligent is the transwave static converter ?
if you have to select the capacitors to generate the 3rd phase
then the phase to phase voltages will change wildly as you switch the various motors on and off
and risk damaging any motor speed control
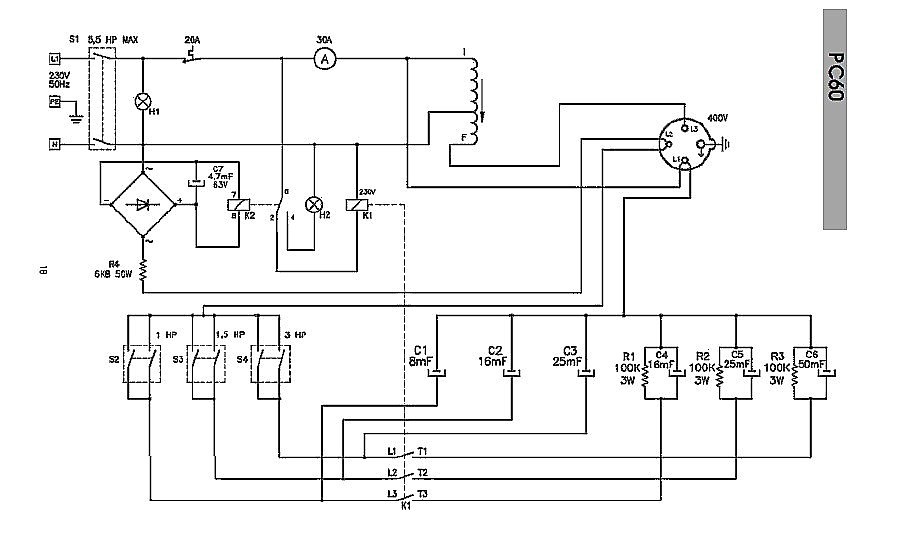
example of simple converter that would not work for your machine
Attachment 23850
John
Re: Static converter to power a cnc Lathe???
Its the spindle inverter, ac servo drives and the coolant pump. the main Fanuc controller is 110v
The converter is a Transwave 5.5Kw cant see a model no. but the serial is XHD18487STC
As it not mine I dont want to open it up to see if its like the example. cheers
Re: Static converter to power a cnc Lathe???
My understanding of static inverters is that they work fine for loads within their rated range, but are not happy with loads that are too small. A 5.5KW inverter is pretty big and will probably have a correspondingly bigger minimum load. Generally I believe that they are happy with running multiple motors BUT the total load must be within the rated range. So, a big lathe might use one for the main drive motor and would be happy with lube/coolant pumps running at the same time but would probably not start aforesaid lube/coolant pumps without the main motor running.
I would have a look at the Transwave site to see if they give specs there for the permitted range of loads, including minimum load.
1 Attachment(s)
Re: Static converter to power a cnc Lathe???
Attachment 23852
Looks like 0.75kw min on the plate and the spindle motor is 1.5kw. not sure if the ac servos will pull enough though to move the axis without the spindle running.
Re: Static converter to power a cnc Lathe???
Static converters are no good for anything other than direct motor loads. They rely on the motor spinning, and the corresponding load/backemf and a bank of capacitors to create the generated leg. Without the spinning motor, the generated leg voltage will be all over the place. Even with a motor attached, the generated leg voltage will vary during changing loads. More advanced static converters let you switch capacitors in/out to try and compensate, and some even do it automatically for you.
However, what you could do, is attach a reasonably sized motor to the static converter, and you have a rotary converter.
Re: Static converter to power a cnc Lathe???
Quote:
However, what you could do, is attach a reasonably sized motor to the static converter, and you have a rotary converter.
I have just spoken to a very helpful guy at Transwave and he has suggested the same thing, Not ideal but would get me running hopefully.
Quote:
More advanced static converters let you switch capacitors in/out to try and compensate, and some even do it automatically for you.
Yes this one has a switch for the capacitors so I can load up the dummy motor and get it reading right before I power up the lathe, Just have to hope I can get a bigg enough dummy motor to smooth out the voltage.
Its not ideal but at least i might be able to use the lathe and make sure it will do what I need it to do before spending any more money on a digital converter or a retrofit.