pwm schematic help required please?
Hi everyone,
New to the site and hoping someone can help with this....
Recently bought a used cnc milling machine (custom manufactured model), with a spindle problem.
Its currently running mach 3 software, I have managed to get the spindle (dc treadmill motor) running via a 5v supply motor controller board, and verified that there is a variable 0-10v output from the breakout board to a potentiometer (to harmonise the programmed speed to actual speed)
Trouble is this (electrics) isnt really my field, and was wondering if anyone could do me a schematic sketch as to how pwm wires should be connected to the pot?, the original wiring was a bit of a dogs breakfast, but included a 5k resistor and capacitor (assume as part of a smoothing circuit)
I can get the spindle to start & reverse in mdi no problem, but the only spindle speed control I have is manually via the potentiometer, and the motor seems to lack torque for some reason? (assume its lack of pwm input?)
Any help gratefully received thanks...
Re: pwm schematic help required please?
If you're using control via an external controller, likely it'll be best to ditch the pot as it could interfere with the settings (if not set it to mid position where it'll have least effect) . Normally you'd connect the 0...10V output to where the wiper connection of the pot connects and ground to the anti-clockwise connection: unless there's a separate input for external control. What driver board is being used for the spindle?? I've investigated a little bit about such things as I'm in the process of converting my pillar drill to a similar DC motor.
1 Attachment(s)
Re: pwm schematic help required please?
Quote:
Originally Posted by
Voicecoil
If you're using control via an external controller, likely it'll be best to ditch the pot as it could interfere with the settings (if not set it to mid position where it'll have least effect) . Normally you'd connect the 0...10V output to where the wiper connection of the pot connects and ground to the anti-clockwise connection: unless there's a separate input for external control. What driver board is being used for the spindle?? I've investigated a little bit about such things as I'm in the process of converting my pillar drill to a similar DC motor.
Attachment 25483
I've attached (or at least tried to) a pic of the motor controller board (any help identifying it appreciated)
The problem is I have no electrical diagram or means of identifying the board to ascertain how it works.
There's 240v ac in and dc out, then there's a ribbon lead which was previously (incorrectly I think) wired to a potentiometer.
When powered up via mach3, the 4 wires on the ribbon lead measure as follows:
wire 1 has 5v across wire 4
wire 2 has 5v across wire 4
wire 3 varies but when switched off slowly loses voltage so assume that is capacitor on the board?
wire 4 see wires 1 & 2
The spindle only spins (to 2800 rpm) when wires 3 & 4 are connected, no other connections have that effect, wiring the potentiometer in allows the spindle to be slowed manually.
I've tried various permutations, but cant get the pwm wires from the breakout board to have any effect on rpm?
Any ideas?
Re: pwm schematic help required please?
Can you post a pic of the underside of the PCB as well please - then I can probably work out what the circuits doing.
1 Attachment(s)
Re: pwm schematic help required please?
Quote:
Originally Posted by
Voicecoil
Can you post a pic of the underside of the PCB as well please - then I can probably work out what the circuits doing.
Attachment 25484
Does this help?
1 Attachment(s)
Re: pwm schematic help required please?
Nothing more fun than trying to diagnose boards from photos :)
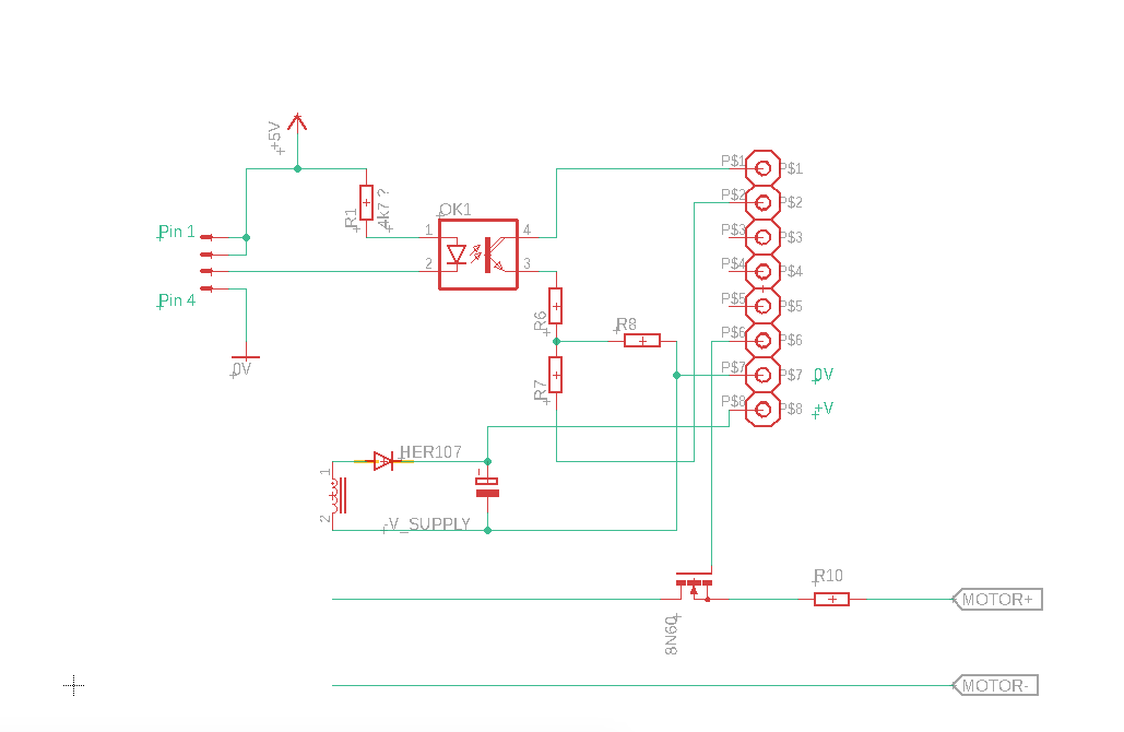
You're right - Pins 1+2 look to be the local +V supply from the on-board switched-mode PSU, and pin 4 is the ground. Now, pin 3 is connected to the cathode of the opto-isolator (U4), with the anode pulled up to +V via R5 (4k7?, can't make out band 3/4, think its [4][7][0][10^1]... could be wrong) - the output from the opto isolator heads off to the vertically mounted control board - which looks to be the brains of the speed control. That basically means that pin 3 is pretty much all you can use to control the motor - it could be basic PWM, or some other form of digital signalling - unclear, and would need images of front and back of vertical board to even begin to guess). What it almost certainly isn't - is any form of analogue control on the pin-3 input, so I'd bin the pot. I did wonder if the pin-3 was an spindle encoder feed-back input but the absence of any other connector would tend to suggest not.
Connecting 3-4 spins the motor?, yeah, can see that. So presumably it is a PWM input. What you need now is a PWM controller that generates an inverted output (e.g. more "Space" than "Mark" as the demand increases). The problem is that it's hard to guess what the PWM frequency should be to generate the M/S signal. Something like that would be easy to knock up on an Arduino if you have the inclination - and would allow you to explore the speed range easily. That'd be where I'd be heading next in the absence of any data on the board. You could instead experiment with (I assume you're using Mach3?) the PWM output from the BoB (if available) - don't use the analogue output. Or, re-map the Mach PWM output pin to an unused axis on the BoB and use that to drive the PWM input to the speed controller.
You say you can get the motor to Start AND Reverse?, there must be some other control/switchgear to support that - this only allows a variable 0-XX VDC to the supply, so it should be unidirectional. Is there other switchgear? (heading off on a tangent since this doesn't really address the speed control issue).
Rough-arse sketch of the signalling around the ribbon...
Attachment 25485
It's only a partial schematic after the opto-isolator, what I'm trying to get at is that the only control you have is the signalling between pin 3 and 4 of the ribbon - that's where you have to introduce a digital PWM signal.
Re: pwm schematic help required please?
I guess this is the drive board that came with the motor??? i.e. ripped out of the original treadmill???. From what I've seen these driver boards vary a lot, from moderately complex ones that have all the control stuff on board and are fed directly from a pot on the control panel to things like this where it looks like there's no more than the power switching stage and all the clever stuff will be being done with a microcontroller on the treadmill control panel. From the information available I would agree with Doddy, it'll need a PWM signal to feed it, can you get this from the BOB and control vis Mach3 (which I know very little about, but found this which would suggest it's possible, but might need the signal inverting: http://www.audiohms.com/en/blog/item...y-pwm-step-dir).
From looking at other similar circuits I would guess the frequency would need to be between 12 and 25KHz - if you have problems doing this then it would only take a little while and about £1 of components to make a simple analogue circuit that would generate the required signal from the 0-10V O/P. Alternatively you could ditch this driver altogether and go for something like this: https://www.ebay.ie/itm/180V-200V-DC...NVdb:rk:2:pf:0
2 Attachment(s)
Re: pwm schematic help required please?
Quote:
Originally Posted by
Doddy
Nothing more fun than trying to diagnose boards from photos :)
You're right - Pins 1+2 look to be the local +V supply from the on-board switched-mode PSU, and pin 4 is the ground. Now, pin 3 is connected to the cathode of the opto-isolator (U4), with the anode pulled up to +V via R5 (4k7?, can't make out band 3/4, think its [4][7][0][10^1]... could be wrong) - the output from the opto isolator heads off to the vertically mounted control board - which looks to be the brains of the speed control. That basically means that pin 3 is pretty much all you can use to control the motor - it could be basic PWM, or some other form of digital signalling - unclear, and would need images of front and back of vertical board to even begin to guess). What it almost certainly isn't - is any form of analogue control on the pin-3 input, so I'd bin the pot. I did wonder if the pin-3 was an spindle encoder feed-back input but the absence of any other connector would tend to suggest not.
Connecting 3-4 spins the motor?, yeah, can see that. So presumably it is a PWM input. What you need now is a PWM controller that generates an inverted output (e.g. more "Space" than "Mark" as the demand increases). The problem is that it's hard to guess what the PWM frequency should be to generate the M/S signal. Something like that would be easy to knock up on an Arduino if you have the inclination - and would allow you to explore the speed range easily. That'd be where I'd be heading next in the absence of any data on the board. You could instead experiment with (I assume you're using Mach3?) the PWM output from the BoB (if available) - don't use the analogue output. Or, re-map the Mach PWM output pin to an unused axis on the BoB and use that to drive the PWM input to the speed controller.
You say you can get the motor to Start AND Reverse?, there must be some other control/switchgear to support that - this only allows a variable 0-XX VDC to the supply, so it should be unidirectional. Is there other switchgear? (heading off on a tangent since this doesn't really address the speed control issue).
Rough-arse sketch of the signalling around the ribbon...
Attachment 25485
It's only a partial schematic after the opto-isolator, what I'm trying to get at is that the only control you have is the signalling between pin 3 and 4 of the ribbon - that's where you have to introduce a digital PWM signal.
Attachment 25492Attachment 25493
The direction is switched via relays on the other board (I assume as they click when direction is programmed), the voltage from the breakout board when I mdi input s240 m4 is 0.5v, then at s500 measures 1.0v, at s1000 2.0v etc etc.
Are you advocating connection of the + PWM lead from the breakout board go to wire 3 and the other pwm to wire 4?
I did say electrics are not my field!
Re: pwm schematic help required please?
Quote:
Originally Posted by
Tel 27
Attachment 25492Attachment 25493
The direction is switched via relays on the other board (I assume as they click when direction is programmed), the voltage from the breakout board when I mdi input s240 m4 is 0.5v, then at s500 measures 1.0v, at s1000 2.0v etc etc.
Are you advocating connection of the + PWM lead from the breakout board go to wire 3 and the other pwm to wire 4?
I did say electrics are not my field!
Hmmm, looking at that you might want to take up Italian cooking, to make sense of that spaghetti :). <-- intended with tongue in cheek
Okay, I don't know your BoB - but looks pretty generic. That makes me think that the "outputs" from the controlling PC will be buffered with the two large chips (74HC244s?) - they'll be able to drive the PWM output low enough to activate the opto-isolator, and so *should* work (or at least not blow anything up). Suck it and see. My other comment was thinking that if, and I don't know about this, but if the BoB doesn't output the standard PWM pin out, but instead only provides the resulting analogue drive, then instead of trying to route the standard PWM, use the other outputs that are associated with the typical 4/5 axis drives on the BoB - as these are easily available (and from within Mach its easy to remap the PWM output to any pin).
My conversation about arduinos is simply to take an unknown (mach) out of the equation to help better understand how to drive the speed controller, but I'm presuming - perhaps too much - that that's in your interest/comfort zone. It's nothing to do with CNC but would be a great way to test the board in (almost) isolation.
1 Attachment(s)
Re: pwm schematic help required please?
Quote:
Originally Posted by
Tel 27
Attachment 25492Attachment 25493
The direction is switched via relays on the other board (I assume as they click when direction is programmed), the voltage from the breakout board when I mdi input s240 m4 is 0.5v, then at s500 measures 1.0v, at s1000 2.0v etc etc.
It would be instructive to measure on that same point with your meter set to AC rather than DC whilst inputting s240, s500, s1000 etc. and see what you get: if there's a decent (a volt or two) AC level there at s1000 then it's a PWM output, if not then as Doddy says it will have been converted into DC. A DC meter will average out a PWM signal and give a reading corresponding to the duty cycle:
Attachment 25494
The AC level will be zero at 0% and 100% duty cycle, but doesn't vary so much in the middle range.