5 Attachment(s)
	
	
		Joe's 1000x600x200 steel and aluminium router started
	
	
		This will be the 4th machine I've built but the first for 10 years and the first I have posted a thread on. After various house moves, workshop rebuilds, etc, I am actually without a functioning router for the first time in ages which is extremely frustrating!
This machine will be reasonably compact, work volume of around 1000x600x200mm. It is very similar to the first router build by Boyan, in that it has a self supporting bed frame with raised X rail supports. I need to process aluminium, carbon, modelling board and maybe hardwood.
Frame is 80x80x3 welded steel box.
Gantry is 160x80 extrusion (Item series 8 heavy or clone thereof).
Plates will be 16mm cast milled tooling plate which I will have to produce on my manual mill.
Ballscrews from Fred, 1610 on X+Y, 1605 on Z, with BK/BF12 AC support blocks.
Hiwin 20 on X and 15 on Y+Z. X rails will be epoxy levelled with West 105/209.
I'm going to use steppers (in the past I used DMMTech servos) but seemingly 3N steppers with digital drives are quite suitable for this small machine.
I have done the basic dimensioning so I can get started on the frame. The gantry plates and Z axis will be adjusted as required but the sketches below should give you (and me) and idea of where I am heading.
Attachment 26759
Attachment 26760
Attachment 26761
Frame box section cut to a fairly good tolerance on the trusty/rusty Rage2.
Attachment 26762
And frame welded up, not quite finished yet, needs some end plates and reinforcements to catch the screw supports and motor mounts. I used an inverter stick welder, quite a revelation, amazing capability in something the size of a lunch box. Was quite careful to avoid warping, not by limiting heat but rather by carefully sequencing the welds to counter each other. I can't measure any warpage so it was successful.
Attachment 26763
I would would welcome any input on the basic design, but more urgently I'd like some help on the following:
1. Where is the best place to buy cast milled plate from? The guy I last bought from locally has gone to the wall.
2. What is the minimum constant temperature you would risk an epoxy pour with 105/209?
3. Has anyone bought extrusion from Alprofil? http://www.alprofil.com/aluminium_profile_frames.htm
Cheers, Joe
	 
	
	
	
		Re: Joe's 1000x600x200 steel and aluminium router started
	
	
	
	
	
		Re: Joe's 1000x600x200 steel and aluminium router started
	
	
		Thanks Andy, will call KJN tomorrow, they don't list the price for 160x80 on their site.
Last time I used a 6"x2"x0.25"  aluminium box section, it worked ok but wasn't particularly flat or straight. I'm hoping I can use the slotted profile gantry without having to shim the rail. Milling the gantry is a pain as my mill only has 700mm of travel so would need to move an re-reference and would loose accuracy.
	 
	
	
	
		Re: Joe's 1000x600x200 steel and aluminium router started
	
	
		Looking good, classic design.  Ballnut brackets off gantry plates may need a bit of support?
I’ve always ordered from aluminium warehouse as you can select the exact size you need.  Other members have mentioned cheaper sources elsewhere (Smiths?).
I tried to keep 21deg C for the epoxy pour but from my brief experience with it I wouldn’t be concerned going down to say 18.  I guess the heat might be required more at the beginning to keep the viscosity lower for the self levelling as it should generate its own heat as it cures.  Others may have more to add on that.
	 
	
	
		1 Attachment(s)
	
	
		Re: Joe's 1000x600x200 steel and aluminium router started
	
	
		I've only used Aluminium warehouse for tubes in the past, couldn't complain about them, product came well packaged, but I've read on this forum their cast plate is sometimes delivered damaged? I guess the plate you received was ok?
I've reconfigured the gantry end plates and extended the gantry. I wanted to keep the nut holder fixing on the outside so that I can fit simple angle over the screw to keep debris off it. With this configuration I would recess the X bearing plate and the gantry extrusion into the gantry end plate a couple of mm to keep the gantry vertical to the X rails.It also provides enough space outside the X rail to bolt up through the X bearing plate into the extrusion. 
The (red) ball nut holder assembly will be adjustable up and down and if I make the gantry a few mm wider it will allow me to shim the ball screw supports off the steel frame to get the screws properly aligned, making the absolute length of the gantry beam non-critical.On my last machine I didn't have enough adjustment to align the X ball screws properly and it was a bit of headache to sort.
Attachment 26768
	 
	
	
		3 Attachment(s)
	
	
		Re: Joe's 1000x600x200 steel and aluminium router started
	
	
		Made some more progress, capped box sections ends:
Attachment 26796Attachment 26797
I'm now waiting on the ballscrews to get here (next week) so that I can weld patches for attaching the support blocks and steppers.
I've chosen EM806 drivers. Yesterday I was about to order from AliExpress, thought I'd check Zapp first and Gary has a Black Friday deal on, managed to score 4xEM806 for £340 inc vat and delivery and rather unbelievably they turned up this morning 17hrs after ordering! What an amazing service and at the same or better price than China after duties without the wait.
Steppers are ordered from OMC-stepperonline coming from UK warehouse, should be here in the next few days.
Given the drivers arrived and I already had an enclosure to hand I've started to build up the electronics, PSU parts are from Rapid:
Attachment 26798
I also ordered the tooling plate from Smiths, rather good price, 16x3000x355mm 'offcut' for £274. Loads more than I need for this machine but it is useful stuff to have around. It should arrive tomorrow so I can get to milling the plates.
I'm now trying to decide what to do about the epoxy pour given it really needs a nice constant 20 degrees. The frame is in my un-insulated garage, do I build some sort of insulated box around it and bung a heater in there or do I bring it into the house. Temperature wise the house makes sense, however the frame is very heavy and it is more likely to get disturbed indoors by the kids/dog.
	 
	
	
	
		Re: Joe's 1000x600x200 steel and aluminium router started
	
	
		Rapid progress! No messing around here! You're making me look like a snail though ;) 
For the epoxy I'm in the same situation re uninsulated garage. I waited until summer looking for a week of predicted lows over 10 degrees. I remember something about an 8 degree minimum... When I tried the first time I heated the garage to around 28 - but the reaction is exothermic and excess heat sets it off faster which is very counter productive. The second time I didn't bother and it was much better but probably for other reasons.
	 
	
	
	
		Re: Joe's 1000x600x200 steel and aluminium router started
	
	
		I've actually burnt myself with epoxy before using the normal hardener not the super slow 209. I was building a fibreglass mold and mixed up about half a pint of epoxy, spent about 5 mins stirring it in a container that was far too tall and narrow and it exothermed, spat on my hand which burnt the skin and I threw it outside, the container completely melted and the epoxy was smoking. Only happened once and I've done this many times, I always mix it in a large shallow container now (like a takeaway rice container), never happened since. Trick is to maximise the surface area when mixing.
Anyway I now have a plan:
I picked up a 40w tubular heater today from Toolstation for £14. It has a thermostat. I will get some sheets of polystyrene floor insulation and build an oven around the machine on the garage floor, then pour epoxy and 'slow cook' at 20 degrees for a week. Wont be until next week as I'm still waiting on the ballscrews before I can finish the frame.
One other thing, I'm wasn't planning to put any levelling feet on this machine, it will be mostly sat on a table/bench so I'll just put some self adhesive rubber pads on the bottom. What do you think? For the epoxy pour I will level it with shims off the concrete floor.
	 
	
	
	
		Re: Joe's 1000x600x200 steel and aluminium router started
	
	
		All this talk of how to raise the temperature reminds of when I was a Pom! My wife and I are starting some epoxy resin art projects soon and with summer starting in a few days are worrying about how to keep the temperature DOWN to 20C. Overnight lows are currently about 22C just before sunrise and then things warm up rapidly. Highs in the shed/studio go to near 50C at times so the plan is to keep the resin in a wine fridge overnight and start work about 6am, possibly with the air-con already running.
I do plan to build a new epoxy-levelled frame for my router at some time, but that will have to wait until the depths of winter around July next year when daily highs in the shed can be kept reliably below 30C.
	 
	
	
		1 Attachment(s)
	
	
		Re: Joe's 1000x600x200 steel and aluminium router started
	
	
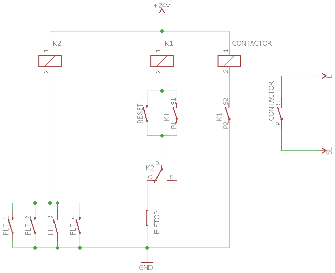
		Looking for some validation of my estop circuit as I didn't need to build one on my last machine, it was all integrated into the servo BOB. 
My proposed circuit is a normal start-stop relay circuit with the addition of the EM806 fault signals, is this how everyone else does it?
Attachment 26811
E-stop is NC
Reset is NO momentary
FLT 1-4 are the open collector FLT outputs from the 4xEM806.
K1 is a DPST relay, first pole used for latching, second pole to switch contactor.
K2 is a SPDT relay using the NC contact
Functions as follows:
With no driver fault signals K2 is off and conducting.
E-stop is conducting and in series with K2.
K1 is off.
Reset is pressed momentarily, current flows through K1 coil, latching K1 on.
Now if any driver fault signal switches on, K2 swiches on breaking the path through K1 coil, K1 switches off. If fault clears K1 remains off until reset is pressed.
Similarly if E-stop is pressed this also breaks the path through K1 coil and the same happens.
Any additional NO sources of fault can be paralleled with the FLT outputs. Any other NC sources of fault can be added in series with E-stop + K2.
Thoughts?