Help with Electronics - Momentory Relay switching
Hello,
We have recently got a new machine (Maxicam M3), in this we got an aditional relay and control put in for the extraction. The extractor needs a momentary button pressing for both switch it on and off.
What is the best way to convert the relay on / off to a momentary press when activated on and a different momentary press when activated off? Happy to wire something up, just not sure what bits I will need.
Can anyone help?
Cheers
Re: Help with Electronics - Momentory Relay switching
It depends on how the relay is being switched.? If the controller is switching the relay then the momentery button is just toggling an INPUT on the controller which then in turns toggles the OUTPUT which turns the relay on/off.
If you are wanting to control a relay independant of the controller then this is different and will require a latching circuit or relay.
Re: Help with Electronics - Momentory Relay switching
I'm reading this slightly differently. OP - if you can confirm my assumption here:-
Numbered questions - just confirm or deny.
1) Maxicam-M3 - you have an additional relay that is switched with the M3 (Spindle?) - so when you're cutting, the relay is on?
2) You have a separate Extraction system, that you want to use with the Maxicam?
3) The separate Extraction system has two momentary push buttons, for On and Off?
4) You want the relay on the Maxicam to effectively push "On" when the spindle is on? and push "Off" when the spindle is turned off?
If the above is broadly correct, there's any number of ways to do this depending on the complexity that you're prepared to endure. My first question though is whether the Maxicam needs to co-exist with either the controls or other machines? (i.e. can you sacrifice the controls, or not - can the Maxicam be the only control?) To co-exist needs something slightly more complicated than a simple relay.
Also, what do you know above the extractor controls - are these push-button controls switching 415VAC?, or a low voltage pendant?
Edit:
For an industrial environment, I'd be examining the datasheet for somethink like https://media.automation24.com/datasheet/en/600XU.pdf - only chosen because CPC stock them - using two might give the signalling you need for the two push buttons. It's up to you to review and decide if those are appropriate.
Re: Help with Electronics - Momentory Relay switching
Quote:
Originally Posted by
Doddy
1) Maxicam-M3 - you have an additional relay that is switched with the M3 (Spindle?) - so when you're cutting, the relay is on?
2) You have a separate Extraction system, that you want to use with the Maxicam?
3) The separate Extraction system has two momentary push buttons, for On and Off?
4) You want the relay on the Maxicam to effectively push "On" when the spindle is on? and push "Off" when the spindle is turned off?
Thanks JazzCNC, I should have explained it better. Doddy has understood it correctly - All of these are correct (I don’t think an M3 controls the relay but we have a different button on our control screen (Osai) that does and am sure can edit the post processor to get it to include the extractor switching.
These look exactly the units we need and not a bad price either. Thanks so much.
The extractor is a 10kw 3 phase motor and the wires going to the momentary switches are only very small and go to a contractor although not sure on the voltage. I will check.
We currently have a remote control on the extractor at the other side of the workshop and we are planning on wiring this up to act as another remote control but have a digital button not physical buttons.
1 Attachment(s)
Re: Help with Electronics - Momentory Relay switching
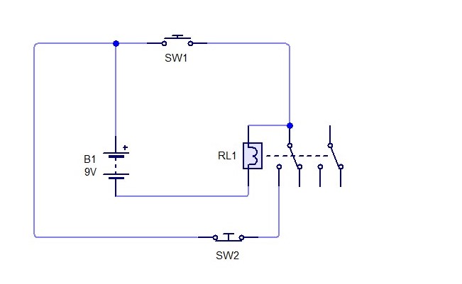
I would imagine that the circuit uses the auxiliary contacts of the contactor to form a latching circuit.
Attachment 29152
To show the principle, I have drawn out a simple version and shown a battery as the power source.SW1 is a momentary press to make, and energises the relay and the first set of contacts form a hold loop. The second set of contacts control your machine. To switch the circuit off you need to break the loop with SW2, which is a momentary press to break.
This circuit also has the advantage of not switching the machine back on if power fails (NVR).
Hope this helps.
Cheers, Rob