8 Attachment(s)
Jcb's Quad copter Project,
So, Going out in an hour or so, so no huge write up!
I've been building this since halloween time going through multiple frames and multiple electronics!
so I present you my unfinished quad,
Attachment 8442
But I can do better then, so I did.
I haven't finished it yet, but here are some prototype arms I've been making:
Attachment 8443Attachment 8444Attachment 8445Attachment 8446Attachment 8447
but these are a bit short now I've seen them in real life and too heavy at about 45gs
so I'm starting longer but lighter ones
Attachment 8448Attachment 8449
they should weigh about 30g and are 30mm longer but harder to make. hopefully they wont be too weak, I look forward to destroying a few!
Re: Jcb's Quad copter Project,
That is a lovely truss, if you are still having problems with weight there are some nice frame designs 'floating around' made from fr4 fibreglass.
Quadcopter frame design (fiberglass).
2 Attachment(s)
Re: Jcb's Quad copter Project,
Attachment 8450Attachment 8451
im just finishing off my quad. yours is looking really nice so far. I took a simpler approach to my frame and it seems to fly really nicely. Got to make a decent battery mount and a couple other bits then ill post some more photos.
Is there a reason you went with a 'truss' style arms instead of flat ones similar to mine?
Re: Jcb's Quad copter Project,
I just thought it would be really cool to have a truss style frame, they aren't too heavy for the quad but it's more of a competition with myself to get it as light as possible!
I was planning on using the same arms for a hexacopter or larger and have some thing super stable that won't flex in any direction.
Are your arms 5mm thick aluminium? How much do they weigh? What kV are your motors and the prop size you are running on them? Flight board?
I'm very much a noob at anything rc wise. The last rc vehicle I had was made from Lego.
Re: Jcb's Quad copter Project,
Quote:
Originally Posted by
jcb121
I just thought it would be really cool to have a truss style frame, they aren't too heavy for the quad but it's more of a competition with myself to get it as light as possible!
I was planning on using the same arms for a hexacopter or larger and have some thing super stable that won't flex in any direction.
Are your arms 5mm thick aluminium? How much do they weigh? What kV are your motors and the prop size you are running on them? Flight board?
I'm very much a noon at anything rc wise. The last rc vehicle I had was made from Lego.
Ever thought of using trex 450 booms, they're very light and very cheap :)
Re: Jcb's Quad copter Project,
I'd rather make it myself,
Re: Jcb's Quad copter Project,
the motors are hacker Style Brushless Outrunner 20-50S
i use 8045 props.
and use a multiwii lite CRIUS MultiWii Lite Edition Flight Controller v1.0 for mini Quadcopter $16.72 Free Shipping @GoodLuckBuy.com
i think the arms are 6mm but i cant remember how heavy they were, i think its close to 500g flying weight. To be fair i could save alot of weight on the arms and the center plate but wasnt sure on the stiffness of the design and may swap the ali center plate for a glassfiber one. it flys pretty well and hovers at less than half throttle which is pleasing. just need to learn to fly the thing better now haha.
I also have a hexacopter which is one of these Flyduspider Hexacopter Frame Set which is really nice but a bit scary to fly and expensive in props if it all goes wrong.
something id suggest is not to use connectors between your motors and esc's as ive had one work loose before which isn't good mid flight. I think other people have had this issue before also.
Re: Jcb's Quad copter Project,
Cool, I've got a a set of 1200k and 2200kv motors.
The 2200kv motors can apprently draw 342w so I bought some buff ESCs but they're kinda redundant now and just heavy as they have a proper heat sink on them.
I'm using a kk 5.5 blackboard with kaptain kuk 4.7 firmware and I have an issue with it. when I increase the throttle, one of the motors will spin up and then stop again. I think it might be something to do with the frequency of the chip not playing well with the esc chip :S
what size battery do you have and what sort of run time do you get? I was a bit horrified when I looked at ecalc and it said I would have 5 minutes of flight!
Re: Jcb's Quad copter Project,
from what ive read it seems the lower the kv the better? i used to use a kk board but i found the multiwii boards iare far more stable, especially when in stable mode (would you believe!). plus you get a nice gui to program them with which is nice :joyous:
i have heard of issues with the esc update speed being too slow and making it to slow to react to small changes but not of your problem sorry. maybe your gyros need reversing or something? i do remember messing about with my kk board for quite a while before i got it to work right.
my hex has a 4000ma 40c battery and it seems to last about half hour not sure about my quad ive only flown it briefly before the wind got the better of me. when i get home tomorrow ill get some photos of stuff for you.
1 Attachment(s)
Re: Jcb's Quad copter Project,
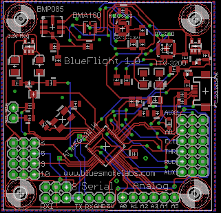
I designed a flight controller for this very purpose, just not finished building the quad yet :)
Attachment 8453
Got the boards, just waiting for parts so I can test, its 10DOF and is GPS ready :) Its 5cm x 5cm.