Limit and Home Switch Choice
I've been looking at the limit and home switch circuits and I can't decide what the best option is. At the moment my circuit consists of a PMDX-126 BOB. Keep in mind I've only just learnt what things like pull up resistors are so there could be all manner of nonsense in what I say below.
My initial thought was to have separate home and limit switches. For the limits I was thinking six cheap and cheerful NC micro-switches wired in series (example) connected from e-stop to gnd - a pair for each axis. This connector on the PMDX is active high with a pull up so when any switch is opened the machine should stop. I would also fit a manual e-stop switch in series. I like this arrangement because it's simple and cheap. The micro-switches won't be positionally very accurate but all I care about here is stopping the machine self-destructing. My concern is the switches will fail closed due to the dusty environment they will be operating in. A more expensive option such as this which is IP67 rated might be better.
Seeing (the price of) that second switch got me thinking about using a single limit switch for each axis. As it's a roller switch then a small ramp at either end of the machines travel should be all that is needed to detect the limit at both ends of the travel. I don't immediately see a problem with this and I've seen it on some other machines.
That really got me thinking, perhaps I could combine the home and limit switches and if I only need three switches I could go for something more expensive and robust. I'm going to including a 24v safety supply which at the moment is doing nothing more than control the relay providing power to the rest of the system. I like the look of PNP induction sensors like this and I was thinking I could power three of them in series from the safety power supply and wire them across e-stop.
I'm not sure I've fully understood the way home and limit switches work though. The PMDX manual says that if an e-stop is triggered then all step / dir signals are stopped, this would make homing difficult to say the least. But elsewhere I've read that (Mach3 at least) can override ignore the e-stop when homing so that limit switches can be used as home switches.
My other question (for the moment) was about accuracy and reliability. What switch / sensor types are best for homing? I've seen machines built with every type of switch imaginable and there doesn't seem to be a clear best option.
Cheers.
Re: Limit and Home Switch Choice
Matt I would have separate home and limit switches has often you'll want your home switch inside the limits.
The PMDX is great for limits because like you say it shuts down it's outputs in hardware so it's quite safe compared to lesser normal BOB's that just send a signal to the control software.
Same goes for the E-stop and the Fault option if your drives have them, the PMDX cuts outputs in hardware and at same time sends a signal to Mach so it stops the program.
Ramped limits are fine and work good if you can make them fit.
For the Home switches I would use NPN proximity with the PMDX has you can power them with the on board 12V and it's easy. Thou if your using 24v anyway then PNP will be fine and it can handle them easy enough.
When Mach homes it ignores the limits (Not E-stop) but I'm not sure about the PMDX if sharing switches has I never share switches but my gut feeling is it's doesn't and will just kill the outputs.? Send Steve Stallings at PMDX an email he'll tell you.
Re: Limit and Home Switch Choice
Agree with Jazz, have separate home and limit switches, also as he says home switches are inside limits. In reality your machine should never hit the limits, you should use the soft limits in Mach too.
PMDX sounds good from the descriptions above, you need to keep the limits in hardware only.
I'm going for one limit per axis with adjustable strikers at each end.
Home switches need to have good repeatability so that's the parameter I think is most important, at the moment I have not decided myself which ones to use. If you decide on proximity type remember Mach strikes the limit then reverses slightly so potentially it could crash into the switch if homing speed is too high, this implies you mount them sideways but this might affect the detection repeatability.
You mention buying cheap switches but it's like cheap tyres, I'd want them to be reliable otherwise machine can be damaged at much higher cost.
Re: Limit and Home Switch Choice
Quote:
Originally Posted by
EddyCurrent
If you decide on proximity type remember Mach strikes the limit then reverses slightly so potentially it could crash into the switch if homing speed is too high, this implies you mount them sideways but this might affect the detection repeatability.
You shouldn't mount the switches so they get rid upto but rather get rid over then this doesn't happen, This applies to the limits has well.
With Proximity switches then generally the closer you set the gap the better or sooner they detect. With the threaded type you can use this to fine tune them.!!
1 Attachment(s)
Re: Limit and Home Switch Choice
Cheers guys, separates it is. Separates feel like a better solution which is why I started out with that in mind.
I must admit I was wondering about the best way to mount the induction switches. The obvious method is to have them directly approach a metal plate as that feels like it would give the clearest detection but it would also be crash prone if the axis didn't stop fast enough. This badly drawn picture shows what I mean (I failed art).
Attachment 10874
My concern with the non-crashing arrangement is that the sensor won't have a repeatable home location.
Update... I see Jazz has just posted while I was writing this, that looks like a vote for the non-crashing arrangement with a very small gap.
Re: Limit and Home Switch Choice
Quote:
Originally Posted by
Wobblycogs
My concern with the non-crashing arrangement is that the sensor won't have a repeatable home location.
Update... I see Jazz has just posted while I was writing this, that looks like a vote for the non-crashing arrangement with a very small gap.
Yes 100% vote for Non crash setup and having it other way doesn't make it any more accurate just puts it in the killing zone.!! . . . And you would crash into it that's 100% guaranteed. . .Lol
Re: Limit and Home Switch Choice
Re: Limit and Home Switch Choice
I'm doing a mill conversion and will be using 2 N.C. micro switches per axis. They will be mounted in the same position in piggy-back style. The first switch is in series with the e-stops and kills the mains supply, the second one is the homing switch. They will be activated by staggered cams so that the home switch is activated approx 2mm before the e-stop.
Re: Limit and Home Switch Choice
This is the type of thing I think of when it comes to limit switches
Honeywell Limit Switch | eBay
2 Attachment(s)
Re: Limit and Home Switch Choice
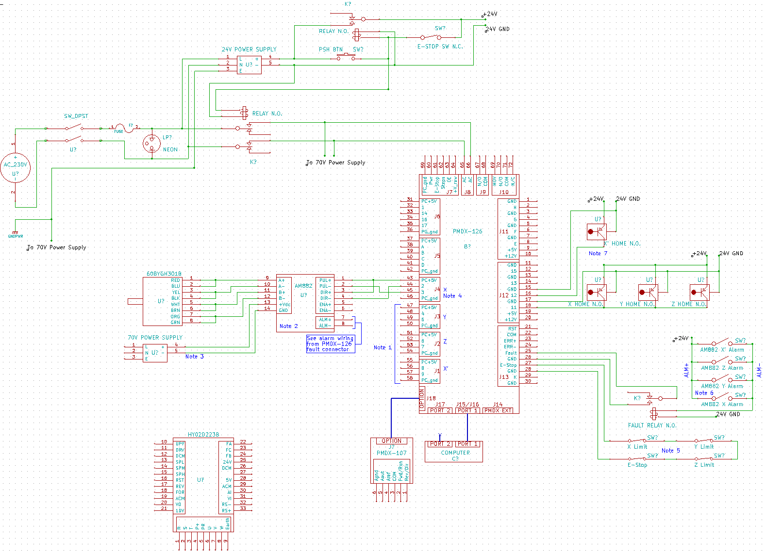
Thanks for the advice on home and limit switches. Hopefully I've now got a reasonable first stab at a circuit diagram for the machine.
The stuff on the left hand side such as the wiring of the steppers and the power supply control I'm fairly happy with (the power control is basically a copy of circuit Irving drew). I'm a less confident that the stuff on the right is correct.
I'm happy enough with the e-stop circuit as it's just a bunch of N.C. micro switches and a big red button.
The manual for the AM882 drivers seems a bit vague with exactly what happens when the alarm activates. As far as I can tell the alarm can be set to either active high or active low and I'll set it to active high. Since the fault pin on the PMDX is active low and pulled up I've put in a N.O. relay which gets closed in the case of an alarm (because one of the alarms goes high). If I understand correctly the relay is necessarily because the ground for the alarms is not necessarily the ground on the PMDX. I can see this isn't fail safe but I'm not sure it needs to be as a fault shouldn't be an immediately dangerous situation.
The PNP inductive home switches are wired as per the PMDX manual so I think they are correct but I don't understand what is stopping them dumping a ton of power into the PMDX when the sensor is triggered. Do I need a current limiting resistor in the circuit and if so what size? Actually the same question goes for the AM882 fault circuit.
The circuit diagram image is really big, you might be best off right clicking and opening it in a new window / tab.
Attachment 10897
Attachment 10898
Now to start reading up on the VFD wiring...