Re: DIY 3020 CNC I/O Board
	
	
		Les, You say you have a version of this that works well, so by making the changes to it's own supply and using opto-isolation surely this one will work fine too ?
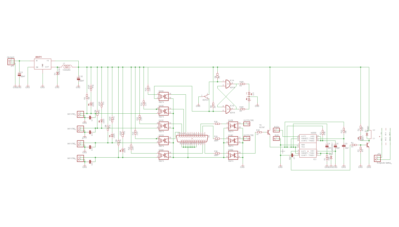
Using pull up resistors is good, that last thing you want is an input that's floating about and susceptible to induced voltages so it needs to be tied to one leg or the other.
This is only one board so are you going to show how it fits into the complete system ?
If you notice, things like stepper motors, limit switches, spindle to some extent, are all wired in more or less the same way so it's the emergency stop circuit that interests me most.
Correct me if I'm wrong but you are using Mach3 on this job ? are you  going to use the charge pump feature ?
	 
	
	
	
		Re: DIY 3020 CNC I/O Board
	
	
		
	Quote:
	
		
		
			
				Originally Posted by 
EddyCurrent
				 
			Les, Just explain what happens when you hit the emergency stop button, I don't mean the flip flop changing state, LED's and input to OK1A, I mean after that.
If you notice, things like stepper motors, limit switches, spindle to some extent, are all wired in more or less the same way so it's the emergency stop circuit that interests me.
Correct me if I'm wrong but you are using Mach3 on this job ?
			
		
	 
 Yes I am using Mach3, the Estop switch just pulls pin 10 low. That's all it did on the original board/switch. I just added the flip flop. Mach3 detects the low and stops everything, there is no hardware emergency stop if that's what you mean.
Regards,
Les
	 
	
	
	
		Re: DIY 3020 CNC I/O Board
	
	
		I changed my post but you have the original text, I thought afterwards I was jumping the gun when you were really asking about this board only.
It's a matter of scale probably, it's a 3020 after all so is there going to be a real emergency ? I don't know, what do you think ?
	 
	
	
	
		Re: DIY 3020 CNC I/O Board
	
	
		
	Quote:
	
		
		
			
				Originally Posted by 
EddyCurrent
				 
			Les, You say you have a version of this that works well, so by making the changes to it's own supply and using opto-isolation surely this one will work fine too ?
			
		
	 
 Ah, but working and being safe are two separate things! 
	Quote:
	
		
		
			
				Originally Posted by 
EddyCurrent
				 
			It's a matter of scale probably, it's a 3020 after all so is there going to be a real emergency ? I don't know, what do you think?
			
		
	 
 The EStop just being software is fine to be honest, I can always change  it in the future if needed.
I am going to order some parts and test it out on the breadboard over the next couple of days. I will let you know how it goes.
Regards,
Les
	 
	
	
	
		Re: DIY 3020 CNC I/O Board
	
	
		I tweaked the circuit a bit as there were a few mistakes, and changed a few values. I also put some of it together on the breadboard to test it out and everything worked great. I have the PCB designed and after the 3rd attempt managed to get it single sided within the 100mm x 80mm free Eagle size constraints.
Next job is to make the PCB and test it out!
Regards,
Les
	 
	
	
	
		Re: DIY 3020 CNC I/O Board
	
	
		
	Quote:
	
		
		
			
				Originally Posted by 
Pointy
				 
			I tweaked the circuit a bit as there were a few mistakes, and changed a few values. I also put some of it together on the breadboard to test it out and everything worked great. I have the PCB designed and after the 3rd attempt managed to get it single sided within the 100mm x 80mm free Eagle size constraints.
Next job is to make the PCB and test it out!
Regards,
Les
			
		
	 
 After a couple of stupid mistakes with the pinouts of the ISQ74's, I got the PCB isolation routed & the components fitted. Initial bench tests look good, all inputs and outputs are doing what I expect them to do. All I need to do is hook it up to the BOB and PC to test it properly.
Regards,
Les
	 
	
	
	
		Re: DIY 3020 CNC I/O Board
	
	
		Yes I see now that some of the pins were reversed e.g. 3/4 7/8, 11/12, 9/10 at least you have it working now.
	 
	
	
	
		Re: DIY 3020 CNC I/O Board
	
	
		How did you get on with this project??
	 
	
	
	
		Re: DIY 3020 CNC I/O Board
	
	
		
	Quote:
	
		
		
			
				Originally Posted by 
ukracer
				 
			How did you get on with this project??
			
		
	 
 
It changed quite a bit from that first design, but it works great. You can read about it on my blog. (It's under part 2, I think)
Regards,
Les