2 Attachment(s)
Tonsen 4 Axis Controller/Bob
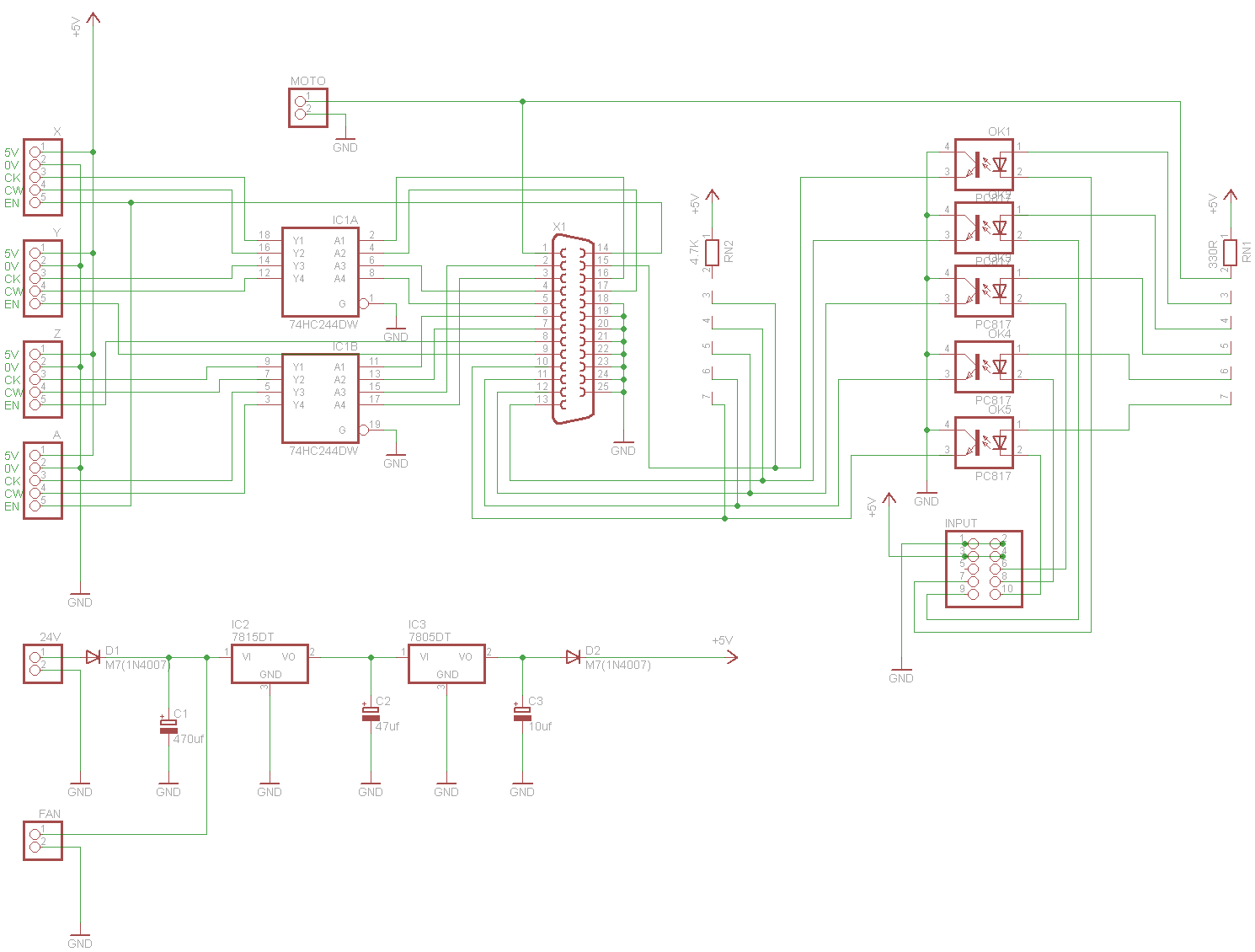
I pulled apart my controller just to check a few things ahead of my modifications and have made a schematic for it, it may be useful for people with the same board.
This is the board...
Attachment 11034
It is simply marked Tonsen 4 Aixs Con (They probably mean Axis :cocksure: )
This is the schematic...
Attachment 11039
A few things to note...
- The Q817 Opto-isolators, RN2 and Input header are not actually fitted as you can see from the board picture.(Top right)
- The power input is marked as 24v AC but it is DC.
- The caps are marked on the PCB 1000/35 for C1, 470/25 for C2 & 220/16 for C3 but the values in the schematic are fitted.
- The moto(spindle) header is on the board but it doesn't connect back to the spindle controller.
In summary pins 2,3,4,5,6,7,16,17 are buffered through the HC244. Pins 1,8,9,14 are connected directly to the parallel port. Pins 10,11,12,13 & 15 could easily be converted to opto-isolated inputs with some extra components.
The one thing that puzzles me is the Enable pins, in the manual is says to turn on Enable 1 & 2 and set them to pins 8 & 9. These control the Y & Z axis, but pin 14 which is connected to X & A is not mentioned, and I don't currently have this turned on in Mach3.
Anyway use this information at your own risk, I am NOT an expert, always double check your board and pin outs.
Regards,
Les
Re: Tonsen 4 Axis Controller/Bob
Do you think that the board will accept AC or DC as there appears to be some half wave rectification at the front end. ..Clive
Re: Tonsen 4 Axis Controller/Bob
I don't know to be honest, but it wouldn't surprise me if it were just a mistake. After all the port on the back of my controller is marked 'Parakkel Port', and they did spell Axis wrong!
Regards,
Les
Re: Tonsen 4 Axis Controller/Bob
It says AC beside the socket and as Clive says the diode would indicate this is true.
Pin 1 gets used for all sorts, on my bob it is the charge pump. on others it is marked 'strobe' or 'spindle enable' or operates a relay for 'spindle forward'.
Re: Tonsen 4 Axis Controller/Bob
Updated schematic in first post as I made a small mistake with RN1.
Quote:
Originally Posted by
EddyCurrent
It says AC beside the socket and as Clive says the diode would indicate this is true.
I am sure it's DC going in, my Multimeter showed 0 for AC and 24v for DC. It's also coming from the same PSU that drives the stepper motors, wouldn't that be DC?
Regards,
Les
Re: Tonsen 4 Axis Controller/Bob
Either would do but in this case 24v ac 1/2 wave would barely provide enough input for the voltage regulator so as you say Les it must be 24v dc
Re: Tonsen 4 Axis Controller/Bob
Quote:
Originally Posted by
EddyCurrent
Either would do but in this case 24v ac 1/2 wave would barely provide enough input for the voltage regulator so as you say Les it must be 24v dc
Well spotted:thumsup: ..Clive
Re: Tonsen 4 Axis Controller/Bob
Quote:
Originally Posted by
EddyCurrent
It says AC beside the socket and as Clive says the diode would indicate this is true.
Pin 1 gets used for all sorts, on my bob it is the charge pump. on others it is marked 'strobe' or 'spindle enable' or operates a relay for 'spindle forward'.
the diode is purely for reverse polarity protection. Too many mistakes would give me quality concerns...
Re: Tonsen 4 Axis Controller/Bob
Irving, that is correct I forgot about that, many years ago some car radios used to have the same.
Re: Tonsen 4 Axis Controller/Bob
Quote:
Originally Posted by
irving2008
the diode is purely for reverse polarity protection.
I assumed that's what it was for but as stated I am no expert.
Quote:
Originally Posted by
irving2008
Too many mistakes would give me quality concerns...
Spelling mistakes are fairly normal for cheap Chinese stuff (you should try and read the manual), but they do not make me worry about the quality.(Touch wood, so far, the electronics have been good)
Regards,
Les