3 Attachment(s)
The Big Red Mechmate in Aus
Thought I would start a build log for my Mechmate as I now have a few electrical questions. To the Big Red MM...
I am pretty much done with the construction side, a few things to finish off but it is actually looking like a Mechmate now:
Attachment 12650
I got to this point and noticed a few problems so it was rebuilt slightly and then put back to pretty much this state. I have the first layer of spoilboard to attach, fit the racks and start wiring from here on in.
I have moved onto getting my control box working utilising drawings from the Mechmate plans and Eddy Currents major safety circuit and this is where I have hit a wall. For some reason my PNOZ1 is not playing ball and is throwing everything else out as it is a major centerpiece of the safety circuit.
It went like this.... I first got 240V working via disconnects, pushbuttons and LED indicators - all good with that side. I had previously built a couple of power supplies, one 50VDC for my AM882's and a 24VDC one for my safety circuit, both of them made from toroids and capacitors. Trying the 24V circuit first I wired up my second hand PNOZ1 as per the tech doc I located on the net....... and nothing happened. It didn't matter what I tried I could not get it to activate. Thinking it could be my unregulated power supply I bougght a Din rail Meanwell 24VDC supply that seems to be putting out a constant 24.1VDC. Still no joy from the PNOZ. So I contact the seller telling him of my issues and he gladly sends me another one, this time it is brand new and even had the original docs on the box.
I disconnected the first PNOZ and wire in the second one but I still have NO ACTIVATION. This is getting really frustrating and I am thinking either both PNOZ units are stuffed or something in my wiring is dodgy. So I directly wire the the safety relay to the PS bypassing everything else in the box but still nothing. I include 2 images here, one of the power supply and one of the PNOZ as I have it wired. Can anyone see anything I can't (have been trying to get this thing working for hours!)
Power Supply:
Attachment 12651
Input 3 wires - L, N Earth
Output 2 wires V+ & V-
PNOZ 1
Attachment 12652
V+ from PS to A1
V- from PS to A2
X1 bridged to X2
T11 bridged to T12
T11 bridged to T22
T33 - T34 left open to bridge for activation.
I tried connecting a single NC E-stop to T11 - 12 and bridging T12 - T22, as per the docs for single channel - nothing
I tried connecting both NC contacts (2 separate contacts) on the E-stop to T11-12 & T11 - T22, as per the docs for dual channel - nothing
I tried bridging T33 and T34 as per the docs for auto reset - nothing
I tried connecting an NO button between T33 & T34 - nothing
The nothing part is happening to BOTH PNOZ units I have so something is very wrong somewhere. Any help diagnosing my issue for would greatly appreciated.
Cheers
Bruce
Re: The Big Red Mechmate in Aus
One other thing with this/these damn safety relays, it says in the tech docs; DC: Connect terminal A2 (-) with the earthed side of the operating voltage. What the hell does that mean? And what is that terminal marked (-) with the ground symbol on it used for?
WHat worries me in all this is that the description for the PNOZ 1 says "earth faults are detected in the emergency stop circuit" whereas something like a PNOZ 4 does not say that. Could this be part of my problems? Very tempted to buy a PNOZ 4 instead but not until I have exhausted all avenues with these PNOZ 1's
Re: The Big Red Mechmate in Aus
The terminal marked (-) with the ground symbol is connected to ground. Are you sure the relay you have is the correct supply voltage?
With the supply voltage on you should be able to measure voltage between T11 or T33 and (-) ground symbol connector. As you say linking T11 to T12 and T22 should supply power to the relay coils. Linking X1 and X2 provides the link for the reset. So you should be able to press the reset button, link between T33 and T34, with the power on and the relay should work.
More info here : http://www.google.co.uk/url?url=http...nN3ImeJyLyD7tw
Re: The Big Red Mechmate in Aus
Web Goblin... you have solved it! The stupid hat goes to me. I have infact now got 2 PNOZ 1 relays that require 24VAC not 24VDC and that puts both of them totally useless to me. I will contact the ebay seller once again and see if I can send them both back and get a 24VDC PNOZ 4. Barrring that a quick toroid supply making 24VAC just for the PNOZ might be in order.
Re: The Big Red Mechmate in Aus
OK, it is cheaper for me to just go buy a 12VAC + 12VAC toroid and use that for the relay plus it will allow me to continue the control box this weekend rather than next week sometime. I can get either a straight toroid or a PCB mounted 24VAC supply, will decide which when I get to the store.
More updates to follow once I have the relay powered off the correct voltage type :)
Re: The Big Red Mechmate in Aus
Glad it helped you out, we all get a shot of the hat sometimes:joker: . I would go for the 24VAC option for the relay supply.
As you say it will let you continue with your build.
Re: The Big Red Mechmate in Aus
Well, surprise, surprise. When you supply the PNOZ with the correct voltage type it works :) Nice "ker-chunk" from the relay when pressing reset and 2 led's all lit up. I now have 2, one spare, one in the control box. Off to do more control box wiring, getting closer to the BRMM (Big Red Mechmate) moving on its own.......
1 Attachment(s)
Re: The Big Red Mechmate in Aus
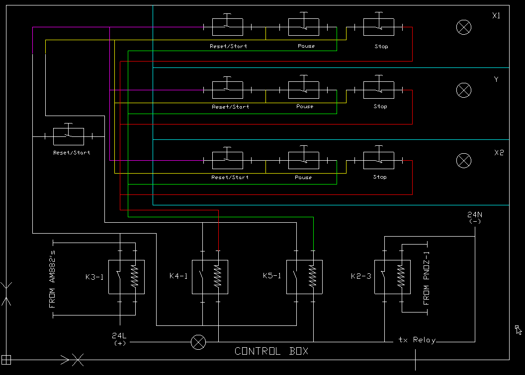
This is a question for either Eddy Current or anyone that knows his safety circuit. I have attached what I think is correct for adapting the circuit on sheet 4 of Eddy's drawings to a Mechmate. As some of you may know, Mechmate's have mini control boxes attached to the machine, one each side of the gantry (X1 & X2) and one on the Y car. These give you access to any control while working around the machine. As can be seen in the attached drawing I have separated out the reset/start, stop & pause buttons into the 3 sections that will reside at each of the points above. It is this wiring I would like checked as to my tired eyes it looks to conform with Eddy's drawing only with parts of it in triplicate. Bottom line, am I on the right track :)
Attachment 12690
Cheers
Bruce
Re: The Big Red Mechmate in Aus
Bruce, it's true that reading other peoples drawings can sometimes be difficult, I'm at that place now.
It might be best to describe in words what you are trying to achieve.
For example you have these 3 control stations with, Reset/Start, Pause, Stop, so what do you want each of these buttons to do ?
What do you want the PILZ relay to control ?
If an AM882 goes into alarm what do want that to do ?
I'm thinking it might be best to ignore my circuit for the most part so we can get your machine to do what you want it to do.
Re: The Big Red Mechmate in Aus
Hi EddyCurrent, good to see you again. I am 80% through your drawings and have it working for the most part. The mains to the 24V circuit works, the mains to 50V circuit work, the E-Stop circuit works, all of these via the PNOZ as per your drawings. It is just these that I have had to think a little more about. Basically each of these boxes do what the buttons on your main control panel do, namely stop the machine, pause the machine and start the machine as well as reset the circuit. Now, I have everything working as per your drawing, that is one of each. My drawing above is taking that and making it into 3 lots instead, each one is a copy of buttons on your main panel. In a standard Mechmate, these do pretty much what your circuit does, "start" starts the job, and "pause" pauses the job. There is no "stop" button on a standard MM but I want to incorporate one. There *is* an E-stop in each on an MM though. The start & pause buttons are controlled via pins on the BOB and are assigned to codes that execute when pressed. I however will be using you brains to run things.
Don't get me wrong, I have a large percentage of your drawings worked out, it has taken me a while but I got there and have run wires :) This last little bit should see the control box interacting with the computer by weeks end just to verify the pushing a button does what it is supposed to.
Oh, and the relay numbers have been incremented by one, I am using 2 contactors instead of one and my main on/off one is now K1.