Originally Posted by
routercnc
EDIT:
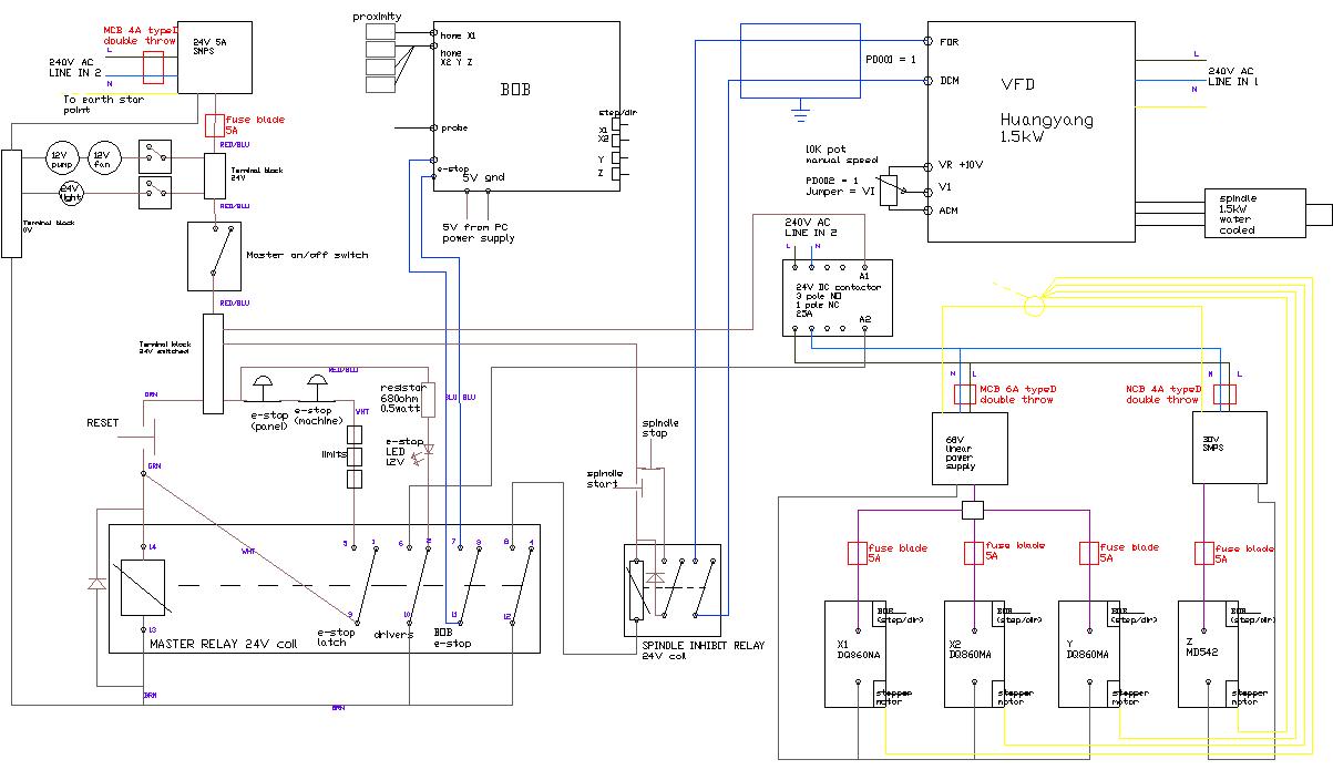
Bit of reading around and found a document from Allen Bradley, who make lots of good control gear. As I'm protecting the secondary with fuses I can go a bit higher on the primary protection as it is 'just' protecting the wire to the coil and the coil itself. So can probably go to 10A - my logic being:
10A type D should offer around 200A peak for a couple of cycles during switch on
During normal use I'm expecting a couple of amps, so will be OK there
If there is a problem on the primary the 10A MCB should go first as the coil can take 15A and the wall fuse is 13A
Chalon sell the double pole 10A type D for £10.25 all in . . !
Worth a try?