Re: The illusive Boxford 260vmc
Quote:
Originally Posted by
irving2008
see my post above... connected to BOB ground alongside pin 8
Thanks Irving, its working now, had to connect the rtn to chassis ground... Next job is put together the TACHO!!! this is just a temporary one as im going to give cash to this person who is designing "The Ultimate Rev Counter"!!:naughty:
Rick
Re: The illusive Boxford 260vmc
Quote:
Originally Posted by
Ricardoco
Thanks Irving, its working now, had to connect the rtn to chassis ground...
That suggests a ground fault... is your BOB optoisolated?
Quote:
Originally Posted by
Ricardoco
Next job is put together the TACHO!!! this is just a temporary one as im going to give cash to this person who is designing "The Ultimate Rev Counter"!!:naughty:
Lets just see if we can get the project off the ground first.... so many toys to play with, so little time to do so....
Re: The illusive Boxford 260vmc
Quote:
Originally Posted by
irving2008
That suggests a ground fault... is your BOB optoisolated?
....
Yes it is, its the one from cncdoctor co uk
Quote:
Originally Posted by
irving2008
Lets just see if we can get the project off the ground first.... so many toys to play with, so little time to do so....
Hey ive got the simple one, thats fine, im willing to wait, ive lots of toys to be getting on with too lol
Re: The illusive Boxford 260vmc
Quote:
Originally Posted by
Ricardoco
Yes it is, its the one from cncdoctor co uk
Ah... which position have you got J1 in... are your commons +5v or ground? If you have the commons at +5v then RTN needs to be connected to the -ve (ground) side terminal of the power supply input for the BOB, rather than a general chassis ground...
Re: The illusive Boxford 260vmc
Quote:
Originally Posted by
irving2008
Ah... which position have you got J1 in... are your commons +5v or ground? If you have the commons at +5v then RTN needs to be connected to the -ve (ground) side terminal of the power supply input for the BOB, rather than a general chassis ground...
I will check in the morning, out of interest does the gnd pin on the BOB go to ground..lol
Re: The illusive Boxford 260vmc
depends.... the whole point about an optoisolated board is that it should seperate PC ground (the shell of the D-type and the PC case) from the CNC ground. In most cases they will be at the same potential... but equally they could be several volts apart (for instance if the PC was powered from a different phase of a 3phase feed... not uncommon in factories that derive their 240 from the 3-phase coming in).
The point is, what do you mean by ground? the PC ground or the CNC ground? In this instance the 'common' rail for pins 2 - 9 on the BOB output can either be +5v or 'ground', which is 'CNC_ground' and is the same potential as the -ve side of the external supply to the BOB. Chassis ground could well be PC ground, depending on how the BOB is installed, so if the common rail is not 'CNC_ground' you need to take RTN back to the -ve side of the supply to the BOB and not to chassis ground.
Re: The illusive Boxford 260vmc
Quote:
Originally Posted by
irving2008
depends.... the whole point about an optoisolated board is that it should seperate PC ground (the shell of the D-type and the PC case) from the CNC ground. In most cases they will be at the same potential... but equally they could be several volts apart (for instance if the PC was powered from a different phase of a 3phase feed... not uncommon in factories that derive their 240 from the 3-phase coming in).
The point is, what do you mean by ground? the PC ground or the CNC ground? In this instance the 'common' rail for pins 2 - 9 on the BOB output can either be +5v or 'ground', which is 'CNC_ground' and is the same potential as the -ve side of the external supply to the BOB. Chassis ground could well be PC ground, depending on how the BOB is installed, so if the common rail is not 'CNC_ground' you need to take RTN back to the -ve side of the supply to the BOB and not to chassis ground.
I think this stems from the fact that the rack system that holds the drivers has the 0v tied to the case, when using the digiplan mod the diagram shows the bob gnd 14,15 connected to the 0v of the driver board... does that sound like the problem...
Re: The illusive Boxford 260vmc
Re: The illusive Boxford 260vmc
1 Attachment(s)
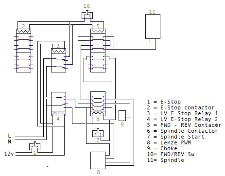
Re: The illusive Boxford 260vmc
Ok then... Im ready.
Attachment 2636
:confused:
This is my basic interlock for the spindle direction change, ive stared at it for some time so i dont think there are any mistakes lol....I hope..