- 
	
	
	
		
Re: Let the fun begin !!! ???
	
	
		my psu breaker keeps tripping  when i power up . it's a 6 amp,  C rated.  i think it's either the relay or the push switch i'm using .when i bypass  both of them and  use the  switch on the door to power up  everything's fine . i'll have another go at it tomorrow.  perhaps a safety relay might be getting  a call from the bench sooner than planned.  on reflection after  some reading  i'm sure i will be  using an input on my BOB for an E/stop. Mach 3  tutorials reveal alot!!!!
	 
 - 
	
	
	
		
Re: Let the fun begin !!! ???
	
	
		Depending how big your transformer is you might have to rate the mcb a little higher see this: http://www.neweysonline.co.uk/MCBs/Static.raction   ..Clive
	 
 - 
	
	
	
		
Re: Let the fun begin !!! ???
	
	
		I need a re-cap on what your using for the main PSU.! . . . Safety relay won't do anything for inrush current if your using toroidal PSU. 
If PSU is toroidal then try a D rated MCB.!! . . . . But first you need check everything else is wired correct because the relay and switch shouldn't make any difference so if removing made a difference then suggests you got something wrong.? 
Also Not sure what your meaning by using an Input for E-stop.?. . . If your meaning to ONLY use an input for the e-stop then it's a Bad idea.!! All you will be doing is relying on the Software to stop the machine which isn't safe at all. 
The correct way is to remove power using relays and then inform Control software the E-stop as happened via an input. Only thing the Input is used for is telling software to stop the G-code and don't allow Control to reset until input state changes.
	 
 - 
	
	
	
		
Re: Let the fun begin !!! ???
	
	
		I  checked the wiring and it's all  fine, once i power up  it trips.   if i reset it and and power up again but this time restricting the MCB ( momentarily) from tripping then it  works.   so i thought  i would rewire it temporarily  and take the relay out of the PSU  circuit  and just go from  main switch to MCB to primary coil of PSU  and that too works a treat(  MCB not  tripping ). 
       ya, i will leave the e/stop hardwired to dropout the PSU  but inform MACH3 through the BOB  that an e/stop has occurred  so it can do its duty.
	 
 - 
	
	
	
		
Re: Let the fun begin !!! ???
	
	
		If you have one just for testing sake then try a 10amp Mcb it may work for you to get going and check all the sytem correctly. 
Don't cut corners with the electrical safety or hot wiring system just to get going as it will bite you if not careful either by frying components or not stopping as expected etc.!! . . . . I'm very confident with wiring these machines and still I get caught out when hot wiring to get some thing going so be warned.!!!
	 
 - 
	
	
	
		
Re: Let the fun begin !!! ???
	
	
		i changed out the relay and it didn't trip !  this is something that i don't uderstand , i have a bank of 8  second hand relays from a m/c that was decommissioned about 6-7 years ago  so maybe it's because the  one  i used had some mileage up on it, i don't know. but anyway it great to resolve that issue.  i had ordered a D rated MCB before i got around to changing it out so at least i will have that as a backup.  
on reflection i dont think  my latest dwg of the alarm circuit will cut the mustard. my understanding of open collector terminals was not correct, i'm thinking.  i have my alarms in the circuit and expected them to work as normally closed contacts, so i will go with the 2nd relay as suggested by your good self Jazz .
	 
 - 
	
	
		
6 Attachment(s)
	
	
		Re: Let the fun begin !!! ???
	
	
		My broadband went down early in the week so i decided to get the cable runs organised. i also fitted the home/ limit switches. i had gathered switches down the years so i  decided to use them istead of sensors . Clive posted a link some posts back to some sensors that i will use if these don't work out.  i also cut an opening in the door for a small window on hinges so i can see the VFD  and adjust accordingly.     i'm still a bit unsure about the inputs to the BOB ( which i plan to tackle next) i have a dwg. organised relating to the E/ STOP  input to the BOB  which i hope some will have alook at and give me the thumbs up or down.
my query related to if i have the e/stop connected to the BOB correctly .  is it o.k to take a tap  after the e/stop as per dwg and use this as an input? this terminal  disables the enable to the drives .   i'm still trying to get my head around the fact that i can hook a supply and a ground to the terminals provided without having a dead short  and blowing the BOB .
	 
 - 
	
	
	
		
Re: Let the fun begin !!! ???
	
	
		Are you controlling the vfd via mach3 or are you changing the speed by the panel on the vfd if so I did a post here http://www.mycncuk.com/threads/7388-...se-Spindle-VFD post 1 its a very simple mod only taking a few minutes.  The front panel just clips out ..Clive
	 
 - 
	
	
	
		
Re: Let the fun begin !!! ???
	
	
		i have a breakout board that has PWM capability , from what i can gather. i haven't got around to the spindle  side of the build yet!  i'm trying to get my head around getting these motors to turn and getting the inputs to signal. i was hoping to get the M/C up and running with the basic controls and safety functioning and when i become comfortable with the operation going back at the spindle control. for the time being i would use the VFD . if the PWM doesn't work out , then i would definitely go the route of the link you posted, in fact it would be quicker to adjust a pot and have an instant response i would think, especially if the pot was mounted in a home made pendant that could be brought to the front of the M/C?   i have my machine e/stop on a lead that i can mount either side of the machine on a hanging bracket and i could incorporate the pot and some other controls as i become more familiar with the process.  by the way , is my understanding of how i should incorporate the e / stop to the BOB correct?  i'm reallly not too sure if i'm right.
	 
 - 
	
	
	
		
Re: Let the fun begin !!! ???
	
	
		The way I read the manual the inputs will take up to 30V there is a 1k Resistor in circuit that will limit the current at 24V to 24mA so not a dead short.  Dean will no doubt pop along and give you the advise re the Estop and that bob.  ..Clive
	 
 - 
	
	
	
		
Re: Let the fun begin !!! ???
	
	
		cheers Clive, i'm just hesistant at this point because of smoke fear!!!!!!!!
	 
 - 
	
	
	
		
Re: Let the fun begin !!! ???
	
	
		
	Quote:
	
		
		
			
				Originally Posted by 
Clive S
				
			 
			The way I read the manual the inputs will take up to 30V there is a 1k Resistor in circuit that will limit the current at 24V to 24mA so not a dead short.  Dean will no doubt pop along and give you the advise re the Estop and that bob.  ..Clive
			
		
	 
 Hi Paulro Clive brough this to my attention did you get this sorted.? . . . If not what's your fear with releasing magic smoke.?
	 
 - 
	
	
	
		
Re: Let the fun begin !!! ???
	
	
		Hi Jazz, i couldn't visualize the e/stop to the BOB and the e /stop hard wiring combined, as well as that i was reading up on the fault signals from the drives and read a post in a thread concerning dead shorts. i just got the two completely mixed up . i think i have it under control now . i have the wiring nearly finished  bar  the override and buzzer. i might try and configure Mach3 which i downloaded a trial version of.   i 'm not sure if i should power up the drives and then configure Mach 3 or leave the fuses out until i get Mach 3 configured and then power up . Or have i misunderstood the process of powering up?   or should i power up 1 drive at a time and configue Mach 3.  to be honest i'm at a loss as to my next move now that i have the wiring complete . i have the belts off the motors until i get them to turn. i suppose i'm being too cautious perhaps?
	 
 - 
	
	
	
		
Re: Let the fun begin !!! ???
	
	
		Ok well a good bit of caution is wise policy but you have no need to fear mach3 it won't do anything unless commanded too.  
First thing to do make sure control box is wired correctly and all drives power up. Check the E-stop knocks the drives out when pressed.
When sure control side is ok then set about setting mach up.
 
First place to start after installing plug-ins etc for motion control card is in Ports n pins by setting any input pin numbers for Estop etc. Without these set Mach won't come out of reset. If want leave Homes and limits for later but E-stop will most likely need setting.
Next set the pin numbers for each motor in Motor Outputs. Then goto motor tuning and set the Steps per based on your Micro stepping setting and ballscrew pitch. Choose a low velocity and Accelleration for starters. 5000mm/min & 500s/s are good starting point.
You should now be ready to go for testing.
	 
 - 
	
	
		
1 Attachment(s)
	
	
		Re: Let the fun begin !!! ???
	
	
		i have the plug in for motion control loaded and the bob powered up with an e/stop signal (n/c) . i have set the pin no. for e/stop in port and pins set to 10 , port 1  but still can't get Mach 3 to reset.  i keep getting '' External Estop Triggered''  the hardwiring for the estop is as follows. 
http://www.mycncuk.com/attachment.ph...id=15236&stc=1any help would be welcome
	 
 - 
	
	
		
1 Attachment(s)
	
	
		Re: Let the fun begin !!! ???
	
	
		i have the plug in loaded and the bob powered up . the e/stop pin set to 10 , port 1 but i cannot reset Mach3 . i get the message'' External E/stop triggered. the e/stop is wired normally closed as per dwgany help would be welcome.
	 
 - 
	
	
	
		
Re: Let the fun begin !!! ???
	
	
		Set pin 10 to active low (green tick) then it will work.
	 
 - 
	
	
	
		
Re: Let the fun begin !!! ???
	
	
		cheers Jazz, i watched the first video on the Mach 3 website and got mislead , again!!!   the green tick( active low) did the trick o.k. i need to give the tutorials another glance again to see if i can get the motors to turn!!!
	 
 - 
	
	
	
		
Re: Let the fun begin !!! ???
	
	
		
	Quote:
	
		
		
			
				Originally Posted by 
PAULRO
				
			 
			cheers Jazz, i watched the first video on the Mach 3 website and got mislead , again!!!   the green tick( active low) did the trick o.k. i need to give the tutorials another glance again to see if i can get the motors to turn!!!
			
		
	 
 Well if you have Mach out of E-stop and reset then your half way there. After setting correct motor port & pins then it's a simple case of motor tuning.
Just remember to set the Native units ie Inch or mm before tuning motors otherwise you'll have to re-tune motors. Mach Default is set to Inch.!
(restart mach if you change units)
	 
 - 
	
	
	
		
Re: Let the fun begin !!! ???
	
	
		i'm at a loss at the mo trying to ge these motors to turn. i have autoconfigured them without the signals hooked in and they were fine , i mean they shuddered slightly for a second or so as per manual . i have mach running  with the signals hooked in and  the motors can turn by hand when the system is powered up .i power down hook out  the signals and power up and the motors come on and are held on. i have gone through the motor tuning and set the appropiate ports and pins and still no joy. i have played with the enable settings and still no joy. there must be something i'm missing.    i'm running a demo version of Mach and i'm wondering could this be causing me problems?
	 
 - 
	
	
	
		
Re: Let the fun begin !!! ???
	
	
		what do you mean by auto configured.? Do you mean using the auto tune on the drives.? If so this won't stop them turning, If wrong or didn't work then all it would do is make motors run rough or stall. 
What do you mean by Hook the signals in out.? . . . Need you to be more detailed on what your doing.
Have you wired the Drive enables into your e-stop system or in anyway at all.?  . . If so then remove wires for elimination purposes.
It could be the Charge pump output if BOB as Charge pump feature.? You'll find it in OUTPUTS. 
Also make sure you have Enabled the Motor output.
Take some screen shots of motor outputs, inputs and output screens so can see how your set.
Better still post up the Mach Xml file of your setup and I'll have a look. you'll find it in mach3 folder using the same name as the profile your using and ending with xml. (Zip it up)
	 
 - 
	
	
		
3 Attachment(s)
	
	
		Re: Let the fun begin !!! ???
	
	
		the manual for the drives allows me to auto configure the motors by switching SW4 twice in 1 second but i can only do this if i have the signals for the drives unpluged. when they are unpluged the motors go into a holding state i.e. they are powered.i have the drive enables wired directly to the bob enable inputs, when i disconnect them i can hear the motors humming and they are locked/held.    sorry for the delay , i'm using a p.c. with no internet, paint , office , . i have it dedicated for MACH3 so i had to transfer files to my laptop. http://www.mycncuk.com/attachment.ph...id=15242&stc=1http://www.mycncuk.com/attachment.ph...id=15243&stc=1
	 
 - 
	
	
	
		
Re: Let the fun begin !!! ???
	
	
		also, my reset will only come out of'' external e/stop triggered''
 if i have it set to pin 12, 13 or 15. if i set it to pin 10 or 11 it won't reset.
	 
 - 
	
	
	
		
Re: Let the fun begin !!! ???
	
	
		Bit busy at minute but will look properly but will look for you later. 
I'm 99% the enable logic state in the drive is different to what the BOB is using. If you can find the enable pins that the BOB is using for enables then change the active state and it should work. Other than that you'll need to do it in the software on the drive. OR just leave them off.!
I'll need to know what pins on the BOB you are using control what on the machine. Ie Relays and there contact state ie NC or NO.
	 
 - 
	
	
	
		
Re: Let the fun begin !!! ???
	
	
		Need to know the Dip switch positions on the BOB please.
	 
 - 
	
	
		
1 Attachment(s)
	
	
		Re: Let the fun begin !!! ???
	
	
		i left the dip switch positions off on the BOB.   to be honest i thought that i would get the basics hooked in .http://www.mycncuk.com/attachment.ph...id=15248&stc=1i have an e/stop , a home /limt and xyz home/limit hoooek up normally closed . i thought that these would get me up and running.
	 
 - 
	
	
	
		
Re: Let the fun begin !!! ???
	
	
		i haven't the overide wired up yet , i didn't think that  would matter with regards to getting the motors to turn .
	 
 - 
	
	
	
		
Re: Let the fun begin !!! ???
	
	
 - 
	
	
		
1 Attachment(s)
	
	
		Re: Let the fun begin !!! ???
	
	
		Looks like you hadn't set enable output. (enable1) Thats why the motors won't turn because the drive enable is being turned off.
Try this xml.
	 
 - 
	
	
	
		
Re: Let the fun begin !!! ???
	
	
		sorry Jazz , do i just unzip this and put it back into mach 3?
	 
 - 
	
	
	
		
Re: Let the fun begin !!! ???
	
	
		
	Quote:
	
		
		
			
				Originally Posted by 
PAULRO
				
			 
			sorry Jazz , do i just unzip this and put it back into mach 3?
			
		
	 
 Yes unzip and replace the original.
	 
 - 
	
	
	
		
Re: Let the fun begin !!! ???
	
	
		well that did the trick o.k Jazz. at least i have the motors turning which was a great  milestone to reach. i have to play with it to day to get comfortable with the different noises and speeds . i thought i had a problem with having only 3 inputs available because i couldn't use input 10 or 11  .......... turned out that they only become available for use when the dedicated inputs on the bob are wired in!!!   every day is a day for school!!    cheers for that last night , by the way.
	 
 - 
	
	
	
		
Re: Let the fun begin !!! ???
	
	
		
	Quote:
	
		
		
			
				Originally Posted by 
PAULRO
				
			 
			   cheers for that last night , by the way.
			
		
	 
 Erm that sounds dodgy.!!! Lets just be clear for those dirty minded types.!. . . Last night wasn't pyhisical people. . .:joker:
Glad your working now get on with making chips.. .:yahoo:
	 
 - 
	
	
	
		
Re: Let the fun begin !!! ???
	
	
		i had my motors tuned to 2000 steps /per in the motor tuning section and slaved the A axis . the speed and aceleration were also set at a comfortable value, lovely , i thought.    i put a dial indicator on the axis and set the code with a G0 X10 but it went at least 50mm.. 60 mm  so i set the steps per unit on the settings tab to bring it in  to tolerance but that then throws out my ''steps per''  in my motor tuning menu.... obviously the machine travel has to be right  , am i missing some setting?  the motor tuning ''steps per'' is now at  160 , a far cry from 2000 .
	 
 - 
	
	
	
		
Re: Let the fun begin !!! ???
	
	
		
	Quote:
	
		
		
			
				Originally Posted by 
PAULRO
				
			 
			i had my motors tuned to 2000 steps /per in the motor tuning section and slaved the A axis . the speed and aceleration were also set at a comfortable value, lovely , i thought.    i put a dial indicator on the axis and set the code with a G0 X10 but it went at least 50mm.. 60 mm  so i set the steps per unit on the settings tab to bring it in  to tolerance but that then throws out my ''steps per''  in my motor tuning menu.... obviously the machine travel has to be right  , am i missing some setting?  the motor tuning ''steps per'' is now at  160 , a far cry from 2000 .
			
		
	 
 No I think your misunderstanding how it works. The steps per is how many steps required to move 1 unit. In your case 1 MM.
 
So you take the Micro stepping amount set in the drive and divide by the pitch of the ballscrew. So if you have 160 in "steps per" and it's moving correct distance then your using 1600 micro steps and the screw pitch is probably 10mm. Or your using 5mm pitch screw and 800MS.?
	 
 - 
	
	
	
		
Re: Let the fun begin !!! ???
	
	
		correct on the 1600 microstep , i misundersood  because i got too happy with my self and the setting at 2000 steps/ per.  i will surely find the sweet velocity and acceleration values when machining different materials.  cheers for that.
	 
 - 
	
	
	
		
Re: Let the fun begin !!! ???
	
	
		
	Quote:
	
		
		
			
				Originally Posted by 
PAULRO
				
			 
			i will surely find the sweet velocity and acceleration values when machining different materials.  cheers for that.
			
		
	 
 Don't be in a rush to go too fast regards Velocity. Overtuning the motors is very easy and will result in lost steps and positional error if over done. 
Also it doesn't always make for faster cycle times depending on type of work your doing.
Keep in mind you can't have both High velocity and high Acceleration. 
The best setup is having a nice balance of both for general cutting. ie: Larger work, profiling etc. 
Then make your self a separate profile for jobs such as 3D or fine detailed work and tune the motors more biased towards acceleration and lowering velocity. This will shorten your cycle times as often these type of jobs make lots of small moves where they very rarely reach the actual commanded feedrate before having to slowdown again for direction change. Having the acceleration higher and sacrificing velocity allows you to reach a higher feed that is closer to the commanded feed. On some jobs like 3D work and engraving that can have hundreds thousands lines of code this can dramiticly reduce cycle times. 
Slowly creep up on the motor tuning rather than try to sprint from the start and only adjust one setting at a time then test by runnign some G-code not just jogging. ie Only adjust velocity or acceleration never both together.
	 
 - 
	
	
	
		
Re: Let the fun begin !!! ???
	
	
		excellent info jazz, i'm still playing with my new toy hoping to get the homing done today at some point.    i'm waiting on a pump for my spindle so that gives me a bit of time before i get to that end of things. i hope to fit and wire the spindle today at some point but i see the missus making a list of jobs around the house so i'll have to go missing.
	 
 - 
	
	
	
		
Re: Let the fun begin !!! ???
	
	
		it's time to wire my spindle and inverter so i could do with some guidance. i have read the threads and hope my understanding of what's required is up to scratch. i have the Huanyang HY02D223B VFD and  2.2 KW  spindle. i have the VFD wired 220 vac to ''  R & T''  on the input side. i have the spindle wired with 4 core 1.5 mm2  with the earth soldered to pin 4. i tried to undo the back cover of the spindle to get an earth to pin 4 on the spindle side of the plug but met with resistance so i read the threads again and realise i will more than likely have to reseal the back flange once disturbed. so i'm thinking,leave well enough alone and maybe i could take a seperate earth from the spindle bracket back to my VFD earth terminal and save myself the hassle of uneccessary  resealing. 
this then leaves the wiring of the spindle to the inverter.    wires 1,2,3, to U,V,W, and earth (as mentioned) .  
 so my BOB  has a PWM input  but i want to become more  familar with the inverter and the  manual input side of things and maybe in a couple of days when i'm up to speed with the VFD then introduce the PWM.  this is the slow approach to the set up but i'm waiting on a pump for the spindle so i have the time.  so my question is as follows,.. am i better off to power the VFD and set the parameters without the spindle wired in or does it matter?
	 
 - 
	
	
		
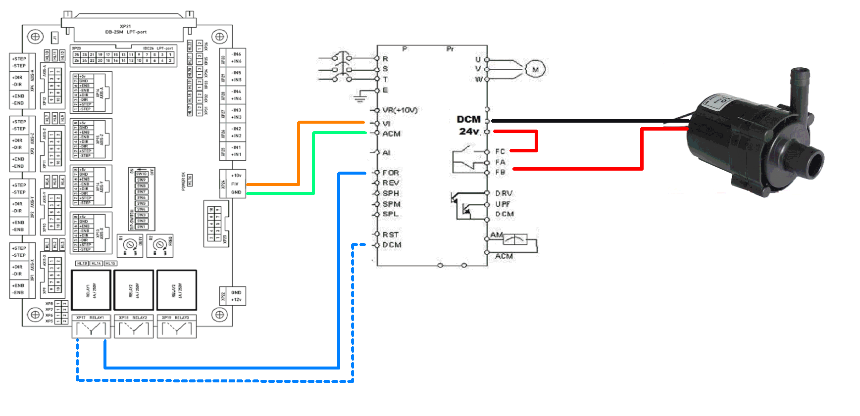
1 Attachment(s)
	
	
		Re: Let the fun begin !!! ???
	
	
		
	Quote:
	
		
		
			
				Originally Posted by 
PAULRO
				
			 
			  so my question is as follows,.. am i better off to power the VFD and set the parameters without the spindle wired in or does it matter?
			
		
	 
 Doesn't matter it won't hurt the VFD if spindle isn't attached. I do this all the time.
Don't sweat over the earth on spindle. Just make sure you take the Shield back to the VFD Earth rather than the Cabinet Earth just to ensure you don't create any earth loops. Put an Earth wire from the machine frame to the cabinet Star Earth and you won't have any trouble.
Regards the Water Pump you can have the VFD switch it On/off using the Relay. If the Pump is 24v and doesn't draw to much current(<100ma) then you even use 24V on the VFD so it will power pump. This is how I wire.!
You'll need to set mach spindle output for M3 to which ever relay output you use.
Attachment 15288