Re: New build with recycled parts on a ridiculous budget 120cm*60cm work area
Re: New build with recycled parts on a ridiculous budget 120cm*60cm work area
I have missed alot ;) but what speeds are you currently using?
Skickat från min SM-G955F via Tapatalk
Re: New build with recycled parts on a ridiculous budget 120cm*60cm work area
Quote:
Originally Posted by
Nr1madman
I have missed alot ;) but what speeds are you currently using?
Skickat från min SM-G955F via Tapatalk
4.5m/min seems to the top speed for the gantry which is where I thought it would be (Screw whip is just over 1000rpm for this screw, 5mm pitch)
The Y axis is a lot speedier been able to run that at 7m/min so far might be able to push it a little further screw whip is just over 2000 rpm for this screw, 4mm pitch,
I'm going to use a 4nm motor on the gantry (2nm at moment) with the 2010 screw.
Of course the Y axis will be turned into R&P when I upgrade but for now if I can the whole machine running at ~8m/min I'll be a happy man.
In theory I should be able to spin the 2010 so I can get 13m/min but that's really down to how accurate is the mounting and how good are the bearings I bought the cheapest screw so the answer is probably not that good lol.
I'm going to go for 2.5m travel on the Y because if I'm going to do it I might as well do it right so I can process 8*4 not that I would ever want to touch that horrible crap I'm a real wood kind of guy.
Also the cost difference is couple of hundred quid now.
As Christian Slater said it's better to have a gun and not need it than need a gun and not have it just replace with cnc travel ;) Might not be quite as catchy.
I'm using a 2.9ghz I7 to generate pulses not sure where my speed limit will be but I know the controller will need upgrading going to get what Clive suggested as I want to stick with linuxcnc.
7i76e I think but of course I'll order the right one from the States.
Re: New build with recycled parts on a ridiculous budget 120cm*60cm work area
Quote:
7i76e I think but of course I'll order the right one from the States.
No need to buy from the States you can get then from Germany or Portugal also the speed of the processor does not effect the pulses as they are generated on the card.
If you change to R & P then it will not cut ally as good. Timber you need to cut fast ally slow and need better precision .
Re: New build with recycled parts on a ridiculous budget 120cm*60cm work area
Holy crap batman!
Im hoping I will be satisfied with 5m/m.
It sounds fast.. dont know how fast it will feel like though ;)
Skickat från min SM-G955F via Tapatalk
Re: New build with recycled parts on a ridiculous budget 120cm*60cm work area
Quote:
Originally Posted by
Clive S
No need to buy from the States you can get then from Germany or Portugal also the speed of the processor does not effect the pulses as they are generated on the card.
If you change to R & P then it will not cut ally as good. Timber you need to cut fast ally slow and need better precision .
I could do a Dual gantry, been toying with it for a while on a switch so I can use either gantry with shared electronics, PSU, etc & 2 different profiles in linuxcnc. Share the rail, one R&P driven and the other driven by the 2 1m ballscrews. All seperate limit switches will be crazy wiring lol but not impossibly crazy.
When not in use I'll park the spare gantry out the way past the limit switches for the gantry that's working.
Cost is ~£600 with another 2.2kw spindle which is cheaper than building another machine of course and best of both worlds although I can only work one at once of course but since aluminium will very rare but the cost of outsourcing anything I want to do so high I can see it's worth it.
I could keep the 1605 ballscrew I have now for the 2nd gantry after all it doesn't need to be fast I only need fast for wood as my designs will fill the bed fior almost every cut and will be 3d milling 50+ pieces out of every bit of wood this will get old quick. At the moment going to have to cut real wood sheets in 1/2 to process them.
Doing the cam in fusion is getting old quick as well lol at some point will probably buy Vcarve pro.
Dual gantry opens up many possibilities although not with out headaches, but I could pimp it out with AM882's all round (So 8) and run both at the same time and be glad I got that 1kva transformer after all.
This would turn it into 1 1m*1.2m machine and 1 m*1.8m machine so would need 3 setups but opens up considerble time savings for certain things.
1 Attachment(s)
Re: New build with recycled parts on a ridiculous budget 120cm*60cm work area
Quote:
Originally Posted by
Nr1madman
Holy crap batman!
Im hoping I will be satisfied with 5m/m.
It sounds fast.. dont know how fast it will feel like though ;)
Skickat från min SM-G955F via Tapatalk
It seems fast when you first move it that speed but wait till your cutting lol it's just never fast enough
Attachment 23667
A quick mockup of the Bk15 mount this will space the 2010 ballscrew to align with the existing nema 23 mount for bk12 if I fit it upside down and it will leave 3mm clearance (Instead of 6mm) for the DSG20.
Bought another 10 omron microswitches as well so going to be properly prepared with 14 roller switches lol.
2 Attachment(s)
Re: New build with recycled parts on a ridiculous budget 120cm*60cm work area
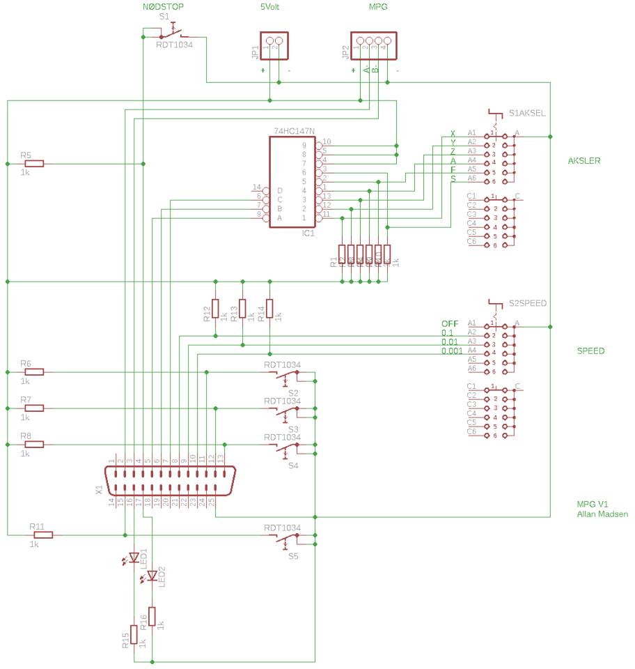
You might like that.
It is a diy handheld MPG to linuxcnc a guy from Denmark post at a cnc group on Facebook. The group is the DIY CNC and the member, Allan Madsen, said that today he is going to provide a link, to where he will post the files, to make it work in linuxcnc.
Attachment 23676Attachment 23677
Re: New build with recycled parts on a ridiculous budget 120cm*60cm work area
Excellent work by Allan will have to check it out, I know people have also got PS3 and Xbox controllers working in Linuxcnc for controlling the machines ;)
Having some latency issues with the I7 not geting the performance I should, it could be a few things from what I read up.
But the main candidates seem to be Nvidia GFX card (Need to work out how to turn it off in Linux so I can use the on board, machine is dual boot with windows want the Nvidia card for Fusion.) Possibly SMI, disabling cores and a couple of other things.
Toying with swapping the Y axis nema mounts so it's belt driven 1:2 motor:ballscrew as the 1604's have a critical speed over 2000rpm so I'm hoping I can drive the nema's at 1000rpm and get 8m/min out the screws and drive the 2010 at 1000rpm direct drive so I get 10m/min on the gantry. Resolution will be halved doing this but then the resolution of the 2010 ballscrew is still less.
Using 2010 ballscrew will give positional accuracy of ~0.05mm, slightly better with the 1604 geared 1:2 (Which essentially becomes an 8mm pitch for accuracy purposes) the microswitches I'm using (Omron) have a repeatability between 30-50 microns almost the same as the cheapo inductive sensors most of us use which works out to 0.05mm. So my repeatability on any part is limited to ths it might be better of course but in theory it should never be worse. (Ignoring wear and tear)
I have some 40mm inductive sensors I recovered that run on 48v I got from a large printer I scrapped I suspect these have high accuracy over larger distances, when I googled them they were over £100 a sensor the main reason I kept them lol.
I might have to strengthen the gantry with angle steel ground flat both sides and cnc the holes to bolt in into the T slot so the machine is rigid enough to actually take advantage of the speeds and can my PC generate enough pulses for that speed. I can see a step generator in my near future lol. I'm glad I have a friend who works for a big cnc firm as a foreman and who's job for the first 10 years was grinding ;) He also told me they been binning Hiwin's so he going to see if he can get me a set before they go in the skip, he laughed at my 15mm Hiwin's lol.
Thinking when I upgrade or build new if I don't go servos then going nema 24
https://www.ebay.co.uk/itm/Nema-24-S...item1c54c443d4
Good price for 8 wire motor, 4nm
Had a few crazy ideas for upgrading including 2* 2m travel gantries ;)
Still not got dual homing sorted but I did get an engineers square to straighten the gantry (It was well out, which is the technical and scientific term) and was happy to see when I straightened one side and checked the other side it was perfect. I had the machine switched off and rotated one ballscrew by hand.
Recessing the extrusion into the plate really helps in squaring the gantry you can feel it click into place when you've got it right.
1 Attachment(s)
Re: New build with recycled parts on a ridiculous budget 120cm*60cm work area
I have a 1204 ballscrew, it's a ground THK C3 with matching bearings 450mm long.
I paid £150 for it a few years ago from South Korea, I was wondering what it's good for? I was wondering if I could use it for a Z axis? It would have another advantage that it will mount easier with 15mm Hiwin's but I worry it's not strong enough.
Still floating ideas
https://forum.linuxcnc.org/38-genera...ared-work-area
This one's a doozy ;) I think linuxcnc is probably capable of driving something like this especially now everything is joints but CAM software could be a bigger issue.
Attachment 23692
I just cloned the gantry not a proper design yet just floating ideas