Re: Comments sought on new build: A CNC Router for RC Gliders and Planes
I have been looking at your diagram for the limit switches trying to understand what you are trying to achieve. All the NPN/PNP proximity switches I have looked at require 0V and a positive DC supply as inputs to power the sensor, and give a switched output. I do not think the way you have shown them will work. Do you have a link to a datasheet for the sensors ?
Can I also make a suggestion to you - don't mark the AC inputs to power supplies with a "+" and "-" which implies DC. It would be very easy to connect all the "-" terminals together which would not be a good move.
Graeme
Re: Comments sought on new build: A CNC Router for RC Gliders and Planes
Graeme, the way I was trying to wire it up was that they were all linked and as they are NC that any sensing will drop out the power to the circuit (and at the same time light a lamp to indicate that a limit has been hit, may put in a buzzer too) I think I've got my head in manual switch mode and not proxy mode. Was all done in a rush, no excuse I know....
Again I was being lazy with the labeling and jyst copying and pasting....I'll put L & N on tomorrow.
Re: Comments sought on new build: A CNC Router for RC Gliders and Planes
Neil bit hard to read these schematics but looks to me on the power and Safety diagram you got something wrong.?
The Live is going thru the door contactor then into the 24Vdc contactor but you'll have no 24Vdc because 24vdc PSU is picking live up from other side of 24dc contactor which will never turn on.!
Need pick Live up for 24Vdc PSU before going into 24dc Contactor mate.
Next Limits. Other than what Graeme mentioned is the way you have wired Input from IP-M.? The inputs don't provide Voltage Ref you provide it one. So send 24vdc thru the Relay NO Contact to Input (+) and take Input (-) to 0Vdc.
Re: Comments sought on new build: A CNC Router for RC Gliders and Planes
Quote:
Originally Posted by
JAZZCNC
Neil bit hard to read these schematics but looks to me on the power and Safety diagram you got something wrong.?
The Live is going thru the door contactor then into the 24Vdc contactor but you'll have no 24Vdc because 24vdc PSU is picking live up from other side of 24dc contactor which will never turn on.!
It will certainly be safe then!!!!
Quote:
Need pick Live up for 24Vdc PSU before going into 24dc Contactor mate.
Done...
Quote:
Next Limits. Other than what Graeme mentioned is the way you have wired Input from IP-M.? The inputs don't provide Voltage Ref you provide it one. So send 24vdc thru the Relay NO Contact to Input (+) and take Input (-) to 0Vdc.
Cheers Dean I'm on this....wasn't quote sure how the IP-M worked with regards to the inputs, getting it clearer now.
2 Attachment(s)
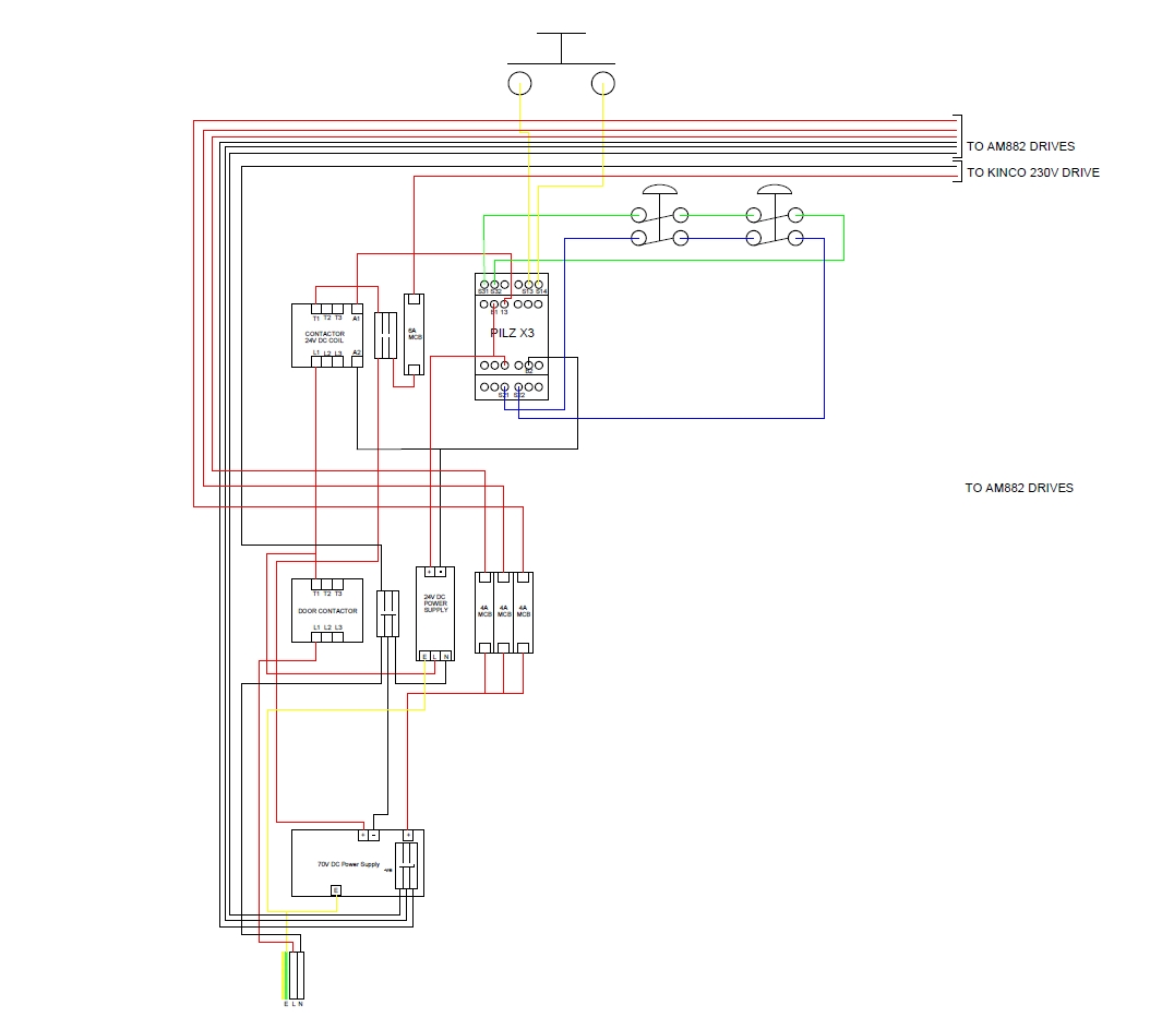
Re: Comments sought on new build: A CNC Router for RC Gliders and Planes
OK, diagrams re-done...please check them as I can't see the wood for the trees!
Attachment 15033
On the drive enable I take it that just closing the circuit is enough, no voltage needs to be applied?
Attachment 15031
I'll start numbering the wires once it's good to go...
1 Attachment(s)
Re: Comments sought on new build: A CNC Router for RC Gliders and Planes
I can see a couple off issues with your limit switches (I think). Firstly without your Override switch being pressed, the state of the limit switches is not passed on to the CSMIO due to the relay contacts being open. Also as you are using NC sensors and have all six in parallel the only way for the CSMIO to see a change is if ALL sensors are activated.
I do not know what the enable does to the motor drivers, but as I see it pressing the override switch will either allow the motors to work or stop them. Nothing else can affect the enable. I think you need to look at how you are using the override switch.
I think it might become a little clearer if you view the sensors as switches like in this image
http://www.mycncuk.com/attachment.ph...id=15034&stc=1
I am not sure if you can achieve what you are trying with NC sensors.
Graeme
1 Attachment(s)
Re: Comments sought on new build: A CNC Router for RC Gliders and Planes
Graeme, sorry, I've deleted one too many lines, there should be a line to the A1 of the contactor giving it power from the common line of the sensor. The way I am seeing it is that the contactor is NO until 24V is put on to the coil then it closes the contacts hence making the circuit, the enable is then open which means it's unconnected and enabled and allowing the drive to send pulses to the stepper. Any sensor being activated will break the circuit and the limit switch overide will need to be pressed to put power back on the contactor so I can back the machine off the sensor. Pressing the overide switch will sound the warning buzzer.
Attachment 15035
5 Attachment(s)
Re: Comments sought on new build: A CNC Router for RC Gliders and Planes
give me a spanner any day.....I bloody hate electronics!!!
OK rant over.....just been down stairs and connected the 24V DC PSU up to the limit switches (2 only) I wired them so that the neutrals all went to a common din rail terminal, the signal from the first went to the +ve of the second and I measured from the neutral to the signal of the second with my multimeter. It lit both lights of the sensors and when any sensor was activated the 24V DC went to zero which was a result....far better playing with things than thinking about them on paper or screen!!!
New Wiring Diagram...
Attachment 15041
Attachment 15037
Attachment 15038
Attachment 15039
Attachment 15040
Re: Comments sought on new build: A CNC Router for RC Gliders and Planes
Quote:
Originally Posted by
njhussey
give me a spanner any day.....I bloody hate electronics!!!
OK rant over.....just been down stairs and connected the 24V DC PSU up to the limit switches (2 only) I wired them so that the neutrals all went to a common din rail terminal, the signal from the first went to the +ve of the second and I measured from the neutral to the signal of the second with my multimeter. It lit both lights of the sensors and when any sensor was activated the 24V DC went to zero which was a result....far better playing with things than thinking about them on paper or screen!!!
That looks better but be aware that you are wiring switches in series which contery to popular belief does work with Prox switches but just be aware that reaction time drops the more you have but it's not a problem with only 4 switches.
Re: Comments sought on new build: A CNC Router for RC Gliders and Planes
OK I see what you are trying to do. Probably not what the manufacturer intended, but as all you are really interested in is the sensors switching off it should work fine.
Still a little unclear in my mind as to why you are taking the output from the sensors through the relay to you CSMIO. When the same signal is used to turn the relay on/off. Why not take the sensor output directly to the CSMIO ? could you please explain.