Okay, Richard, there's a lot of information missing for people outside of our conversation here, and in particular what a "filter board" is in this context. Let me fill in the blanks that people will otherwise ask, and perhaps ask a few questions myself...
"Having wired the machine with independent X,Y,Z limit switches, each axis wired with two switches in series in a Normally-Closed mode, onto a modified BoB (shown in images on page 1 of this thread), there were problems experienced with noise on any/each axis limit switches that generated spurious limit triggers with Mach3. We did try to address the noise issue by increasing the 'Debounce' value in the Mach3 configuration settings, however, whilst increasing 'Debounce' did reduce the occurrences of spurious limit trips, they were still evident.
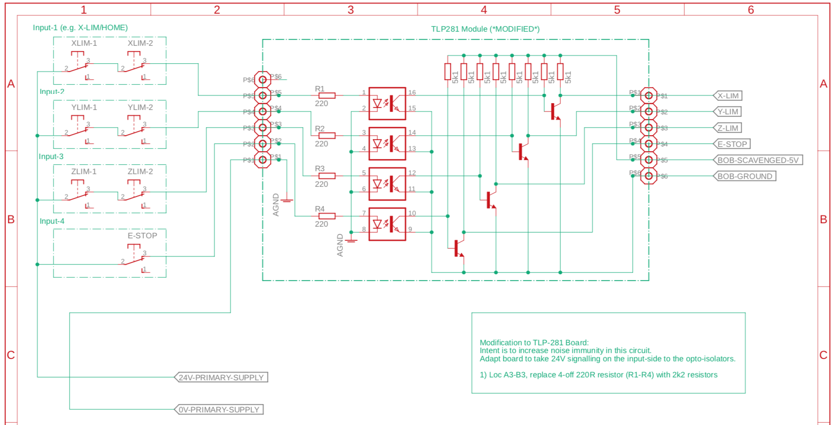
Some kindly soul suggested that, in reviewing the board layout, the BoB simply presents the limit-switch input straight to the parallel port interface with nothing but a pull-up resistor (and privately, possibly a filter capacitor). This means that any electrical noise picked up by the wiring in the machine is presented directly to the parallel port input into the computer, and could be a mechanism for noise susceptibility.
To try to counter this, it was suggested to introduce a commercially-available opto-isolator board, in this case a 4-channel device. In reviewing the schematic for the opto-isolator board, noting the positive-side switching, a wiring scheme was introduced (and modifications made to the board) to support 24V switched limit switch inputs to attempt to improve noise immunity, thus:
Attachment 29084
and provision of cable assemblies, thus:
Attachment 29085
and finally with a special-to-type cable assy to connect the opto-isolator board directly onto the board, previously modified with pin headers to access the X/Y/Z limit switches...
Attachment 29086
Quote:
Originally Posted by Kindly Soul's reply
At this point, I explained that Mach3 is not an area that I've comfortable advising upon simply because I've not used for several years. Forum members may be able to help.
However, Richard, I did ask for screen shots of the Mach3 Ports&Pins Input configuration settings that covers the axis limit/home switch settings. I believe people will require that to help further.
Okay, a new request - can you provide a good photo of the wiring loom added into the BoB
Now, I need to ask you to be precise here. Mach3 will enter a fault mode, and identify the cause of this (E-Stop, Limit Switch, etc), that you have to then clear. You say "e stop" - is that true?, that Mach3 scrolls a message that E-Stop is pressed?, or does it identify that the Limit Switch is triggered?, this is quite important to understand clearly.
Very difficult without being on the machine. I keep looking at the map and we're still 150 miles apart. However a 6 hour trip is starting to sound more and more attractive, if it wasn't for this damned Covid crap.
I'm concerned now with the wording of your message that the E-Stop is triggered when a limit switch is activated, because that behaviour as described is unexpected - yes Mach3 should enter it's fault mode identifying the Limit Switch is triggered. This bit, for me is critical to understand better, and part of the reason above I've asked separately for an image of the wiring of the opto-isolator board to the BoB (I want to see the wiring connection onto the BoB - for the 3-way limit switch, the 2-way scavenged 5V supply and the 1-pin E-Stop input). Back into email, I will be asking you to measure signals on pins on the BoB.
But, in asking for help from the forum a context is required which I hope I've half completed - but would be assisted particularly with the image of Mach3's input port configuration page.
BTW, if I come across as being a pedantic sod - I am - as part of my career I've had incredibly highly trained people try to explain technical problems to me - the English language is a poor medium for diagnosis, inevitably when you look under the hood you find that there's critical information missing or misunderstood which only a Mk1 Eyeball will pick up. If I continue to ask questions it's to try to understand more clearly (and at a distance) the problem. And if you don't answer the questions I'll keep asking them (at least until one of us gets bored).
There's also this bit from our email conversation...
which appears at odds with the description above. I need to probe you further on this, and the current behaviour of the machine.Quote:
Originally Posted by Richard - private email

