Dean you are a star thankyou!:encouragement:
And the wood was to make it easier to touch the end of cables with the multimeter - don't like zapping myself!
Printable View
Dean you are a star thankyou!:encouragement:
And the wood was to make it easier to touch the end of cables with the multimeter - don't like zapping myself!
Bit of an update.
Wired up the PSU caps last weekend and did a final check before switch on. so glad I did because I noticed that for some reason I'd connected the black cable to the positive side of the caps and red/white to the negative! I dread to think what would have happened if I'd switched on. I know electrolytics don't like that sort of thing and have seen small ones explode and unravel. These ones are much bigger! I always wear eye protection in the garage whatever I'm doing but it still would not have been pleasant.
So I switched the spade terminals over out of the rectifier so -ve went to -ve on the caps etc and switched on. Got 72V DC output so was happy with that. The type D 6A MCB did not trip so another good sign. I switched off and unplugged everything.
I then thought about re-soldering the cap cables so I wouldn't get confused with the wire colours if I needed to change anything in the future, but realised I had a problem. There was 70V DC stuck in the caps and the cables were therefore live. I tried discharging them by touching them on the power supply pins of one of the drivers but got a blue spark. I think this was because I couldn't really make a quick decent connection on the bare wire touching a small pin rather than anything untoward.
In the end I de-soldered one of the 10k resistors from the power module board (that held the capacitors) and managed to wedge/rest it across the pins of one of the caps. It took about 1 hour to discharge to 0V, probably not helped by the contact being quite light between the resistor and the capacitor.
This did get my thinking though about the voltage that the 12V DC relays would be switching across their terminals, and I wondered about the lifespan of the contacts. This coupled with the fact that if I e-stop the machine then there would be 70V DC floating around in the control box. So, the relays all came out and the drivers will be hardwired to the PSU. This solves both problems in one.
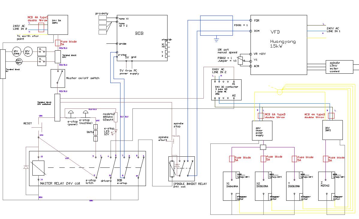
The PSU will be switched by a 25A SSR which is now on order. I looked for a contactor but they are all 24V and I only have 12V. I thought about changing to 24V but then would need to consider the LEDs, the pump, and cooling fans etc which are all 12V. So staying with 12V assuming SSR does the job. Here is the updated wiring drawing:
Attachment 15258
[ edit - spotted some copy/paste errors in the layout diagram above since posting so have corrected those ]
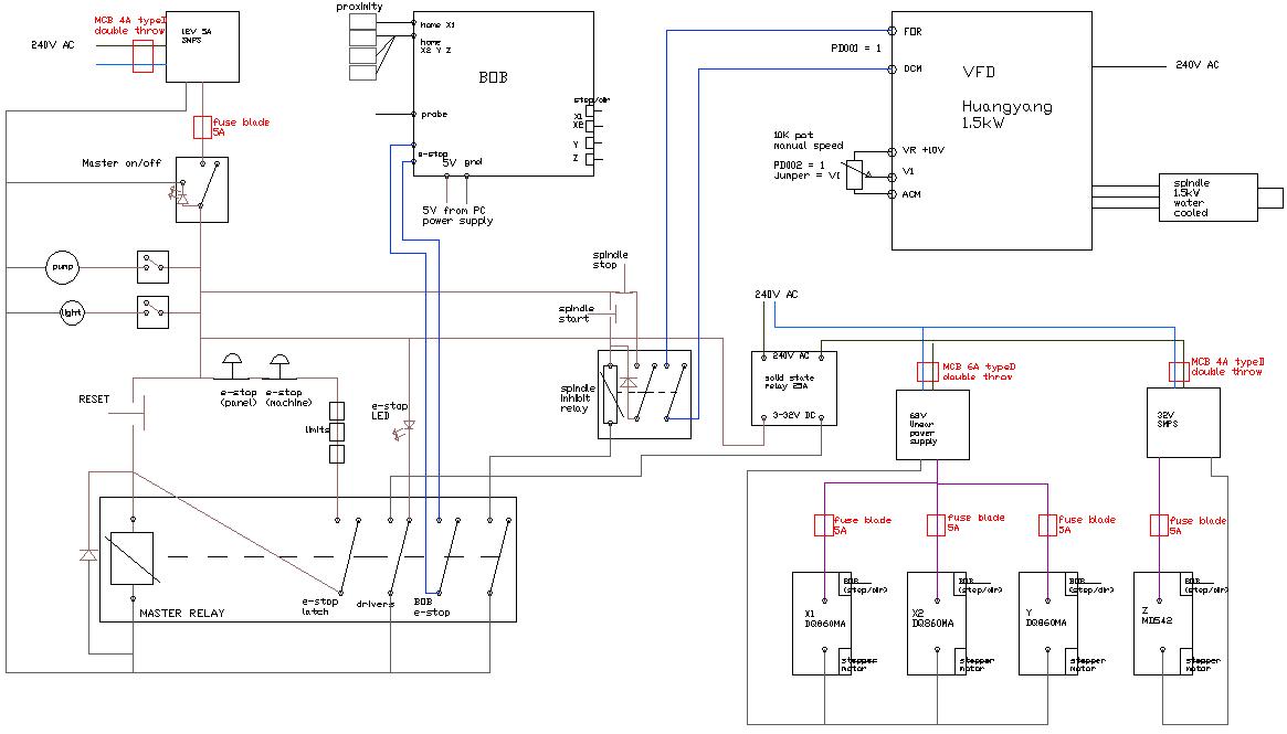
I've also just received a few more bits from Chalon components to form a second rail to house most of the DC side including power distribution, safety relays, etc. Here is an update of the control box layout:
Attachment 15257
Did a bit more today.
Attachment 15259
Top left space is for 12V SMPS and VFD
I decided to use the DIN rail as the star earth point (instead of a small block I had in the corner of the cabinet) and am now using proper DIN earth terminals to connect up all the earths.
Attachment 15263
I've also added a lower DIN rail which is for DC, leaving the upper for mostly AC. I've also split out the main PSU positive into 3 feeds which will run down to the fuses on the new lower DIN rail and then into the drivers.
The old DC terminal blocks for 12V, 0V, and 12V 'switched' are gone and have been replaced by DIN rail terminal blocks (blue). I looked at all sorts of options here and went with these in the end. This type are actually meant for AC neutral so will be labelled clearly as 12V DC, 0V DC, and 12V switched.
The master relay and spindle inhibit relay are now on the DC DIN rail next to them.
Attachment 15260
The drivers have been moved down a bit and the trunking run around them. The BOB has plenty of space in case it starts mis-behaving and needs to be replaced.
Attachment 15261
The power supply has been wired up correctly (!) - still need to split out the black 0V cable into 3 feeds and tidy up the general wiring but otherwise PSU is nearly done. As reported previously it all works.
Attachment 15262
More terminal blocks are on order! All for now . . .
That looks very neat and professional. Well done. G.
Thanks Geoffrey,
Starting to enjoy the electronics but would really like to finish it soon !
Can anyone confirm that using an SSR (25A) is OK to control the 2 power supplys? My plan is to apply 12V DC across the DC side and switch the 240V AC supply of the live cable to the 72V linear power supply primary, and also to the live cable of the 32V SMPS.
Attachment 15280
I understand that when SSRs are 'off' there is still a small voltage which passes through the AC side so in theory the drivers are still powered, although the voltage is very small. Is this the case and should I be concerned about it? Should I add anything else?
I also understand that an SSR works well with pure resistive loads - but I think the linear supply is a heavily inductive load with voltage and current out of phase. Is this the case and again is it a problem for these SSR devices?
I don't know what type of load the SMPS is but again will this switch well with the SSR?
See post #62 for the circuit diagram - the SSR is slightly right of centre.
This is a sketch of where it will be located (red rectangle):
Attachment 15281
Thanks for your help
OK, I've added the 25A SSR but am not sure it is the right device to use to switch the linear supply. Here's why . . .
The SSR is connected to the e-stop circuit to cut or supply power to the driver power suppliers. To test it out I tried it on the driver supplies one at a time. When I just connected it to the SMPS (30V) it all worked fine (on the one time I tried it). But when I connected it to the linear power supply (750VA coil, 40,000uF caps, 72V output) the MCB tripped (6A type D). Previously on the couple of times I tried it without the SSR it did not trip.
I'm now convinced that the SSR is not the right switching device for linear supplies due to the high inductance of the load, but I'd welcome a second opinion. I've been hesitating using a contactor because they all seem to be 24V and my box runs 12V. But I now think it is the only way so I'll have to modify all the 12V items to work with 24V. I did look at 12V to 24V DC-DC convertors but didn't like the idea of running it for extended periods to hold the contactor closed. Plus, I think they give out electrical noise?
So to convert the box to 24V needs a resistor for the 12V LED, and either resistors for the mechanical relays, or most likely swap them out for 24V versions. The pump and lights are 12V each so I can add them in series and switch both at once (instead of independently).
So the big question is what current rating of contactor do I need to switch the big linear supply (X,A,Y axes) and the SMPS (Z axis)? I'm guessing many tens of amps at least? The inrush current on this linear supply is quite high I suspect but the online calculations for current spec seem very involved. Does anyone have an idea of what to use? I don't want to run it for a bit then burn it out.
Thanks
I think I've got this one...http://chaloncomponents.co.uk/epages...ucts/NC1-1210Z but without looking at either it of the paperwork I can't be 100%. My PSU is a 625VA unit and also going through it is the 230V Nema 34 driver and 24V PSU.
I'm sure someone far more electrickery minded will pop along soon!
Hi Neil
Thanks for that. Google search shows this is 12A which I think would be ok for continuous running just not sure about the inrush. Is yours powered up yet and running everything connected to it without problems? Thanks
Unfortunately mine's had nothing done on it in the last 2 and a bit weeks as one of my colleagues (there's only 3 of us in the office) is on long term sick so I'm now doing all the design and engineering as well as all the other stuff I normally do so this has taken a backseat :thumbdown:
I got the 12A one as I was going to put a soft start on my torroid....not got round to that yet. I'll probably do it if I have problems.....
Hi Neil,
Sorry to hear that - it's so close to being finished.
On my machine I've re-drawn my circuit diagram to run the control side from 24V DC instead of 12V. I've ordered a 24V 5A SMPS and 2off 24V 4PDT DIN relays, laid out the 12V cooling pump and fan in series to give 24V load, and will drop a resistor (680ohm 1/2 Watt) onto the 12V LED line.
Attachment 15314
Those are the easy bits. But can anyone out there help with the following? I'm missing the contactor to switch on the 70V linear power supply and 30V SMPS for the 4 drivers. This will connect after the 6A type D MCB. I keep reading around on this and am getting no-where. There are 2 problems:
One is that I can't find a simple way to work out the inrush current on the power supply so don't know the peak current rating for the contactor.
Second is that contactors appear to be rated for different applications, labelled AC1, AC2,AC3 .. .AC6a, AC6b . . . For example AC3 is for motors, AC6a is for transformers etc. I can't seem to find any that are 24V DC coil with AC6a rating. All are AC3 rating which is really for motors?
I noticed Dean posted a drawing in Neil's build log (e-stop circuit) with a 25A contactor so that is my starting point. Is this an AC3 unit? If so does this work OK with a high inductive load such as the transformer?
All real world experiences and advice welcome as the Chint 25A (NC1-2510Z) AC3 24V DC coil is about £50 when you add delivery and VAT.
http://chaloncomponents.co.uk/epages...0Contactors%22
Finally is it best to isolate both the L and N as I've drawn? I assume I should leave the earth permanently connected to the devices being switched i.e. not run earth through the contactor?
Thanks