1 Attachment(s)
Anybody here good at sculpting in Fusion 360?
This was a play project I originally done in Solidworks several years ago, then machined via CamBam.
The original SW file loads, but when I convert to T-splines, lots of the curves go the wrong way, so I end up with arcs opposite from where they should be, but cleaning it up gets the attached image.
What I want to do is now transpose/extend that model so it forms that model on top of a flat base, but I've so far failed to find any good demonstrations of how to do it.
Anybody care to point me in the right direction?
Or I can send the file if anybody wants to try it.
Attachment 23479
1 Attachment(s)
Re: Anybody here good at sculpting in Fusion 360?
I've managed this in BobCAD/CAM V25. The geometry looks good and clean
Attachment 23484
Regards,
Nick
1 Attachment(s)
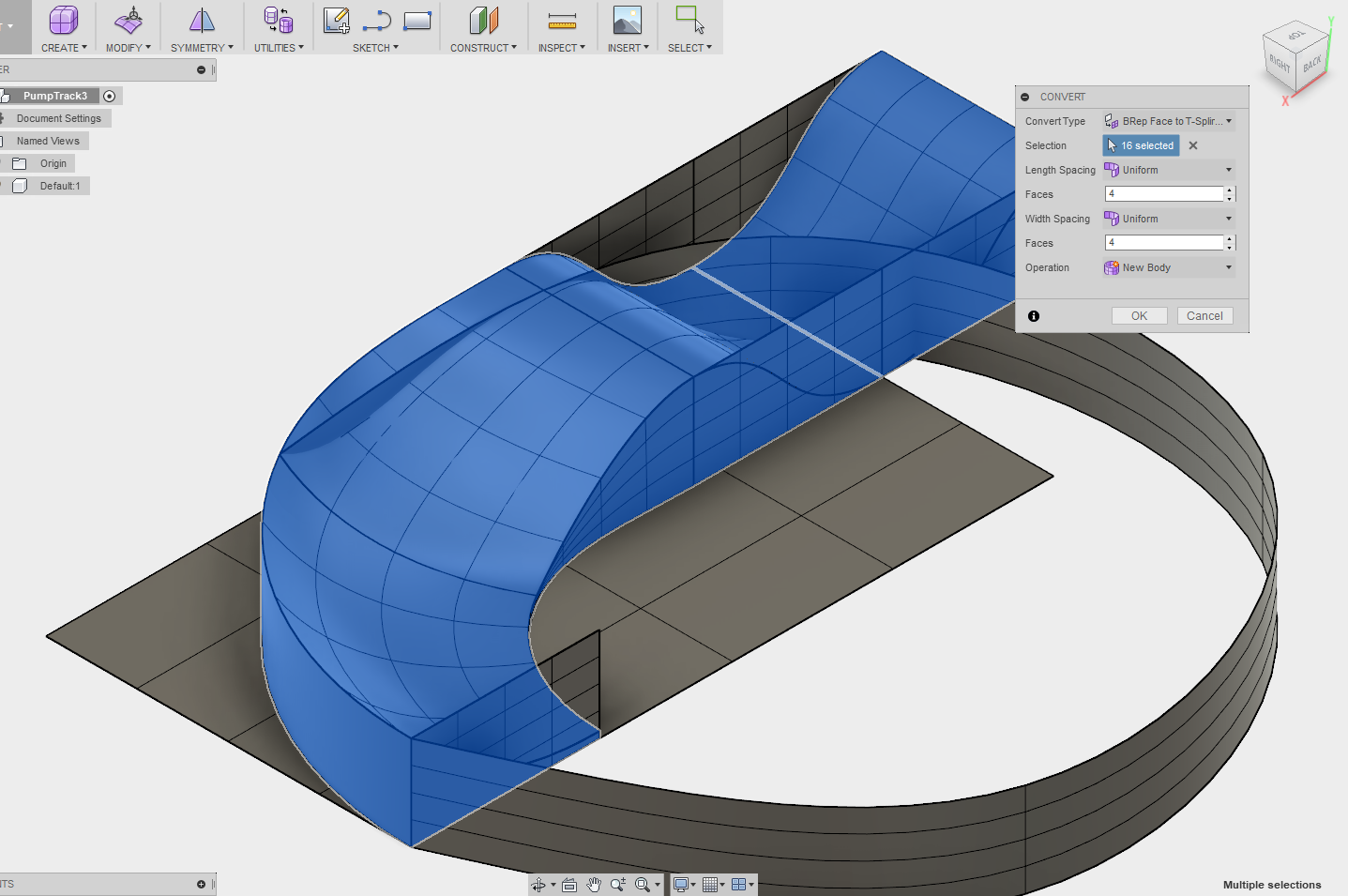
Re: Anybody here good at sculpting in Fusion 360?
Fusion really isn't liking the file.
Although Fusion will load and display the original file, the STP, and IGES versions perfectly, you can't do anything with them. You have to convert them to T-Spline models, but this is what you end up with -
Attachment 23485
or Fusion crashing if you select certain options.
It's a bit of a poor show that several year old software will let you load and manipulate the file, yet something that's meant to be far more capable fails quite spectacularly.
I'll remodel it when I get some time, as it'll be a good project to learn how the 3D tools work.
Re: Anybody here good at sculpting in Fusion 360?
Sorry that wouldn't work for you :-(
The circular ribbon was present in the file you sent me along with a couple of other artifacts, I had to unstitch the ribbon from the solid and delete it, I suspect the other grey artifacts were also present but were dealt with by BobCAD's cleanup tools.
Althoug the CAD side isn't to everyone's taste, even in V25 Bob's CAM had some very powerful 2, 3 and 4 axis toolpath options,
Regards,
Nick
Re: Anybody here good at sculpting in Fusion 360?
I'm an idiot at times.
Something I never tried was changing from Sculpt to Model mode, which means everything works how it should, and I can mirror the body and adjust proportions, with no need to convert to T-splines, which Sculpt mode relies on. I wrongly assumed that because Fusion opened the various file types in Sculpt mode, I had to use it.
As a further discovery, Mesh mode handles the STL fine, however it's got no option to mirror anything.
This is part of me seeing how capable Fusion 360 really is, but I'm still not sure I'd trust Autodesk with keeping all my files secure in their cloud. BobCad is the other option I'm considering, but it gets a bit pricey to get adaptive toolpaths, but at least it's not subscription based.
Re: Anybody here good at sculpting in Fusion 360?
Good to hear you've got it sorted!
Re: Anybody here good at sculpting in Fusion 360?
I think this is the guy with the best fusion360 vids in my opinion. https://www.youtube.com/user/cadcams...able_polymer=1 I just like his style
Re: Anybody here good at sculpting in Fusion 360?
Now I'm wondering how to model it fusion :)
Re: Anybody here good at sculpting in Fusion 360?
Quote:
Originally Posted by
Desertboy
Now I'm wondering how to model it fusion :)
Hardest part was the transition section. IIRC it was some variation of a Loft I used, but it took a good bit of tweaking to get something that looked reasonable. It still doesn't look 'right', but it's good enough for something that's purely decorative.
Re: Anybody here good at sculpting in Fusion 360?
Quote:
Originally Posted by
m_c
Hardest part was the transition section. IIRC it was some variation of a Loft I used, but it took a good bit of tweaking to get something that looked reasonable. It still doesn't look 'right', but it's good enough for something that's purely decorative.
I played for a bit and never got very far lol but I just realised it's probably quite simple with plane along a path and some loft/extrudes but got to go out now will have another play when I come back.