-
1 Attachment(s)
Schneider Altivar 320 wiring / setup help needed
Hi all,
Does somebody have experience connecting and configuring Schneider VFD's ? At first it looked as an easy task - now becoming something that I need help with... :)
Here is wiring / information of the current setup:
Attachment 19260
Spindle Data:
Power: 800W
Current 5A
Frequency: 400Hz
Torque: 0.61Nm
Speed: 0-24000 rpm
Current Altivar 320 settings:
bFr [Standard mot. freq] - 50 Hz
tFr[Max frequency] - 400 Hz
Ctt [Motor control type] - uuC ([SVC V] : Sensorless vector control)
nPr - 0.8 kW
UnS - 220 V
nCr - 0.5 (5.0 A)
FrS - 400 Hz
nSP - 24000 RPM
Ctt - PErF
Ai1A - (Fr1): Reference source 1 (Dont know why - cant change this parameter...)
UiL1 [AI1 min value] - 0v
UiH1 [AI1 max value] - 5v
The problem is that I cant activate spindle through UC CNC (or activate at all :) ) . Am I doing something wrong here, either in wiring or VFD settings ? or miss some vital detail to do ?
Thanx ! :)
-
Re: Schneider Altivar 320 wiring / setup help needed
If that's how you've wired it, then you still need some way of turning the spindle on.
Usually you'd do that by using one of the digital inputs, and have that programmed to turn the motor on (either clockwise or counter-clockwise).
-
Re: Schneider Altivar 320 wiring / setup help needed
Quote:
Originally Posted by
m_c
If that's how you've wired it, then you still need some way of turning the spindle on.
Usually you'd do that by using one of the digital inputs, and have that programmed to turn the motor on (either clockwise or counter-clockwise).
M_C - many thanx for your reply.
Can I use analog output to digital input for this VFD ? or this shall be some other type of control (modbus), and wiring ?
I would appreciate bit guiding on this.
Thank You :)
-
Re: Schneider Altivar 320 wiring / setup help needed
You have the BOB 12V pin connected to the 10V output pin on the VFD. This definitely looks wrong. No connection needed here.
Otherwise, analogue out and ground pins look fine. From the data you give, it looks as if you have configured the VFD for 0-5V speed input, which is correct for that BOB.
As m-c says, that analogue signal is just for speed control. You also need at least one connection from a digital output pin on the BOB to one of DI1-6 on the VFD. The VFD manual should tell you which pin but these can often be reconfigured. Look for an input called something like Run. There will probably also be an input marked For/Rev. However, sometimes these are configured as two pins, one for forwards and one for reverse. For normal router use, you can forget reverse as you only want to run the spindle in the forwards direction. So, you need the analogue signal to set the speed and the digital signal to turn the VFD on.
What software are you using to drive this - Mach3? This will also need to be configured to generate the right signals from the BOB.
-
4 Attachment(s)
Re: Schneider Altivar 320 wiring / setup help needed
Quote:
Originally Posted by
Neale
You have the BOB 12V pin connected to the 10V output pin on the VFD. This definitely looks wrong. No connection needed here.
Otherwise, analogue out and ground pins look fine. From the data you give, it looks as if you have configured the VFD for 0-5V speed input, which is correct for that BOB.
As m-c says, that analogue signal is just for speed control. You also need at least one connection from a digital output pin on the BOB to one of DI1-6 on the VFD. The VFD manual should tell you which pin but these can often be reconfigured. Look for an input called something like Run. There will probably also be an input marked For/Rev. However, sometimes these are configured as two pins, one for forwards and one for reverse. For normal router use, you can forget reverse as you only want to run the spindle in the forwards direction. So, you need the analogue signal to set the speed and the digital signal to turn the VFD on.
What software are you using to drive this - Mach3? This will also need to be configured to generate the right signals from the BOB.
Neale,
Thank you for your reply.
I assumed that the +10v shall be provided from external source. Thank you for clarification on that :) I have disconnected wire that goes from +12Vout to VFD.
The software I use is UCCNC (purchased together with UC300 motion controller), and spindle settings are:
Attachment 19263
once M3S24000 is given through UCCNC app - the VFD shows close to 400hz (the voltage from analog out is not 5v however (4.5 approx)).
Attachment 19264
The bad thing is that for DI control I need 24V power supply.. I thought I will get away with 12 + 5 (HDDB2 needs 12V, UC300 needs 5V). But looks like not :) :)
Than the question is from where in the BOB i shall take digital signal for "start" "stop" signal, or maybe than it is possible to have forward and reverse control too (I know that VFD as capable doing so, but where to get signals to control that) ?
I have 3 AM882 connected to BOB and 1 output is free to use - can I use this as my "digital outputs" to VFD ? :
Attachment 19265
Attachment 19266
Thank you
TM
-
Re: Schneider Altivar 320 wiring / setup help needed
I have been having a look at the relevant manuals. Good news is that the BOB and the VFD inputs are compatible and you do not need any additional power supply. The installation manual, p48 in the copy I found, shows that there is a switch which will let you do this. See "Sink position using the output power supply for the digital inputs". The BOB outputs have a voltage and current rating that should be fine. Set the switch as shown in the diagram, and connect e.g. BOB pin 26 (output 1, LPT port 17) to the appropriate VFD DI pin.
Next job is to configure (or check) that the VFD DI pins are correctly set up. The pins are programmable - see Programming Manual p125 onwards. You should start by checking how these are currently set but I would guess that from the factory a couple of these pins are set to For and Rev by default. You will need to check the manual to find out how to read a parameter and then modify it if needed.
That's a start - I'm afraid that I don't have time to read the manual in great detail but I hope that that points you in the right direction. Overall, it looks as if everything should work fine once you have the correct pins connected and the VFD configured.
Good luck!
-
2 Attachment(s)
Re: Schneider Altivar 320 wiring / setup help needed
Quote:
Originally Posted by
Neale
I have been having a look at the relevant manuals. Good news is that the BOB and the VFD inputs are compatible and you do not need any additional power supply. The installation manual, p48 in the copy I found, shows that there is a switch which will let you do this. See "Sink position using the output power supply for the digital inputs". The BOB outputs have a voltage and current rating that should be fine. Set the switch as shown in the diagram, and connect e.g. BOB pin 26 (output 1, LPT port 17) to the appropriate VFD DI pin.
Next job is to configure (or check) that the VFD DI pins are correctly set up. The pins are programmable - see Programming Manual p125 onwards. You should start by checking how these are currently set but I would guess that from the factory a couple of these pins are set to For and Rev by default. You will need to check the manual to find out how to read a parameter and then modify it if needed.
That's a start - I'm afraid that I don't have time to read the manual in great detail but I hope that that points you in the right direction. Overall, it looks as if everything should work fine once you have the correct pins connected and the VFD configured.
Good luck!
Neale,
thank You once more for directions. Much appreciated.
with your help I got spindle to run :)
Here is my wiring at he moment:
Attachment 19284
Output 4 and Analog Output are activated together (PIN 16)
Output 3 are set as Dir in UCCNC software, activated with PIN 14.
I have managed to connect and use Output #3 as Direction signal. Settings in UCCNC:
Attachment 19285
Here is short video from the test:
https://youtu.be/5PCzQ_zcrys
However I have few problems so far:
1. When spindle is activated with "forward" signal (M3S24000), spindle goes up to speed and handles speeds down to approx M3S1000). The problem is with reverse - it goes up to speed all good with M4S24000, but once speed set to 12000 spindle stops. It is the same if I would try to start spindle with lower speed than 15000 - spindle just wont start. Sometimes this happens with FWD too.
I have tried search if there anything to configure in VFD - but no luck.
2. From time to time when reverse direction (M4) is given through UCCNC, spindle starts to rotate in FWD direction. Once stopped and reverse command repeated rotation direction is correct.
3. Once M3 command is given, spindle is getting up to speed and sometimes even at acceleration process UC300 giving message on screen that motion controller has been disconnected and everything stops. It is not possible to use spindle at the time as UC300 gets disconnected at any time once spindle rotation is activated.
I tried to play with SFr [Switching freq.] and at 16hz was total nightmare as the UC300 gets disconnected once spindle is started. Currently I left setting at 2hz as this option lets to get spindle up to full speed, but shortly UC300 gets disconnected...
Current settings for AltiVar320:
VFD set to SINK mode
CFG [Macro configuration] - [Gen. Use] (GEn): General use
tCC [2/3 wire control] - set to 2C
Ctt [Motor control type] - set to Std
ACC [Acceleration] - set to 5.0
dEC [Deceleration] - set to 3.0
bFr [Standard mot. freq] - set to 50
nPr [Rated motor power] - set to 0.80
UnS [Rated motor volt.] - set to 220
nCr [Rated mot. current] - set to 5.0
FrS [Rated motor freq.] - set to 400
nSP [Rated motor speed] - set to 24.00
tFr [Max frequency] - set to 400
LSP [Low speed] - set to 0
HSP [High speed] - set to 400
SFr [Switching freq.] - set to 2
FLU [Motor fluxing] - set to FnO [no]
nrd [Noise reduction] - set to YES
UiL1 [AI1 min value] - 0v
UiH1 [AI1 max value] - 4.5v
I will try do to a factory settings reset and configure once again, but I would appreciate any input on these issues.
Thank You
TM
-
Re: Schneider Altivar 320 wiring / setup help needed
TM This could be rf noise coming from the spindle or vfd Do you have screen cable between the two. If not just ground the screen at one end.
-
Re: Schneider Altivar 320 wiring / setup help needed
Clive's comments are very valid, especially as this is a somewhat random problem.
Couple of points to make, though.
There are a few parameters in the VFD that control how it drives the spindle. From memory, on my own VFD, these are something like sensorless torque control and V/F. These change the way that the VFD generates its output, and also senses how the spindle is reacting. I'm really not an expert on these and which the best choice is. What I can say is that you seem to be accelerating the spindle quite quickly. This might be OK for your spindle, but perhaps someone else can listen to the video clip and comment?
Second point is to ask if you can show the parameters that DI1/DI2 are set to. They are probably correct, but it would be good to check. You say that you have set your VFD to 2C mode, which is what I would also do. However, you appear to always enable output 4 to start the spindle, and then enable output 3 for reverse. However, in 2C (2-wire) mode, you should use output 4 for forwards, and output 3 for reverse. Never use 3 and 4 together. This might explain the problem and random starting direction in reverse - depending on whether the BOB sets 3 slightly before or slightly after 4, the VFD could start in forwards or reverse. Make sure that the DI pins are correctly set (one for F, one for R) and configure UCCNC and the UC300 to use one or the other output in conjunction with the analogue signal. Might be the source of at least one of your problems!
-
Re: Schneider Altivar 320 wiring / setup help needed
Also why would you want to use reverse?
-
Re: Schneider Altivar 320 wiring / setup help needed
Quote:
Originally Posted by
Neale
Clive's comments are very valid, especially as this is a somewhat random problem.
Couple of points to make, though.
There are a few parameters in the VFD that control how it drives the spindle. From memory, on my own VFD, these are something like sensorless torque control and V/F. These change the way that the VFD generates its output, and also senses how the spindle is reacting. I'm really not an expert on these and which the best choice is. What I can say is that you seem to be accelerating the spindle quite quickly. This might be OK for your spindle, but perhaps someone else can listen to the video clip and comment?
Second point is to ask if you can show the parameters that DI1/DI2 are set to. They are probably correct, but it would be good to check. You say that you have set your VFD to 2C mode, which is what I would also do. However, you appear to always enable output 4 to start the spindle, and then enable output 3 for reverse. However, in 2C (2-wire) mode, you should use output 4 for forwards, and output 3 for reverse. Never use 3 and 4 together. This might explain the problem and random starting direction in reverse - depending on whether the BOB sets 3 slightly before or slightly after 4, the VFD could start in forwards or reverse. Make sure that the DI pins are correctly set (one for F, one for R) and configure UCCNC and the UC300 to use one or the other output in conjunction with the analogue signal. Might be the source of at least one of your problems!
Thank you Neale,
The sensorless parameter in VFD is "Ctt [Motor control type] - uuC (Sensorless vector control)", in last configuration I tried to use "Ctt [Motor control type] - set to Std (Standard motor)". But will make a change and will come back with results :)
DI1 and DI2 is set to be Forward and reverse inputs, I will double check if there is anything to configure further, once I will be back from work.
Very good eye Neale on noticing output activation - fantastic :) that explains why in some case spindle rotation dir is unpredictable :). Thing is that I can't have separate pin output for FWD / REV as in UCCNC, if PWM spindle control mode is selected - only PWM control pin and DIR pin are available to set (can't choose FWD / REV pins). Maybe I should go with relay control for FWD / REV functions, in that case, two separate PIN's can be chosen.
Will tryout and will be back with results :)
Thanx ! :)
-
Re: Schneider Altivar 320 wiring / setup help needed
Quote:
Originally Posted by
Clive S
Also why would you want to use reverse?
Clive,
Thank You for advice reg. grounding screen cable. All my cables are with screen. I will double check if the grounding is still connected, as at this stage I have all electronics mounted on temporary plate of plastic :) .
Regarding the need for FWD /REV - I plan to use this for taping / threading in the future and would like to sort this out so no trouble later (or installation of additional relays, maybe changing BOB, or else :) )
Thank you
-
Re: Schneider Altivar 320 wiring / setup help needed
Quote:
Regarding the need for FWD /REV - I plan to use this for taping / threading in the future and would like to sort this out so no trouble later (or installation of additional relays, maybe changing BOB, or else :) )
To do tapping you would need an encoder with index and A + B pulses. But the problem is the spindle will not have enough torque and at low speeds.
-
Re: Schneider Altivar 320 wiring / setup help needed
Bottom of p125 - set "forward priority". Connect "run" output to "rev" input and "dir" output to "for" input. Now F in UCCNC will run one way and R will run the other way. Wire the spindle so that the spindle runs the way you want. You might also need to change "active low" setting on dir pin.
-
Re: Schneider Altivar 320 wiring / setup help needed
Quote:
Originally Posted by
Clive S
To do tapping you would need an encoder with index and A + B pulses. But the problem is the spindle will not have enough torque and at low speeds.
Thank you Clive,I will consider this in the future. It looks like in most cases I will be needing only FWD dir at the time.
-
Re: Schneider Altivar 320 wiring / setup help needed
Quote:
Originally Posted by
Neale
Bottom of p125 - set "forward priority". Connect "run" output to "rev" input and "dir" output to "for" input. Now F in UCCNC will run one way and R will run the other way. Wire the spindle so that the spindle runs the way you want. You might also need to change "active low" setting on dir pin.
Thank you Neale, I will do as per you recommendation and will come back with results later today :)
-
1 Attachment(s)
Re: Schneider Altivar 320 wiring / setup help needed
Gents,
Thank you for your help. Much appreciated!
All is working now as it should be (at leas t for now - until next idea or upgrade for the spindle :) ).
The problem was that I have used Output 4 as FWD (or REV output), the output from this pin cant provide stable voltage (probably due to used analog output as they are kinda combined... (HDBB2 manual). I have connected 12Vout (from output 4) to DI (as rev) and Output 3 to DI1 as FWD directions. Changed VFD settings as per Neale recommendations (FWD priority and Sensorless vector control) and all is working perfectly now :) Spindle can go down to approx 2000 rpm without stalling. Lower than 1000 is making spindle to stall.
Attachment 19341
So thank You gents again and I really appreciate your time for helping me out on this issue.
TM
-
Re: Schneider Altivar 320 wiring / setup help needed
I must say that I don't understand how this is working! The hddb2 board has a constant 12V on the 12V output pins, not controlled by UCCNC. There should not be a problem with the output pins - they do not deliver any power, they are open-drain Mosfet outputs. In effect, an electronic switch with one side connected to ground. The manual shows that these digital output are completely independent of the analogue signals. That's why the VFD is configured to use its internal 24V supply so that you control it by switching the DI inputs to ground. I would not be happy to use this setup as it is now wired because I do not understand how it works at all!
-
Re: Schneider Altivar 320 wiring / setup help needed
Quote:
Originally Posted by
Neale
I must say that I don't understand how this is working! The hddb2 board has a constant 12V on the 12V output pins, not controlled by UCCNC. There should not be a problem with the output pins - they do not deliver any power, they are open-drain Mosfet outputs. In effect, an electronic switch with one side connected to ground. The manual shows that these digital output are completely independent of the analogue signals. That's why the VFD is configured to use its internal 24V supply so that you control it by switching the DI inputs to ground. I would not be happy to use this setup as it is now wired because I do not understand how it works at all!
I will make short video this afternoon to show how this is working and what problems I have if output 4 is used (instead of 12Vout). I was surprised my self - but after I just tried and it did worked :D
-
Re: Schneider Altivar 320 wiring / setup help needed
It is funny how small, simple thing can get so complicated.
I have tried to demonstrate how things are working, but cant get even run the spindle in one direction - UCCNC software keeps giving message just after start that it was disconnected ....
Disconnected both DI1 and DI2 and than I can start UCCNC... once connected to DI1 for FWD function, after M3 command UCCNC just gives message that UC300 have been disconnected...
Im bit confused now...
Didn't had enough time today to look further, but will do this tomorrow... I will start with only FWD direction this time :D
-
Re: Schneider Altivar 320 wiring / setup help needed
Quote:
Originally Posted by
TadasM
UCCNC software keeps giving message just after start that it was disconnected ....
Hiya,
Try swapping the USB cable for another one (keep it short in length, 1m)
If you use the USB port on the left side of the laptop, change to the right side USB port.
Also, make sure "power saving mode" is turned off in your laptop bios.
.Me
-
1 Attachment(s)
Re: Schneider Altivar 320 wiring / setup help needed
Hi again :)
So finally I got additional information, here is photos showing how spindle is connected:
Attachment 19357
And here is the video showing the problem:
https://youtu.be/oXi-0nUM1AU
I have measured voltage between GND and Output 3 - it shows approx +24v when spindle is in "rdy" mode. Once I hit CW rotation in UCCNC voltage drops to 0v and as you can see in the video I receiving message that UC300 have been disconnected.
Should the voltage be 0v at idle and +24v when spindle starts to run ?
Lee, thank you for your advice reg. USB cable. Tried with shorter one - same results. I have added ferrite rings on the both ends of USB cable - no luck either :/
Any thoughts ? :)
-
Re: Schneider Altivar 320 wiring / setup help needed
I think that I might have found the problem. Altivar installation manual, top of p48. "If using Sink Int do not connect 0V to ground". The manual is not consistent but I think that they use "0V" and "COM" for the same connection. Unfortunately, the HDDB2 has one side of its output connected to ground, so that this connection breaks the Altivar connection rules.
I think that the easiest and safest way to connect the two devices is to use an external relay between the BOB and the VFD. You can then use the Source mode on the VFD, which allows you to connect the analogue ground on the BOB to COM on the VFD (as far as I can see - but I have not read the whole manual!). If you use 12V relays, then you already have 12V available from the BOB. Connect relay coil between 12V and BOB output pin, and connect the relay NO contacts in place of the switches shown in VFD installation manual p48, first diagram. This is an example of the kind of relay that you could use although I do not know what is easily available in your country.
-
Re: Schneider Altivar 320 wiring / setup help needed
Quote:
Originally Posted by
Neale
This is an example of the kind of relay that you could use although I do not know what is easily available in your country.
I've used these pre-built relay module boards for few home projects now with good feedback:
12V 2 Channel Low Level Relay Module OPTO-Isolated Relay Module Expansion Board,
could be a better option over building your own PCB, if you can use one for this.
.Me
-
Re: Schneider Altivar 320 wiring / setup help needed
Quite a lot of BOBs just seem to have a simple opto-isolator output with floating connections, precisely to stop this kind of ground loop problem. The HDDB has an opto-isolator but then uses it to drive a MOSFET output stage for more switching capability (higher voltage/power than the typical opto-isolator). Clever idea but a bit of a pain in this situation!
-
1 Attachment(s)
Re: Schneider Altivar 320 wiring / setup help needed
Gents,
Thank you for your help. I will do as advised - will use relays to control CW and CCW of spindle. I have ordered relay set from link provided by Lee Roberts. Will try and come back with results :)
One more idea I have, and I will risk to share it :untroubled:. UC300 have 2 analog outputs and those are without opto-isolator. Would this be a solution ? Or should I stick with opto-isolated outputs / relay confirguration ?
Another question I have regarding stopping spindle if e-stop is activated. At the testing VFD /spindle I had an issue that when UC300 gives message on screen that it has been disconnected - spindle is up and running anyway... I want to avoid that in the future. VFD has 2 relays that I could use for this purpose. Please see attached pic of the wiring I think to go with. I see that relays are 24v operated, can I use internal VFD +24V supply to drive the relays ?
Attachment 19360
Thank You
-
Re: Schneider Altivar 320 wiring / setup help needed
No, do not wire your VFD to BOB like that. That will put 24V on the output of the BOB which will probably destroy it. If the VFD has an estop input, you could take the output of the BOB to that so that it enables/disables with the stepper drivers, but this will need a relay between BOB and VFD, like the for/rev connections.
-
Re: Schneider Altivar 320 wiring / setup help needed
Quote:
Originally Posted by
Neale
The installation manual, p48 in the copy I found, shows that there is a switch which will let you do this. See "Sink position using the output power supply for the digital inputs".
You can also set it to "Source" and use the internal +24V. Whichever you prefer.
-
5 Attachment(s)
Re: Schneider Altivar 320 wiring / setup help needed
Hi Gents,
I finally received relay array (8 ch). While I was waiting, reassembled all electronics to proper enclosure:
Attachment 19456Attachment 19457
While connected only power source, I have wired BOB power inputs (12v) and tried to power on and see if all is good. And my BOB gave some flash and smoke :nevreness: :
Attachment 19458Attachment 19459
and here is closeup before this :
Attachment 19460
I'm not sure how this happened, but I only see that the bolt I have used, head was too big (even before it was ok..) Anybody see other issue here ? I hope that new BOB will no act same...
Now I'm waiting for the new BOB to arrive and hopefully get everything going...
-
Re: Schneider Altivar 320 wiring / setup help needed
Where did the magic smoke appear from and exactly how did you connect it up.
-
1 Attachment(s)
Re: Schneider Altivar 320 wiring / setup help needed
Hi Clive,
The smoke came from the component in small red circle. Before smoke - it got very bright...
It was only 12V power wires connected to the BOB from 12V supply.
Attachment 19461
-
2 Attachment(s)
Re: Schneider Altivar 320 wiring / setup help needed
Hi,
Finally received new HDBB2. Connected and all looks good - I can drive all axis finally :) Only one issue - don't know why, UC300, when connected to external power source of 5V (jumper settings correct) my pc does not see the board connected... Once I disconnect external power source, reposition jumper to use 5V from USB - PC can see the board and all works just fine ? Any ideas why is that and is it ok to use it without external power source ?
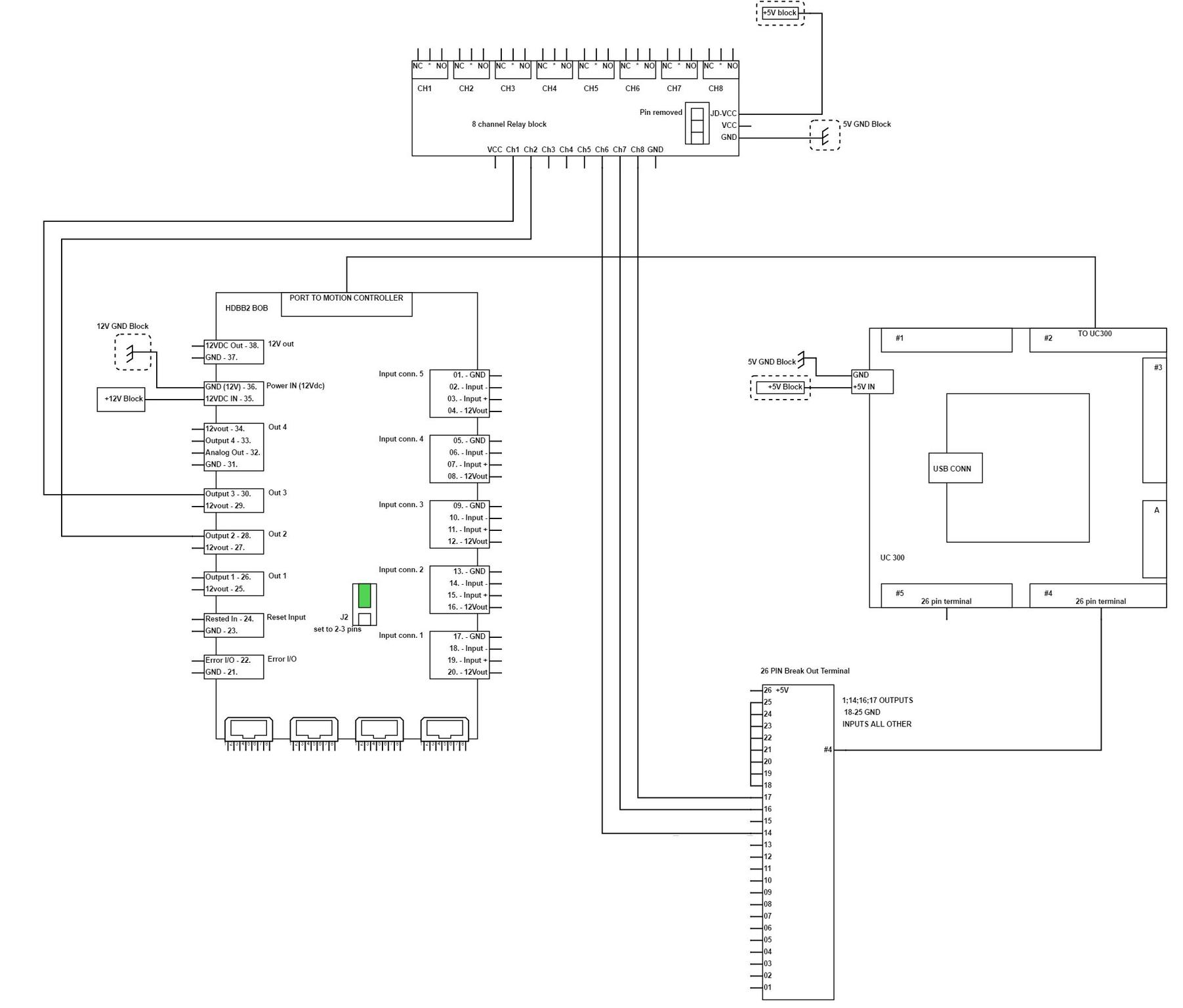
Also, I'm bit confused how to drive relays from two different sources. I want to use outputs from HDBB2 and UC300 to activate relays. Here is a diagram how I connected it at the moment:
Attachment 19476
But, the relays is not working that way... (I can activate them via Arduino with that wiring though). I could use this type of connected (external power supply connected to power relay coil, but from where I shall take 5v to activate relay ?)
Attachment 19477
Could anyone help / guide me how I shall wire the relay board ?
Thanx :)