-
4 Attachment(s)
N0VUSUN and Mitsubishi-D700-SC
Hi All
Need bit of help, i have all my electrics done and working on the test bench with the exception to the VFD, its working and the spindle runs but i want to connect it via the controller and Mach 3 but not sure of the connections
i have attached some photos and a link to the manual.
https://inverterdrive.com/file/Mitsu...0-SC-EC-Manual
Thanks Dave
-
Re: N0VUSUN and Mitsubishi-D700-SC
Ok well you have the Nvem S-axis wired up so were are you running those wires.?
I've never used either of these but I've wired many others controllers and VFD's and they all pretty much work the same.
Here's where I think they should go after looking at both manuals.
S-axis /Gnd1 goes to terminal 5 on Vfd which is Analog Gdn
S-axis/VSO goes to terminal 2 on VFD which is 0-10V.
This is your 0-10V speed reference voltage. Terminal 10 on the VFD is a 10V speed reference voltage in case if you wanted to use a potentiometer (POT) and would go to the wiper of the POT. In this case you don't need it because the Nvem supplys the 0-10V
S-axis/Out1 goes to STF on VFD (forward rotation)
S-axis/Out2 goes to STR on VFD (Reverse rotation)
Edited: After reading Nvem Manual little more.
However this would mean you have to tie the VFD control logic Gnd which is Terminal PC on the VFD to the same supply Gnd that the Nvem uses.
(this bit I'm not sure about now because I would have expected the Analog Gnd to be separate to the Output Gnd and it doesn't appear so reading the Nvem manual.?)
You may be better and safer for the VFD using separate relays controlled by the Outputs to control the Run/Stop on the VFD by running the VFD connections thru it's contacts.
All your basicly doing is using Outputs 1 & 2 on the Nvem to turn on/off the RUN signal on the VFD by shorting STF/STR to PC(Gnd).
Then it's just a case of setting up the Outputs for Forward/Rev and Pulley speeds in Mach3 which the manual should tell you how.
Hope this helps.
-
Re: N0VUSUN and Mitsubishi-D700-SC
Quote:
Originally Posted by
JAZZCNC
Ok well you have the Nvem S-axis wired up so were are you running those wires.?
I've never used either of these but I've wired many others controllers and VFD's and they all pretty much work the same.
Here's where I think they should go after looking at both manuals.
S-axis /Gnd1 goes to terminal 5 on Vfd which is Analog Gdn
S-axis/VSO goes to terminal 2 on VFD which is 0-10V.
This is your 0-10V speed reference voltage. Terminal 10 on the VFD is a 10V speed reference voltage in case if you wanted to use a potentiometer (POT) and would go to the wiper of the POT. In this case you don't need it because the Nvem supplys the 0-10V
S-axis/Out1 goes to STF on VFD (forward rotation)
S-axis/Out2 goes to STR on VFD (Reverse rotation)
However this would mean you have to tie the VFD control logic Gnd which is Terminal PC on the VFD to the same supply Gnd that the Nvem uses and this would need to be 24Vdc because that's what the VFD requires.
Or if your using a lower voltage say 12V to run the Nvem then you would need to connect the Out1 and Out2 to relays which use 12V coils and then put the STF and STR thru the relay contacts and back to PC on the VFD.
All your basicly doing is using Outputs 1 & 2 on the Nvem to turn on/off the RUN signal on the VFD by shorting STF/STR to PC(Gnd).
Then it's just a case of setting up the Outputs for Forward/Rev and Pulley speeds in Mach3 which the manual should tell you how.
Hope this helps.
-
Re: N0VUSUN and Mitsubishi-D700-SC
Hi JAZZCNC
thanks for your reply,
Ok well you have the Nvem S-axis wired up so were are you running those wires.?
Nvem S-Axis out1 Orange and White twisted pr goes to STF on the VFD
Nvem S-Axis out2 Green and White twisted pr goes to STR on the VFD
The other two twisted pairs blue and white,brown and white have not been connected as yet but looks like terminal 5 and 2 after reading your reply
S-axis /Gnd1 goes to terminal 5 on Vfd which is Analog Gdn
S-axis/VSO goes to terminal 2 on VFD which is 0-10V.
-
Re: N0VUSUN and Mitsubishi-D700-SC
Quote:
Originally Posted by
Daveo
Hi JAZZCNC
thanks for your reply,
Ok well you have the Nvem S-axis wired up so were are you running those wires.?
Nvem S-Axis out1 Orange and White twisted pr goes to STF on the VFD
Nvem S-Axis out2 Green and White twisted pr goes to STR on the VFD
The other two twisted pairs blue and white,brown and white have not been connected as yet but looks like terminal 5 and 2 after reading your reply
S-axis /Gnd1 goes to terminal 5 on Vfd which is Analog Gdn
S-axis/VSO goes to terminal 2 on VFD which is 0-10V.
Read my edited reply.
-
Re: N0VUSUN and Mitsubishi-D700-SC
Dave, sorry, I'm morbidly curious as to your choice of wiring the CAT-x UTP cable with each pair connected together. There's nothing much wrong with this and it probably presents a clean and cheap 4-core cable and bi-wiring each pair like this will reduce the resistance of the wire. But you used the term twisted-pair, and that has a particular connotation with respect to EMI - I guess you're aware that the way that you've wired that is not exploiting the twisted-pair?
Anyway, that's casual banter. If I'm going to reply I'll try to add some value. Jazz is correct - you're having to short the analogue and digital ground together for the VFD. I did do this on mine, also a NVEM, and it worked, though I did get some fluctuation in final spindle speed that may or may not have been associated with this and a ground loop. I never did find out what because I replaced the analogue speed control with a £2 RS485 serial link to the VFD.
-
Re: N0VUSUN and Mitsubishi-D700-SC
Hi Doddy
thanks for the reply's i will reply one at a time so i don't get mixed up with the replies
i used the cat 5 as i has several meters laying around and paired the colours together as i found them stronger as single wire broke very easy,i referred them to twisted pairs as that's how they are when stripping the outer cover off, i did not use the cat 5 to reduce EMI and to be honest haven't even thought of that at this stage.
i am still in the testing stage with the electrics but i am 90% done just the spindle VFD and limit switches to do.
thanks Dave
-
Re: N0VUSUN and Mitsubishi-D700-SC
OK, thanks for the advice
so below is where i stand on the wiring and that makes sence...
Nvem S-Axis out1 Orange and White twisted pr goes to STF on the VFD
Nvem S-Axis out2 Green and White twisted pr goes to STR on the VFD
The other two twisted pairs blue and white,brown and white have not been connected as yet but looks like terminal 5 and 2 after reading your reply
S-axis /Gnd1 goes to terminal 5 on Vfd which is Analog Gdn
S-axis/VSO goes to terminal 2 on VFD which is 0-10V.
just a bit confused on the last part...
Doddy
Jazz is correct - you're having to short the analogue and digital ground together for the VFD. I did do this on mine, also a NVEM, and it worked, though I did get some fluctuation in final spindle speed that may or may not have been associated with this and a ground loop. I never did find out what because I replaced the analogue speed control with a £2 RS485 serial link to the VFD.
just a bit more info on what i need to do here.
-
Re: N0VUSUN and Mitsubishi-D700-SC
JAZZCNC
Thanks for your help and it has got me further then i was but i am not sure to do now
Edited: After reading Nvem Manual little more.
However this would mean you have to tie the VFD control logic Gnd which is Terminal PC on the VFD to the same supply Gnd that the Nvem uses.
(this bit I'm not sure about now because I would have expected the Analog Gnd to be separate to the Output Gnd and it doesn't appear so reading the Nvem manual.?)
You may be better and safer for the VFD using separate relays controlled by the Outputs to control the Run/Stop on the VFD by running the VFD connections thru it's contacts.
All your basicly doing is using Outputs 1 & 2 on the Nvem to turn on/off the RUN signal on the VFD by shorting STF/STR to PC(Gnd).
Then it's just a case of setting up the Outputs for Forward/Rev and Pulley speeds in Mach3 which the manual should tell you how.
Hope this helps.
do i need to use relays as the power supply for the Nvem is 24v
Thanks Dave
-
Re: N0VUSUN and Mitsubishi-D700-SC
Quote:
Originally Posted by
Daveo
OK, thanks for the advice
so below is where i stand on the wiring and that makes sence...
Nvem S-Axis out1 Orange and White twisted pr goes to STF on the VFD
Nvem S-Axis out2 Green and White twisted pr goes to STR on the VFD
The other two twisted pairs blue and white,brown and white have not been connected as yet but looks like terminal 5 and 2 after reading your reply
S-axis /Gnd1 goes to terminal 5 on Vfd which is Analog Gdn
S-axis/VSO goes to terminal 2 on VFD which is 0-10V.
just a bit confused on the last part...
Doddy
Jazz is correct - you're having to short the analogue and digital ground together for the VFD. I did do this on mine, also a NVEM, and it worked, though I did get some fluctuation in final spindle speed that may or may not have been associated with this and a ground loop. I never did find out what because I replaced the analogue speed control with a £2 RS485 serial link to the VFD.
just a bit more info on what i need to do here.
That last bit - and this is with reference to the commonplace Huanyang VFD - the discrete for FOR/REV have a digital ground (short to ground to activate), labelled DCM, and the analogue speed control had an analogue ground, labelled ACM. For the NVEM with a single ground you have to short the ACM and DCM together to get a common ground (or export two grounds from the NVEM to the ACM/DCM ground references on the VFD).
Now, just reading your linked VFD reference it's clear that the control mechanism is very difference to the Huanyang. The STF/STR need to be pulled up (not down, as with the Huanyang) to the internal PC +24V supply. At this stage my suggestion would be to use the NVEM to drive separate relays and use the relay contacts to connect as per the manual. I'll shut-up now, Jazz is giving clear instruction and it helps no-one for me to talk over the top of another.
-
Re: N0VUSUN and Mitsubishi-D700-SC
Dave the thing that's concerning me is that Analog Gnd is shared with the Common Gnd to the outputs and not isolated. I'm sure it will work as I described but it's not a good setup in my eyes for the reasons Doddy stated with noise etc feeding back into the Analog and vise versa.!
Personaly I would feel more safe by using the outputs to control a relay and then feed the For/Rev thru it's contacts then if any stray voltages/currents get fired out they don't fry the VFD logic. You still may get noise issues and the Odd strange behavior but at least the VFD is safe.
Also regards your earlier comment about twisted wires and not being too concerned about noise, then if your actually wiring the machine rather than just testing on the bench I strongly suggest you re-think that because if you get any noise issues it will send you crazy and I mean proper hair pulling sessions so it's worth doing correctly straight off the bat.
-
Re: N0VUSUN and Mitsubishi-D700-SC
Quote:
Originally Posted by
Doddy
I'll shut-up now, Jazz is giving clear instruction and it helps no-one for me to talk over the top of another.
No don't Doddy you have actual experience with this controller and more experience than me with electronics so your the perfect man to help him. Crack on and I'll just dip in if I see something that gets missed.
Edit: Perfect example I also missed the pulling up not down in the VFD manual which proves "you-the-man" . .:toot:
-
4 Attachment(s)
Re: N0VUSUN and Mitsubishi-D700-SC
Nvem S-Axis out1 Orange and White twisted pr goes to STF on the VFD..... through relay
Nvem S-Axis out2 Green and White twisted pr goes to STR on the VFD.......through relay
S-axis /Gnd1 goes to terminal 5 on Vfd which is Analog Gdn
S-axis/VSO goes to terminal 2 on VFD which is 0-10V.
So do i keep the above connections but with the addition of a relay,
i have these relays that came with a box of parts i ordered.
Attachment 27763
Attachment 27764
Attachment 27766
Attachment 27765
-
1 Attachment(s)
Re: N0VUSUN and Mitsubishi-D700-SC
From the manual...
Attachment 27767
The outputs are opto-coupled, max 50mA. But that "max" is the maximum capability of the opto's transistor, not a guarantee of switching current (this might, probably will, be less).
I've googled the coil resistance of the MY4N-J and not getting anything sensible, similar OMRON power relays, 24V are around 650R so we can guess a switching current for reliable operation around 50mA. Whether you get that out of the NVEM will need you to experiment but I wouldn't bet the house on it working. If not, you'll need a current amplifier (a simple NPN transistor would do).
And you'd need to protect against the back-EMF from the relay, regardless.
If that makes sense then I won't bother with a diagram, but if a diag would help then let me know.
Mike
-
Re: N0VUSUN and Mitsubishi-D700-SC
sorry mate, a diagram would be great,
is it the Mitsubishi VFD that is causing the problem as i sooner change it
thanks Dave
-
Re: N0VUSUN and Mitsubishi-D700-SC
I use these Omron MY4N-J and they typically pull about 36ma. Dave if you have a meter that can read current then test on the bench to be safe.
-
2 Attachment(s)
Re: N0VUSUN and Mitsubishi-D700-SC
Quick and dirty schematic:-
Attachment 27769
First option if the NVEM will source enough current to switch the relay. There's a reason why it might not, and I'll put this on the bottom of this reply, but try that first. The diode is connected across the coil, it's purpose is to protect the NVEM from back emf. I'll let you google the reason for this rather than lying. It's important.
Attachment 27771
The second option introduces a transistor (any general purpose PNP would do with a VCEO rating of 30V, Ic of 50mA, and a hfe (gain) of at least 100. That describes pretty much any general purpose transistor. I'd guess at a 2N3706 but any similar would do. If the output from the NVEM is switched - it goes low - that will drag the base voltage on the transistor significantly below the emitter voltage (24V) and the transistor will conduct C-E, and the relay will actuate. The current through the NVEM will be in the order of 1mA.
The reason why I'm uncertain if the NVEM will source the current for the relay directly is centred around Lies, Damned-Lies, and Data-Sheets.
The EL3H7 opto-isolators internal to the NVEM are rated at 50mA Ic (collector current). That is, beyond 50mA you risk damaging the transistor. But, the actual Ic is a product of the CTR (Current Transfer Ratio) of the device and the forward current through the LED internal to the device. Typically designed around 10mA, could be 20mA, but the CTR is specified as between 40% and 320%. So, guessing a 20mA current flow through the opto-isolator LED, the actual transistor current will be between 40% (4mA) and 320% (64mA), depending on the manufacturing process. So... 4mA won't switch the relay, whereas 64mA would (though the relay coil resistance would limit this to 36mA).
That's why you'd be best doing a bench-test on the relays first.
-
Re: N0VUSUN and Mitsubishi-D700-SC
thanks Doddy
so am i just using the out1 on my NVEM an no other connections
Dave
-
Re: N0VUSUN and Mitsubishi-D700-SC
Sorry, I meant that as means of example of interfacing a digital output from the NVEM to the VFD. That's the control for... STF. Repeat for Out2 and the STR input the VFD (if you think you'll use reverse - you can omit this otherwise). Then the analogue 0-10V output (and ground) is as Jazz said.
-
2 Attachment(s)
Re: N0VUSUN and Mitsubishi-D700-SC
hi
sorry i have to hold my hands up as i am just not getting it,
heres my controller
Attachment 27773
heres my VFD
Attachment 27774
I need it in a bit more basic terms so if a diagram with what goes where on the nvem. vfd and relay would be very much appreciated
thanks Dave
-
1 Attachment(s)
Re: N0VUSUN and Mitsubishi-D700-SC
Quote:
Originally Posted by
Daveo
hi
sorry i have to hold my hands up as i am just not getting it,
heres my controlle
I need it in a bit more basic terms so if a diagram with what goes where on the nvem. vfd and relay would be very much appreciated
thanks Dave
This should help, it's basic setup with a diode across the relay to stop back feed from blowing the output up. See Doddy's rough top sketch for diode details.
Attachment 27775
-
1 Attachment(s)
Re: N0VUSUN and Mitsubishi-D700-SC
ok great, that seems to make more sense, now do i use the relays that came with the bits i ordered or get new ones that are more suited
Attachment 27776
the 24v and 0v from the power supply to the relay should i take that from the nvsun power supply.
Dave
-
Re: N0VUSUN and Mitsubishi-D700-SC
Quote:
Originally Posted by
Daveo
ok great, that seems to make more sense, now do i use the relays that came with the bits i ordered or get new ones that are more suited
Attachment 27776
the 24v and 0v from the power supply to the relay should i take that from the nvsun power supply.
Dave
Can't see any reason why not can't use those relays, you won't be using all the contacts but that's not a big deal. Infact depending on the spindle and if water cooled you can actually use one of the contacts to turn on water pump when spindle starts or Vacuum etc.
Yes just use 24v Nv PSU.
-
Re: N0VUSUN and Mitsubishi-D700-SC
Hi jazzcnc
Whats the value of the diode please
thanks
sorry mate,just seen it in your first diagram N4001
-
Re: N0VUSUN and Mitsubishi-D700-SC
OK, Ordered some diodes but have to wait for them,not the same since maplins closed...
jazz will i be able to control the speed via Mach3
-
Re: N0VUSUN and Mitsubishi-D700-SC
Quote:
Originally Posted by
Daveo
OK, Ordered some diodes but have to wait for them,not the same since maplins closed...
jazz will i be able to control the speed via Mach3
Yes and turn it on/off. But you will need to set it up in the spindle control and set the outputs so can turn it on/off.
The manual should tell you how to do this because different controllers have different setups. If you can't find it or it's not obvious then let me know and I'll take a look.
Edit: you will also need to set the VFD up so it knows it's being controlled from an external source. Again the manual will tell you the parameters to set.
-
Re: N0VUSUN and Mitsubishi-D700-SC
thanks for all your help:tennis:
-
Re: N0VUSUN and Mitsubishi-D700-SC
Quote:
Originally Posted by
Daveo
thanks for all your help:tennis:
Does that mean your working.?
-
Re: N0VUSUN and Mitsubishi-D700-SC
Just waiting for the diode, the relay all works and if i short PC and STF as the relay would the spindle starts so looks like it will, just want to fit the diode to protect the controller and then i will start the mach3 settings.
-
Re: N0VUSUN and Mitsubishi-D700-SC
HI,
Got the diodes and all wired up but i am not getting the spindle to spin up from mach 3, it seems like the NOVUSON controller is not switching the relay on through mach3.
i have the 24v supply to the relay,the ov from the power supply goes to grd1 on the s axis and the ov from output 1 from the s axis goes back to the relay.
can anyone help me with the settings as i have tried various one from both manuals
thanks Dave
-
Re: N0VUSUN and Mitsubishi-D700-SC
Quote:
Originally Posted by
JAZZCNC
Does that mean your working.?
HI,
Got the diodes and all wired up but i am not getting the spindle to spin up from mach 3, it seems like the NOVUSON controller is not switching the relay on through mach3.
i have the 24v supply to the relay,the ov from the power supply goes to grd1 on the s axis and the ov from output 1 from the s axis goes back to the relay.
can anyone help me with the settings as i have tried various one from both manuals
thanks Dave
-
Re: N0VUSUN and Mitsubishi-D700-SC
I think you said previously that you could manually spin up the spindle by grounding the control into the VFD, so the VFD and the programming is okay?
This should be do-able. If you can post a photo of the wiring to the relay (try to get as much in there as you can), and do you have a DMM (multi-meter) - can you measure the output-1/S-Axis output for spindle On/Off.
EDIT:
I *expect* (though might be wrong) that the Out-1 will be measured at around 24V with the spindle off, and "some" volts - maybe 8-16 with the spindle "On". If so, if you can report back.
-
Re: N0VUSUN and Mitsubishi-D700-SC
Have you enabled and setup the Output1 in Mach3 and then selected output1 in spindle control.?
Also, does the plug-in have any settings that need setting.? . . .I've no idea on this as never used this controller but usually, there is a spindle section in most plug-ins that needs to be eneabled or setup.
-
Re: N0VUSUN and Mitsubishi-D700-SC
Quote:
Originally Posted by
Doddy
I think you said previously that you could manually spin up the spindle by grounding the control into the VFD, so the VFD and the programming is okay?
This should be do-able. If you can post a photo of the wiring to the relay (try to get as much in there as you can), and do you have a DMM (multi-meter) - can you measure the output-1/S-Axis output for spindle On/Off.
EDIT:
I *expect* (though might be wrong) that the Out-1 will be measured at around 24V with the spindle off, and "some" volts - maybe 8-16 with the spindle "On". If so, if you can report back.
hi i will check this out
thanks
-
Re: N0VUSUN and Mitsubishi-D700-SC
i have noticed that the led on the relay lights up but dim and does not click in when the spindle is switched on in mach 3
the relay works 100% if i wire it direct to the power supply it clicks in and closes the contacts.
the relay is wired direct to the +24v on the power supply and the ov ground from the power sully goes to crd on the novusun...the out1 from the s axis goes to the relay for the OV
-
Re: N0VUSUN and Mitsubishi-D700-SC
Quote:
Originally Posted by
JAZZCNC
This should help, it's basic setup with a diode across the relay to stop back feed from blowing the output up. See Doddy's rough top sketch for diode details.
Attachment 27775
This is the wiring i have followed
-
1 Attachment(s)
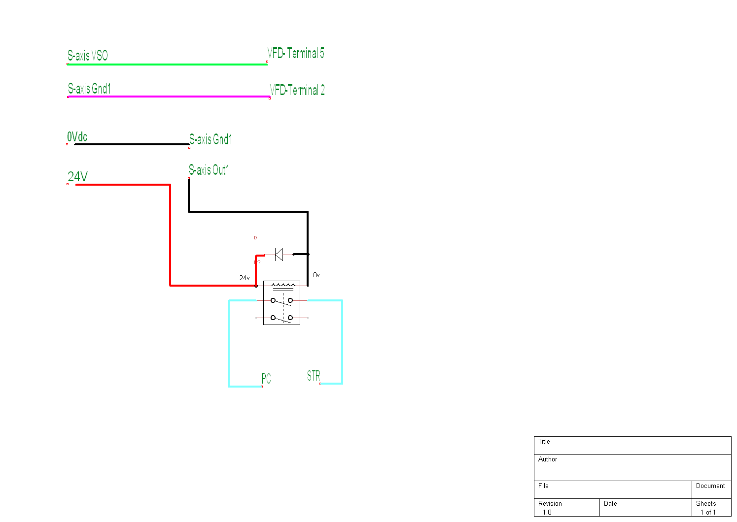
Re: N0VUSUN and Mitsubishi-D700-SC
Attachment 27830
this is the diagram i have followed
so between GRD1 and OUT1 on the s axis there should be no voltage, this circuit is closed by the controller when spindle is switched on in mach3
-
Re: N0VUSUN and Mitsubishi-D700-SC
Quote:
Originally Posted by
Daveo
i have noticed that the led on the relay lights up but dim and does not click in when the spindle is switched on in mach 3
the relay works 100% if i wire it direct to the power supply it clicks in and closes the contacts.
the relay is wired direct to the +24v on the power supply and the ov ground from the power sully goes to crd on the novusun...the out1 from the s axis goes to the relay for the OV
Just checking that you do have a DC relay and NOT AC type :encouragement:
-
Re: N0VUSUN and Mitsubishi-D700-SC
Quote:
Originally Posted by
Daveo
i have noticed that the led on the relay lights up but dim and does not click in when the spindle is switched on in mach 3
the relay works 100% if i wire it direct to the power supply it clicks in and closes the contacts.
the relay is wired direct to the +24v on the power supply and the ov ground from the power sully goes to crd on the novusun...the out1 from the s axis goes to the relay for the OV
Good, this is very useful. The relay you have (MY4N-J) is a 24VDC relay, to answer Clive. That the LED on the relay illuminates, dimly, when "on" answers the question of whether the driver is configured correctly - from memory the driver is a very simple thing that doesn't really respect the ports/pins settings in Mach3. So that looks good. You've tried manually energising the relay and that works as expected - so VFD wiring and settings are good. This leads me back to my questions, and a hunch that I have.
First one - photos of the relay, I wanted to check if you've wired the diode correctly, but if you hadn't then you wouldn't be able to manually energise the relay (not without blowing the 1n4001... not entirely unlikely if it is wired the wrong way around).
Secondly, the voltage on the out-1 pin on the NVEM. If it is low, at 0V or maybe up to 2-3V then I'd say the opto-coupler output (internal to the NVEM) is switching as designed. But that would give you a bright LED. If, as I'd rambled about earlier, it doesn't switch effectively (low CTR) then the opto-coupler driving the NVEM output will have a high resistance, and the terminal voltage at OUT1 will be some proportion of the 24V supply. The higher the terminal voltage, the lower the voltage across the coil (and the internal LED) and the less energy to switch the relay. My question of the measured voltage - if above more than a few volts then I don't believe the NVEM is effectively switching the relay and we have to look at a current amplifier. I (or many others here) can help you sort that.
-
5 Attachment(s)
Re: N0VUSUN and Mitsubishi-D700-SC
hi all
back down the shed to sort this out
photos attached
Attachment 27841
Attachment 27839
Attachment 27840
Attachment 27842
Attachment 27843
ok i get 24v upto the relay base when i click the spindle in mach3 but the relay is not clicking in as if there just was not enough amps