Hallo,
Maybe some one can give me a short answer why I have to choose this one PSU: expensive
instead of this one: cheap
I know nothing about the electronics, but anyway.., I can't see any difference between them, except the price!
Thanks
Printable View
Expensive ones free shipping, the cheap one you pay for shipping?
Cheap one is 230v only, expensive one does 110 or 230v.
“There is nothing in the world that some man cannot make a little worse and sell a little cheaper, and he who considers price only is that man's lawful prey." John Ruskin
Dealt with Sure Electronics in distant past, they seemed pretty straight up and good value at the time, Meanwell are one of largest PSU makers in world, quality assurance has some costs.
Dealt with LED lighting for last 15 years, biggest cause of premature failure, bar none, is cheaping out on PSUs, there are some frankly scary power supplies out there, recovered from scrap and put in shiny case, assembled with half the parts missing, just plain assembled wrong and on more than one occasion have seen non passive faliures, ker -ferking-bang.
Genuine Meanwell is worth the extra for the piece of mind.
Cheers
Adam
Thank you guys,
Yes Clive, I need it for the 4 steppers at 3.5AQuote:
if you are using it for steppers
Any link for the toroidal transformers?Quote:
a toroidal transformer might suit your needs better
Thanks
Gytis
Well you could use something like this :- PS806-5 Linear power supply. or build one. it depends somewhat on the drive you will be using ...Clive
Hi Gytis,
You'll be much better with Unregulated supply so I'd go with toroid and build your own has the linked one doesn't provide enough currant. For 4 * 3.5A steppers You'll need minimum 8A and that only provides 6A.
It's not difficult and if you want to take that route then email me about it and I'll explain what's needed and were to buy components. Won't reply for a couple of days thou has I'm away from home at moment.
Dean.
Hi Dean and Thank you!
I'm a little bit confused right now..,
I have Gecko G540, and I decided to use these motors from cncrouterparts
so if you think that the toroidal transformers suit them better, then I'll go with your suggested route
Thank you
Gytis
Re building a PSU from a toroidal transformer have a look at this thread
http://www.mycncuk.com/forums/showthread.php?p=35458
Its a bit long but everything you need to know is there. Then come back and ask about anything you don't understand.
Ok no need to be confused buddy it's nothing special or difficult to get your head around. I'll explain for the sake of others thou it's all on the forum somewhere else.!
You have G540 which is limited to maximum 50Vdc and provides 3.5A for the motors. Now the Voltage is Fixed and you can't use higher than 50Vdc else you'll damage the G540, in real use you shouldn't actually run at 50Vdc has Steppers are like dynamo's and produce electricity when decelerating, some of this then gets passed back to the drives and if your running at the drives maximum it can easily push the voltage past drives threshold and blow it up.!!
Now the reason why Unregulated and toroidal PSU are better for steppers and much preferred to linear regulated PSU's is because when this excess electricity is produced some of it gets passed back to the PSU. Regulated PSU's tend to be very sensitive to this and have protection built in which trips the PSU and saves it's components. When this happens that's not the end and Electricity still needs to go somewhere so back it goes to Drives which can't handle it and either trip out if protected or BOOM.!! in less capable drives.!!
Now we can't have this has steppers are constantly doing this, esp under hard deceleration from higher speeds. So with Linear regulated PSU we need larger safety margin for the drives so instead of 50Vdc you'll want to run at 40-44Vdc maximum for safety sake.
Now with steppers Voltage makes a big difference to speed and torque you'll get from them so really we don't to waste any if we want peak performance..!!. . . . . Unregulated Toroidal supply works different and it's capacitors act like sponges so easily handle any returning electricity (provided enough spare capacitance is built in.!)
Now Because of these caps sucking up excess juice it also means we can use voltages very close to the Drives Maximum and 48Vdc could safely be used.
They also mean we don't need has high Amp supply because the capacitors hold a reserve of power and because the drives will only pull power during the PWM ON cycle there's plenty juice in reserve so less amps are required for several motors. Roughly 60-70% less. So for your 4 x 3.5A maximum requirements you'll only need Approx 8A not 14A you would with Regulated supply.
One other thing you or others may not know about the G540.? It's not limited to 3.5A motors.?
It can be used with higher currant motors but the drive will only provide 3.5A so you'll get reduced Torque than motors rating. On top of this you'll lose the auto currant reduction the gecko provides when motors are at rest. (There is a easy trick to get this back thou which involves using a resistor.?)
Get in touch if you want to build one.!!
Making your own is quite simple as long as you do your sums first. Just make sure you get the voltage right and have a bit of spare "currant".
Attachment 9760
I'm sure that if you ask nicely, one of the guys on here will make you a PSU for cost price + a couple of beers.
Wouldn't be the first time ;)
Get the bits sent to me and I'll solder it up for you - it wont take more than 15 minutes. In fact I think I have a spare new 500VA toroidal transformer... 4 motors at 3.5 amps, so you need about 70% of 4*3.5 which is 9.8 amps. 9.8*50V=490VA ... so the transformer I think I have is perfect.
Jonathon, wouldn't it be easier for you to buy the parts, make the PSU and send him a paypal invoice? There seems to be a serious lack of decent quality PSU's on eBay... :thumsup:
The mains things are;
Capacitors:
SNAPIN:4700UF/63V Panasonic (ECES1JU472N) 25.5 X 50 | eBay
Transformer (other places have them too):
Toroidal Transformer 500va 0 50v 0 50v
Rectifier (excessive rating, but means you don't need a heatsink so it's easy):
KBPC5006 Bridge Rectifier 50A 600V
Plus you'll probably want a fuse holder and a switch...
That cap you have linked to looks like 63V rating to me used with the transformer that you linked to would that not be a bit low? ... Clive
Sorry, I accidentally linked to the wrong transformer. This is the correct one:
Toroidal Transformer 500va 0 35v 0 35v
It's 35V, so 35*2^0.5-1.1=48.4V approximately, which is fine.
Why post this and only give some of the information required.!!. . . This is exactly why I won't do this on a thread it's dangerous and you of all people should know better.!!
You linked to Caps but didn't say how much capacitance is required or even mentioned the fact more than one cap can be wired in parallel to reach desired capacitance.
You haven't mentioned resistor for draining the caps.
Your lack of full information is dangerous and your playing with other peoples lives and expensive hardware.. . Give it all or shut up.!!
The rest of the information is mentioned in plenty of other threads by myself and others. It's not hard to find and I thought saying the 'main things' along with the ellipsis at the end of my post makes it clear that I'm giving a brief overview.
That's the problem you can't do "brief overview" when it comes to this stuff.!! . . . .You have gone into enough detail with specs to lead the enthusiastic silent watchers to have a go at building but not enough to be stable or safe IMO. . . . Better to PM with all the details and how to build it correctly or keep quite.!
Your the MOD and resident electrical genius so Get on with it then.!! . . . . Just make sure you make it Very very clear so the electrically challenged new comers can fully understand how to accurately calculate what's needed and how to wire together.
I'm not doing it and will stick with the personal touch so I now the person I'm helping fully understands what they are doing.!
Guys, lets not start WW3, ok.
You both have valid points and all the info is out there including the thread I linked to. BUT none of this in the right form for a newbie to electronics at this level. What we need is a properly structured tutorial to help answer the question 'how do I build a linear PSU for x volts' with a 'best practice' design, a schematic and assembly guidelines along with photos of good - and, maybe, bad - examples.
I'm willing to have a stab at the words and there's a good working schematic that I drew in the thread I linked to.
What say you?
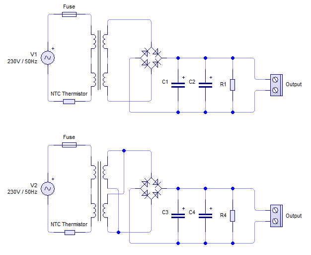
I think the point we're making here is that you don't need to be an electrical genius to do this, you just need clear instructions. Therefore we need someone who can explain things clearly, but you have made it apparent that that's not me, so I'll just contribute with this circuit diagram:
Attachment 9780
Two versions depending on whether the transformer secondaries need to be placed in series or parallel to obtain the correct voltage. Two capacitors pictured, but more/less may be needed in some cases. I put in the NTC thermistor for soft start, which is optional for most size transformers in this application. I see no reason to put a fuse on the output since all the drivers I've dismantled (PM752, PM542, DQ860MA, AM882, 2M880N) include their own individual fuses, however it may be sensible to include one in case somebody decides to use the power supply in a different application.
I'm ok with it. . . . All I'll suggest is that you keep the information has simple has possibly and keep technical jargon and complicated formulas to a minimum. They are not really needed in this case anyway.!!
Remember the target audience is new comers and they don't want rocket science maths just plane simple information, more than this and it complicates things and puts them off which really shouldn't need be the case for building such a simple thing.!
You both have valid points and all the info is out there including the thread I linked to. BUT none of this in the right form for a newbie to electronics at this level. What we need is a properly structured tutorial to help answer the question 'how do I build a linear PSU for x volts' with a 'best practice' design, a schematic and assembly guidelines along with photos of good - and, maybe, bad - examples.
That would be greatly appreciated, i for one am Electrically Challenged and couldn't even contemplate a build without some assistance from you guys.
Hi all,
All this week I was looking for information related to DIY PSU,
and found this assembled power board : PMDX.COM - Products for CNC and motion control applications
AC input 18-35 volts
DC output 24-50 volts and up to 10 amps
It seems that this is what I need for my Gecko drivers,
but one thing I can't understand, see pics from manual.
If I good understand, so I have to choose 30V/AC transformer if I want to stay on safe side, but at the same time lose some power?, or I'm ok with 35V/AC ?
Thanks
Gytis,
If your unsure then has a guide just check the voltage coming into building, if it's on the high side then go for the lower transformer to be on safe side.
There actually 33Vac transformers which will suit better see below. 2x33 will give approx 45-46Vdc and 500Va will give approx 7.5A or 625Va 9A
Chassis mounting toroidal transformers
Measuring it at a random time is pretty meaningless - at any one point on the grid the mains voltage can and does vary by several volts over time. I'd advise getting a transformer based on the standard mains voltage tolerance (i.e. 230+10%=253V in the UK), otherwise the power supply can't be described as stable and safe for the drivers.
So with a 230V to 33V transformer, using the 10% tolerance and 1.1V drop for rectifier, you can expect up to 33*1.1*1.414-1.1=50.2V. Granted that's not likely to occur at all often, but it is over the rated voltage of the drivers so using the 30V transformer is would be less of a risk. If using a 35V transformer (i.e. the spare one I had) then I'd add in some extra diodes or a linear regulator circuit to keep the voltage within the specification.
Yes I agree Erring on safe side is best but it will give him a clue to what the supply is doing which he doesn't have NOW. Esp if he checks over a time period.!
I think the 33vac will be fine because the G540 Gecko can handle more than 50Vdc for short bursts and it's very unlikely you'll ever get near that voltage.
one minute ago I checked the voltage in the house, it was 236-238V
Fun fact - if you have solar panels on the roof the mains voltage in your house will rise a little on a sunny day. I've noticed this effect after putting 1.14kWp of panels on the shed adjacent to my workshop...