- 
	
	
		
1 Attachment(s)
	
	
		Please review this router gantry idea
	
	
		This is not a build log, I'm just wanting to know if this design is any good. I've read that the L shaped gantry is good but it tends to put the ballscrew too far back so this is a double L shape made from aluminium box section with the ballscrew mounted centrally. The black & white object is the energy chain, sizes of the box sections are probably not correct yet.
Attachment 10021
	 
 - 
	
	
	
		
Re: Please review this router gantry idea
	
	
		I no expert but all the strength seems to be in the centre of the gantry, yet your rails are top and bottom the weakest points.
I may be wrong though. 
Jim
	 
 - 
	
	
	
		
Re: Please review this router gantry idea
	
	
		Yes I see what you mean, there will be end plates so I'm expecting these to resist any twisting, there will also be blocks mounted on the end plates behind the ballscrew to support the horizontal box sections.
	 
 - 
	
	
	
		
Re: Please review this router gantry idea
	
	
		Don't let the ball-screw being slightly further back put you off the L design.!!. . . In reality it makes very little difference it works fine and makes for a very good stiff gantry. It also very neat and keeps screw out of arms way and makes cable management easy.
Your design would be too tall making for a weaker design.
	 
 - 
	
	
		
1 Attachment(s)
	
	
		Re: Please review this router gantry idea
	
	
		Jazz, thanks for that, I'd read you mentioned this before and obviously Matt's machine works well.
So before I set off down the L design how about this one ? pipe + 2 bits of channel
I'm also thinking that any hollow material could be filled with builders expanding foam to act as damping as it's very lightweight.
Attachment 10023
	 
 - 
	
	
	
		
Re: Please review this router gantry idea
	
	
		Your tube design would be hard to fabricate, particularly when it comes to getting the rail mounting surfaces parallel. However it would be exceptionally strong as a tube is the strongest shape in torsion.
To make it easier to make you could put the rails on the front flat surfaces, as they could be machined or leveled with epoxy. If you did this you'd want to use profile rails to reduce the overhang.
	 
 - 
	
	
	
		
Re: Please review this router gantry idea
	
	
		Looked @ it earlier and liked it but as jonathan says its the manufacturing that's going to be a bit tricky, are you near any Engineering shops with a long bed surface grinder ?
Out of interest where in Cumbria is you @
	 
 - 
	
	
		
1 Attachment(s)
	
	
		Re: Please review this router gantry idea
	
	
		In response to Jonathan's comments
Attachment 10024
mekanik, Cockermouth area
	 
 - 
	
	
	
		
Re: Please review this router gantry idea
	
	
		OK how about this, if you have a lathe that will swing a couple of inches greater than the pipe you intend to use you could manufacture a faceplate mounted fixture that will hold suitable size blocks of steel, preferably machined square on all faces, set up in the fixture and produce the radius to conform to your pipe OD.
Then you want substantial section gauge plate to use as the mounting surface for your profile rails, drill&tap the support blocks rail ect attach the two end blocks to both rail supports & align them on pipe, tack them up and add the remainder of the blocks & tack also,REMOVE mounting rails to prevent twisting ect, finish weld the blocks to pipe, using your support rails and blue marker, file & scrape the blocks so you have a flat datum,fix one rail, measuring from that set to on the opposite side and finish the faces on the other blocks to bring them parallel, rail support beams can now be fine tuned with brass shim.
Does that make any sense ?
That's close enough, Stainton with Adgarley
	 
 - 
	
	
		
1 Attachment(s)
	
	
		Re: Please review this router gantry idea
	
	
		mekanik, it makes sense but I think I am over exaggerating the pipe diameter, perhaps Jonathan could advise on what would be required for a gantry say 1m wide ( I am only intending to go 600m cutting width.)
Maybe this, I'm thinking the brackets would need to be welded onto the pipe to prevent crushing and slipping. 
Attachment 10025
	 
 - 
	
	
	
		
Re: Please review this router gantry idea
	
	
		I'm guessing two pipes might be easier than one.
	 
 - 
	
	
		
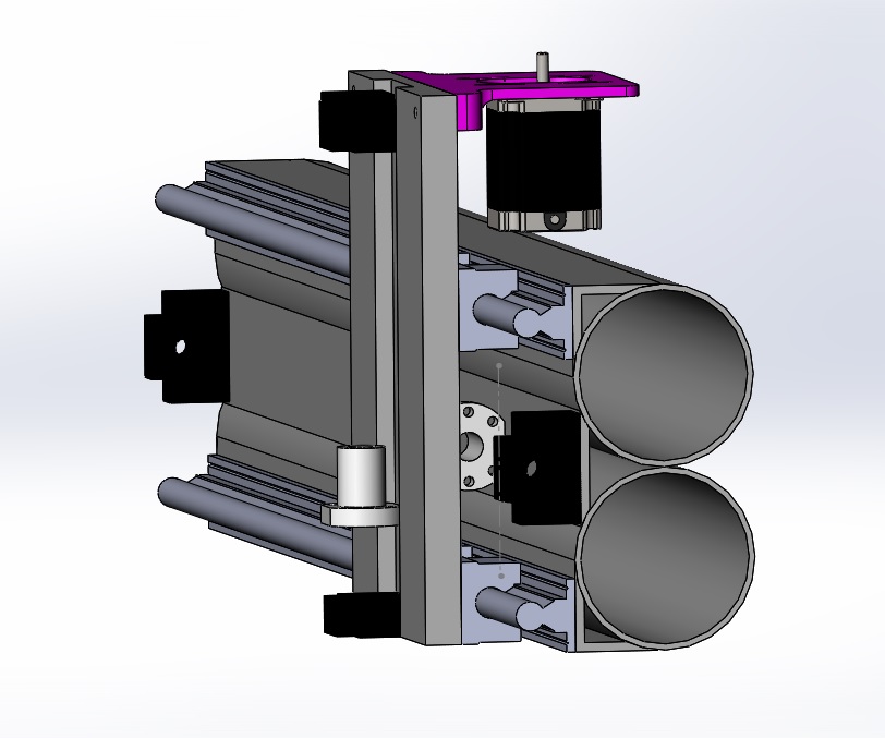
4 Attachment(s)
	
	
		Re: Please review this router gantry idea
	
	
		
	Quote:
	
		
		
			
				Originally Posted by 
EddyCurrent
				
			 
			Jazz, thanks for that, I'd read you mentioned this before and obviously Matt's machine works well.
So before I set off down the L design how about this one ? pipe + 2 bits of channel
			
		
	 
 Yes it would work and tube is very stiff. But large tube is expensive and will resonate quite a bit.!!  How about something like this.? It will probably be cheaper and stiffer with 2 x 100mm tubes
Attachment 10026Attachment 10027Attachment 10028Attachment 10029
	 
 - 
	
	
	
		
Re: Please review this router gantry idea
	
	
		Would the two tubes try to rotate about each other ? they would need to be connected somehow, it seems the basic strength of one tube has been lost maybe, but you are right that large tube might be expensive unless of course a scrap yard had something.
That gantry you've drawn would be pretty lightweight I imagine.
	 
 - 
	
	
	
		
Re: Please review this router gantry idea
	
	
		They are connected with the plate in centre that bearings fasten too and they would obviously be fastened at the ends into gantry sides. This was a quick mock up for you to visualise and obviously you'd strengthen has seemed appropriate.
To me there's no point wasting time drawing anything if your not working to dimensions you know are available. Those 2 tubes are standard dimensions for off the shelf steel 100 x 3.2mm. Rest like angle and flat plate is again off the shelf.
I've not done any bending or testing calcs but I'm sure combined strength of 2 tubes will be better than one large tube unless it's wall thickness is much greater.?
	 
 - 
	
	
	
		
Re: Please review this router gantry idea
	
	
		Jazz, sorry didn't see central plate but I have now. Is this a design you have considered before ? how does it rate compared to other designs ?
	 
 - 
	
	
	
		
Re: Please review this router gantry idea
	
	
		No, one tube will be much stronger. Second moment of area (J) is proportional to radius to the power 4. The deflection is inversely proportional to J, so this means that for instance one 200mm tube would deflect around 16 times less than a single 100mm tube. The big advantage with a single tube is it's the strongest shape in torsion, so if using two I'd make them rectangular/square section as the forces are now mainly bending not torsional.
So you can't really go wrong if you use a big tube. The same principles apply to box section...
http://www.mycncuk.com/forums/linear...alculator.html
	 
 - 
	
	
	
		
Re: Please review this router gantry idea
	
	
		
	Quote:
	
		
		
			
				Originally Posted by 
mekanik
				
			 
			OK how about this, if you have a lathe that will swing a couple of inches greater than the pipe you intend to use you could manufacture a faceplate mounted fixture [...]
Does that make any sense ?
			
		
	 
 Makes sense, but I think pouring epoxy on to the surface and allowing it to level itself, like I did here, is much less work! I'll be impressed if you can achieve the same accuracy with shims, as it's hard to compensate for twist in the rails.
	 
 - 
	
	
	
		
Re: Please review this router gantry idea
	
	
		Jonathan, I downloaded that excellent calculator several days ago and it looks like time needs investing to get the best out of it so because I might only have another 10 years to live can you advise on the size of pipe I might need, thanks. (600mm working bed width 2.2kw or 3kw spindle, cutting hardwood but as seems to be the case with others probably light ally too)
	 
 - 
	
	
	
		
Re: Please review this router gantry idea
	
	
		I knocked this together just to show you but yes I've used tube before on a plasma machine.
So Yes I wouldn't hesitate using it router and it would be easy enough to make and very strong.
Like Jonathan suggested I'd either machine the rail surfaces or epoxy them. I'm big fan of epoxy levelling and use it all the time has it's easy for large surfaces and plenty accurate enough for DIY machine. 
Weld the plates on, stitch the tubes together then epoxy and you'll have a very stiff gantry with nice flat rail surfaces.
Again like Jonathan I wouldn't use round rail, mainly because I think they are rubbish and secondly they are rubbish.!! Profiled rails make into much better and stronger machine, accurate.
	 
 - 
	
	
	
		
Re: Please review this router gantry idea
	
	
		
	Quote:
	
		
		
			
				Originally Posted by 
Jonathan
				
			 
			No, one tube will be much stronger.
			
		
	 
 I was thinking more in terms of a complete gantry assembly not just the tube and more regards bending not twisting.!
Not got time or inclination to fully draw both and test but I reckon it would be very close and really either would be plenty good enough for routing hard wood.
I also naturally think in terms of what's easily available at sensible prices and 100mm tube will be easy got and cheap 200mm + will be hard and expensive to find.!!
	 
 - 
	
	
	
		
Re: Please review this router gantry idea
	
	
		My first machine uses a 910mm long piece of 80x80x3mm aluminium box section for the gantry, and it's strong enough for hardwood aluminium (but not especially fast), so I'd advise getting something bigger. Your design lends itself nicely to making the rail spacing the same as the diameter of the tube, so if using profile rails you wouldn't want to go below around 160mm spacing. A round tube that diameter would fit well and be plenty strong enough. Edit: However something a bit smaller would be strong enough, just less convenient.
Also, you don't necessarily need a high wall thickness. Use the formula for the moment of area to compare them:
J=k*(od^4-id^4)
Where od is the outer diameter is the inner diameter, and k is some constant we don't care about as we're just comparing. For example suppose you find a 180mm diameter tube with 3mm wall thickness and a 150mm diameter tube with 5mm wall thickness, J for the large tube is 1.3*10^8 compared to 1.4*10^8 for the smaller one, so a tube that's a little larger can still be stronger even though the wall thickness is small. In this example I'd go for the 180mm tube as it's about 40% lighter than the smaller tube.
	 
 - 
	
	
	
		
Re: Please review this router gantry idea
	
	
		I agree both designs could be made strong enough, but the basic formulas imply that you can make it stronger with less material if just one tube is used. It's just a matter now of looking at what material is available, and seeing which design ends up with the best strength per pound (or lb!) ratio.
	 
 - 
	
	
	
		
Re: Please review this router gantry idea
	
	
		Just had a quick look at pipe prices ! so what about making a fibreglass pipe with the mounting points incorporated ? and I've just remembered there's bendy plywood now so a pipe of any wall thickness could be laminated up. Now I'm not descending into the MDF gang but I think there may be enough strength in the plywood idea.
	 
 - 
	
	
	
		
Re: Please review this router gantry idea
	
	
		Fibreglass rules OK, I was contemplating this when i first started thinking about making a machine, i had a try @ Vacuum Infusion on a little project a couple of years ago and the casting was very rigid and i had the feeling it could be a good material for reducing vibration ?
	 
 - 
	
	
	
		
Re: Please review this router gantry idea
	
	
 - 
	
	
	
		
Re: Please review this router gantry idea
	
	
 - 
	
	
	
		
Re: Please review this router gantry idea
	
	
		
	Quote:
	
		
		
			
				Originally Posted by 
mekanik
				
			 
			
			
		
	 
 But no big diameters
	 
 - 
	
	
	
		
Re: Please review this router gantry idea
	
	
		Time to ruminate this lot over a pint I think.
	 
 - 
	
	
	
		
Re: Please review this router gantry idea
	
	
		We actually used to make make carbon fibre gantry mills before i left that industry
	 
 - 
	
	
	
		
Re: Please review this router gantry idea
	
	
		
	Quote:
	
		
		
			
				Originally Posted by 
compositepro
				
			 
			We actually used to make make carbon fibre gantry mills before i left that industry
			
		
	 
 I can imagine that, it's marvelous stuff. I was looking at carbon fibre matting earlier as an alternative to fibreglass.
	 
 - 
	
	
	
		
Re: Please review this router gantry idea
	
	
		the problem with matting is its discontinuous, i have some pictures somewhere i will try to dig them outall the rails were mogliced into position from masters
	 
 - 
	
	
	
		
Re: Please review this router gantry idea
	
	
		That would be much appreciated, if/when i do find the time to build a machine i would like to make the gantry from composite.
Regards
Mike
	 
 - 
	
	
	
		
Re: Please review this router gantry idea
	
	
		I've got to grips with the spreadsheet now and I'm tending to return to the L gantry but I'm trying various combinations of sizes to find the optimum strength/weigh/cost ratio although cost is secondary but still important.
	 
 - 
	
	
	
		
Re: Please review this router gantry idea
	
	
		After that trip into outer space I'm back on earth and it looks like the L gantry is going to be the way forward. You would think I was building an electron microscope, it's only going to have a bed 900x600 but I realise it has to be stiff. Currently drawing up the whole machine for comments but getting the Z axis right might take a day or 2 as I want to keep overhang to a minimum.
	 
 - 
	
	
	
		
Re: Please review this router gantry idea
	
	
		
	Quote:
	
		
		
			
				Originally Posted by 
EddyCurrent
				
			 
			After that trip into outer space I'm back on earth and it looks like the L gantry is going to be the way forward
			
		
	 
 Wise Choice, really couldn't under stand the need to re-invent the wheel.? . . . KIS approach is all that's needed for wood router. Better investing your efforts into quality components than wasting time and money trying new approach when proven designs work fine.