-
4 Attachment(s)
Aluminium profile cnc build
Hello everyone. I am here completely new, but thinking of building a cnc for a while. I had built small router from mdf sheet and drawer slides, so now i want to go for more accuracy.. :)
My aim is to build a machine with this working area: x1500 y1000 and z20 or 30. Not really sure about the Z. As I am now in a early designing stage all the advices are really apreciated. Main frame is going to be from 80/40 and 40/40 aluminium profiles. It will be used for wood cutting, plastic, mdf sheets and similar materials. Thinking about chinese 1605 ballscrews which I see are quite widely used, rails and blocks will be 15mm hiwin. Spindle is going to be water cooled 1.5kW or 2.2kW . Steppers nema 23.
My big question for now is from which width should be used two ballscrews on the longest axis instead of one ballscrew in the middle? I am worried about it can start to wiggle a bit, which off course will affect accuracy. All the sizes of ballscrews, rails steppers and spindle are still considered, it is not my final decision. I found on internet a cnc with the same structure as I am thinking to build, so now you have rough vision what I am speaking about :) Thank you very much!!
Attachment 17196Attachment 17195Attachment 17194Attachment 17197
-
Re: Aluminium profile cnc build
Hi and welcome to the forum!!
for the size of machine you're looking to build then twin ballscrews are a must, at 1000mm wide cutting (at least 1300mm wide gantry) you'll get racking when cutting off centre with just one central ballscrew. For a 1500mm cutting area you'll need to look at the size of ballscrew you need to use as at this length you're right on the edge of ballscrew whip when cutting fast with 1610 ballscrews (what most people use as they give you the speed you need for plastics and wood) so will probably need to go up to 2010 (20mm diameter) ballscrews which will most probably need Nema34 steppers to overcome the inertia of the ballscrew.
Have a look through the build logs in this section of the forum and inwardly digest all the information that's there, knock up a design and we'll all comment on it and help you :eagerness:
-
Re: Aluminium profile cnc build
Thanks for the answer. What could be better to drive those two ballscrews with seperate motors, or put one motor in the middle and drive both screws with a belt? and if we run each screw with separate motor so this means we need adittional driver, or it will be enough one driver which has enough power to handle the current of both motors?
Išsiųsta naudojantis SM-G900F Tapatalk 4 Lt
-
Re: Aluminium profile cnc build
Quote:
Originally Posted by
valdis034
Thanks for the answer. What could be better to drive those two ballscrews with seperate motors, or put one motor in the middle and drive both screws with a belt? and if we run each screw with separate motor so this means we need adittional driver, or it will be enough one driver which has enough power to handle the current of both motors?
Išsiųsta naudojantis SM-G900F Tapatalk 4 Lt
Well that debate has been going on for a long time and both ways have there pro's & con's. If using one motor it normally needs to be bigger and generally a higher voltage on the drive. But you only need one homing switch on one side.
Using two motors you will need two drives and two homing switches to make sure the gantry is square and good drives with stall detect in case one motor stalls and tries to rack the gantry.
It is not a good idea to use one drive with two motors.
Both systems if correctly done work fine.
-
Re: Aluminium profile cnc build
Welcome to the forum.
My experience is 600mm is the maximum width for single central ballscrew. Even then you have to be mindful of hard cuts at the ends of the travel, but in general it's fine. Above that it is double ballscrew all the way (or drive from each side anyway).
As Clive mentions single or double motors will work. Draw it out and take your pick. I like double motors as then you can buy lots of the same motor spec and driver and use them on every axis. Not a strong reason, but can make things simpler.
Something to point out is that in post #1 the last picture (5-8.jpg) shows a better machine in the top corner with double ballscrew drive. This will cut wood and plastic well, but you can go a step further than this and remove the gantry sides (weak point) and raise the X axis rails up to meet the gantry cross beam. Use a series of legs to support the raised X axis connected back down to the bed and for not much extra effort you will have a much better machine.
Good luck with the project . . .
-
1 Attachment(s)
Re: Aluminium profile cnc build
Hi again. After a I while now i am going to put my free time into designing as much as possible. For now i have just several main extrusions with rails and blocks on them. Now want to start to count what exact lenght I need of extrusions, where to place rails and ballscrews, which is quite confusing to start with. I am considering if it is worth to buy custom made rails and ballscrews lenght to my exact dimensions, or it is cheaper to have a bit smaller work area than I wrote in my first post and to go with standard lenght which is 1500mm and 1000mm? I mean how expensive it can be to have those lenghts of rails and ballscrews at those dimensions, which could let me have exact 1500x1000 work area.
Here is the picture how it looks at the moment.
Attachment 17508
All the corners i am going to join with 90 degree L shape brackets. Do i Need the legs? If yes, then probably it would be nice idea to have a pair of legs in the middle yes?
Thanks a lot! :)
-
Re: Aluminium profile cnc build
Lots of views no comments, ok probably i need to bring my design without initial questions. Thats what i will do :)
Išsiųsta naudojantis SM-G900F Tapatalk 4 Lt
-
Re: Aluminium profile cnc build
Hi, sorry didn't see this thread pop up again! You'll definitely need legs in the middle and you'll need cross bracing. Depending on what your bed is going to be made of you'll probably need more cross bed supports...
-
Re: Aluminium profile cnc build
Yes Sorry I didn't see this thread at all.!!
The machine design you are thinking to build is very similair to routers I build. I can tell you without doubt that you will need stronger than 80x45 to give the cutting area want at this length. 120 x 80 is what i'd use or at minimum 80 x 80.
With correct profile you won't need middle leg and infact you can't have middle legs with this design because of the cross brace between gantry.
The base will need at least one more support. Cross bracing isn't strictly required because the bed base forms part of the structure but it wouldn't hurt having some just to hold resonably square.
-
Re: Aluminium profile cnc build
I am not so used to this machine terminology, but cross bracing in my case are these aluminium extrusions which are joining longest (x) axis, yes?
And if i understand right i cant have middle legs because that cross brace between gantry, but that aplies only for single ballscrew on x axis. I am going to have two ballscrews on x axis driven with belts by separate motors.
The bed probably i will have several 40×40 extrusions attached to the main frame, and on those extrusions i think should be good to have sacrificial plywood or mdf.
Does that sound good?
And sorry for my terminology, i promise i will get used to that! :)
Išsiųsta naudojantis SM-G900F Tapatalk 4 Lt
-
Re: Aluminium profile cnc build
Quote:
Originally Posted by
valdis034
I am not so used to this machine terminology, but cross bracing in my case are these aluminium extrusions which are joining longest (x) axis, yes?
And if i understand right i cant have middle legs because that cross brace between gantry, but that aplies only for single ballscrew on x axis. I am going to have two ballscrews on x axis driven with belts by separate motors.
YES. But 2 screws will mean having them on the outside where they are unprotected from Debris. The Cross brace allows you to keep them under the table out the way.
Quote:
Originally Posted by
valdis034
The bed probably i will have several 40×40 extrusions attached to the main frame, and on those extrusions i think should be good to have sacrificial plywood or mdf.
Does that sound good?
No 40 x 40 isn't strong enough really you want 80 x 40 for the bed supports. Or at least two with 40 x40 filling the in betweens.
-
2 Attachment(s)
Re: Aluminium profile cnc build
Yes, so today i changed a profile size, and added extrusions as cross braces and as a bed, on which should go plywood, and added adjustable legs. Not sure how it is better to do with middle legs, if i want keep ballscrews under the bed, it means i cant have them in the middle. On the other hand seen a lot designs with screws on the sides, what is better?
About taking screens in solidworks, i take them view>screen capture>image capture and then paste into paint and the quality of pictures when i upload them here doesnt seem as good as seen in other threads, thats the way it should be done or there are some other ways ? Cheers! :)Attachment 17573Attachment 17574
-
Re: Aluminium profile cnc build
Much much better. Could drop one 40x40 from each section if wanted. Less drilling and material for not much loss of support.
The main difference with screws under bed is they are obviously more protected from debris. This may seem a little detail but in practise it does make big difference to life span of screws and to some smaller degree performance because they don't get clogged with debris.
-
3 Attachment(s)
Re: Aluminium profile cnc build
Thank you for you replies! :) Now i need to position rails and ballscrews on x (longest) axis. To do that i think is good to start from side plates then i see where to put rails and screws. Aswell thinking about thicknes of the plate, 20mm would be enough?
I am going to use wide bocks. Wondering what distance should be between them. The lenght of block is 61.4mm if i add 27.2mm between them it will be 150mm. So if am using 1500mm rails the usable travel distance will be 1350mm. Maybe i need bigger gap between the blocks or maybe even smaller? Attachment 17579
Here are my corners, should be allright? Attachment 17580
I could use anchors, like these Attachment 17581 or even combination of 90 degree angle and anchors under them? Lots of thoughts how to start everything and put together, so sorry if all those questions sound silly :)
-
Re: Aluminium profile cnc build
Most on here use a distance of about 200mm for the carriages, not sure if there is any scientific reasoning but 200mm seems a good compromise between compactness and giving a sound footing for the gantry.
The other thing you need to bear in mind is not having your spindle dangling too far in front of the front bearing, keep it as close to the gantry as possible. In an ideal world you'd have it between the bearings but then you'd lose cutting area as the gantry would be wide....
-
5 Attachment(s)
Re: Aluminium profile cnc build
Hello again. Now I am on Z axis design and I am thinking for which pulleys to go. As I found in a lot of threads that htd pulleys of 15mm wide and 5mm pitch are the most common, how many teeth should be? On RM1610 ballscrews it will be mounted with grub screws yes? Thinking how to mount the motor for z axis, we want z axis plates as short as possible. Yes? Here is what i have for the moment..
Attachment 18009
Attachment 18010
Attachment 18011
Attachment 18012
Attachment 18013
I am going for a bit smaller size than said in the beggining. Now I am using 1400mm length rail (x axis) and get 1190mm of travel from it leaving 5mm each end unused, in Y axis using 1150mm lenght rail and get 940mm of travel, the same using 5mm each end. Should I leave more in the ends?
All the plates seen in screenshots are 20mm thickness except motor mounting brackets and y axis ballnut housing attachment to z axis.
Thank you for any input! :beer:
-
17 Attachment(s)
Re: Aluminium profile cnc build
Hello again after a while. Had some interruptions, broken computer, but i am back again with in my opinion more or less final design. Mainly i am going to use it for woodworking, and hopefuly i will be able to machine aluminium at low speed. 2.2kW water cooled spindle should be capable doing that?
Lets start from main dimensions.
X(longer) axis. 1400mm lenght Hiwin 20mm rails with HGW20CC carriages. 200mm between carriages ends. It gives 1190mm of travel leaving unused 5mm of rail each end.
Y(shorter) axis. 1170mm lenght Hiwin 20mm rails with HGW20CC carriages. 200mm between cariages ends. It gives 970mm of travel leaving unused 5mm of rail each end.
Z axis. 330mm lenght Hiwin 20mm rails with HGH20CA carriages. 178mm between carriages ends. It gives 133mm of travel leaving unused 9mm rail each end.
The frame, legs, and gantry is from 80x80 extrusion. Frame cross bracing is 40x80 extrusion.
All the plates are 20mm thickness except Y axis ballnut housing connection plate (which is 10mm thickness) with Y and Z axis assembly.
For bed i iam going to use 20mm plywood sheet.
Have 4 adjustable feets in all corners. Do i need in the middle aswell?
Attachment 18889Attachment 18890Attachment 18891Attachment 18892Attachment 18893
All extrussions will be clamped with 50x50x3 steel brackets:
Attachment 18894
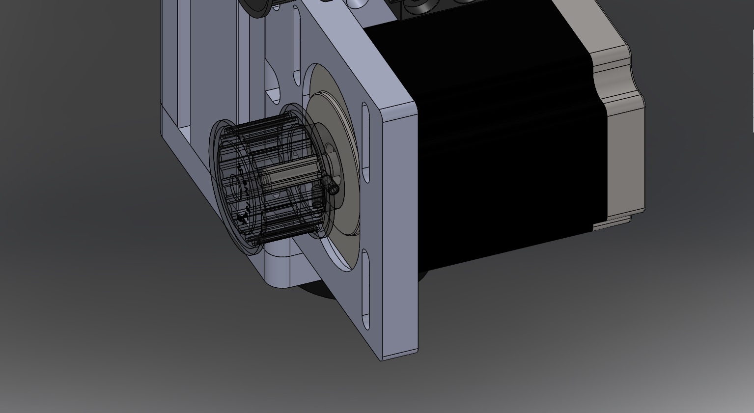
I am using 1610 ballscrews for X and Y axis, and 1605 for Z axis. Pulleys on all screws are htd 15mm wide 5mm pitch. Have 20mm slots for belt tensioning, and for ability to go for different gear ratios. I see that these pulleys are most comonly used. Are they the best option for me?
Attachment 18895Attachment 18896Attachment 18897
The question if it is enough of shaft inside the pulleys? With standard ballscrew end machining it doesnt go trough all the pulleys bore. I left 1mm gap between pulley and BK block. The same with motor, 1mm gap pulley and motors bracket.
Attachment 18898Attachment 18899
Here it is at its max position in X axis:
Attachment 18906
And about Z axis. I have sandwitched ballscrew and mounting blocks between the plates so I have 9mm cutout in the front plate.
Attachment 18901
Z axis motor is angled because with sraight slots motor spacer was in belts way. So now the belt is going right between the spacers.
Attachment 18902Attachment 18903
Another question is what spindles positioning is the best? Here Z axis is all the way up:
Attachment 18904
And all the way down:
Attachment 18905
Whats still left to do:
1. To decide which exact litmit sensors to use so i can desing them into the assembly.
2. To route energy chains routes, to have a trunking for them.
3. To design rail dust guards.
Before ordering all the mechanical parts would like to get some comments from all you. Maybe there are some weak points, or something. There is always something can be done better, so others can see it better.
I Dont have any parts bought yet, except i have high indtuctance stepper motor from my previous build and tb6550 drivers with BOB which i am not sure if to use them.
Thanks!
-
Re: Aluminium profile cnc build
Quote:
I Dont have any parts bought yet, except i have high indtuctance stepper motor from my previous build and tb6550 drivers with BOB which i am not sure if to use them.
You would cripple the machine if you used them. Have a look for AM882 drives and nema 23 motors from Zapp or CNC4you.
Re the screws you will probably requite the F dimension to be about 30mm it doesn't cost much more to do it right.
-
1 Attachment(s)
Re: Aluminium profile cnc build
I changed ballscrews shaft to 30mm in it is sticking out a bit. And I saw quite a lot people are making it from 15mm to 30mm. It is not a standard? They can do any dimension i like or not?
And how about motor shaft? I could cut out a bit depper in the bracket but it will start to loose its strenght, isnt it? At the moment i am using 10mm plate and motor is 5mm in it. Do i need to go deeper?
How deep it is:
Attachment 18910
-
1 Attachment(s)
Re: Aluminium profile cnc build
Quote:
Originally Posted by
valdis034
I changed ballscrews shaft to 30mm in it is sticking out a bit. And I saw quite a lot people are making it from 15mm to 30mm. It is not a standard? They can do any dimension i like or not?
And how about motor shaft? I could cut out a bit depper in the bracket but it will start to loose its strenght, isnt it? At the moment i am using 10mm plate and motor is 5mm in it. Do i need to go deeper?
How deep it is:
Attachment 18910
The conventional way is like this Attachment 18911so the the motor will stick through. The motor shafts are normally OK. 2-3mm is OK
-
1 Attachment(s)
Re: Aluminium profile cnc build
I opened the bracket the same like you showed me, but i still have 8mm left. I checked motors dimensions and pulleys dimensions all seems ok. Where that difference could come from? Maybe you are using different pulley?
Attachment 18921
-
Re: Aluminium profile cnc build
Quote:
Originally Posted by
valdis034
I opened the bracket the same like you showed me, but i still have 8mm left. I checked motors dimensions and pulleys dimensions all seems ok. Where that difference could come from? Maybe you are using different pulley?
Attachment 18921
The shaft on a nema 23 from Cnc4you is about 22.5mm long.
-
Re: Aluminium profile cnc build
The one in my drawing is 20.6 mm and it is exactly the same like in any drawing you could find on internet with nema 23 dimdnsions. Double standard?
Išsiųsta naudojantis SM-G900F Tapatalk 4 Lt
-
Re: Aluminium profile cnc build
Quote:
Originally Posted by
valdis034
The one in my drawing is 20.6 mm and it is exactly the same like in any drawing you could find on internet with nema 23 dimdnsions. Double standard?
Išsiųsta naudojantis SM-G900F Tapatalk 4 Lt
Is your measurement just to the end of the key in the shaft?
http://cnc4you.co.uk/resources/Stepp...1B%203.1Nm.pdf
-
Re: Aluminium profile cnc build
My motor shafts don't go all the way through the pulley and have been running fine for years.
If it is more than half way into the pulley and the grub screws have a good lock onto the shaft I don't see any major problems.
-
Re: Aluminium profile cnc build
Just looked at my Z axis and it looks a little like this.....
http://uploads.tapatalk-cdn.com/2016...717ca50bda.jpg
Shaft is 3/4 the way in the pulley and held on with 2 off M3 grub screws @ 90° to each other...
http://uploads.tapatalk-cdn.com/2016...bf67805a6d.jpg
Plate thickness is 3mm so 17mm pocket machined out the plate.
-
Re: Aluminium profile cnc build
So do we actually need that thickness of a plate if anyway we are machining almost all the through the thickness?
Išsiųsta naudojantis SM-G900F Tapatalk 4 Lt
-
Re: Aluminium profile cnc build
It has to have some inherent stiffness to stop any bending forces from the belt, I had it 20mm thick as it came out the same sheet as the rest and I needed the thickness to put the M8 bolts into....
-
Re: Aluminium profile cnc build
So in my case i have it 10mm and attaching it to the other plate with M6 screws. Is that allright?
Išsiųsta naudojantis SM-G900F Tapatalk 4 Lt
-
Re: Aluminium profile cnc build
Is there any chance that somehow i have blocked my posts, so others cant see it? The same with massages? Or people just doesnt respond as much as i would like? :D
Išsiųsta naudojantis SM-G900F Tapatalk 4 Lt
-
Re: Aluminium profile cnc build
Quote:
Originally Posted by
valdis034
Is there any chance that somehow i have blocked my posts, so others cant see it? The same with massages? Or people just doesnt respond as much as i would like? :D
Išsiųsta naudojantis SM-G900F Tapatalk 4 Lt
No your posts are fine and not blocked. But it is not easy to answer a question without more details of what you are trying to achieve.
-
Re: Aluminium profile cnc build
In which point you would need more details? Just let me know. I tried to give screenshots of every important point, but if there is something you would like to see i can put them in here.
How about the whole frame structure, z axis and things like that?
Išsiųsta naudojantis SM-G900F Tapatalk 4 Lt
-
Re: Aluminium profile cnc build
Quote:
Originally Posted by
valdis034
In which point you would need more details? Just let me know. I tried to give screenshots of every important point, but if there is something you would like to see i can put them in here.
How about the whole frame structure, z axis and things like that?
Išsiųsta naudojantis SM-G900F Tapatalk 4 Lt
Do I detect sarcasm ?
Quote:
So in my case i have it 10mm and attaching it to the other plate with M6 screws. Is that allright?
What is the other plate.?
You don't give feedback
-
Re: Aluminium profile cnc build
No. No sarcasm at all i cant understand why you spoted it in there. It is all good! :)
My "other" plate is the one on which is going motors mounting plate and both of them are making 90 degree angle. And whole this assemble is mounted onto the leg.
About the shafts in my model they are the round ones whitout key. So i will go for the key shaft for longer shaft and better grip for grub screws.
Išsiųsta naudojantis SM-G900F Tapatalk 4 Lt
-
Re: Aluminium profile cnc build
Valdis in Reply to your PM then can't see any major issues with the design. Couple of small suggestions but other than these nothing seriously wrong.
#1 I would brace the connection between bearing plate and gantry side.
#2 Would bring the rails on the Gantry to front slot to lessen the lever affect.
-
Re: Aluminium profile cnc build
Quote:
Originally Posted by
valdis034
Is there any chance that somehow i have blocked my posts, so others cant see it? The same with massages? Or people just doesnt respond as much as i would like? :D
Išsiųsta naudojantis SM-G900F Tapatalk 4 Lt
I, for one, haven't replied because I've been away since my last post and then spent all weekend stripping out an old caravan back to bare walls I've recently bought plus welding up the frame to get my CNC router upright at last :D
-
2 Attachment(s)
Re: Aluminium profile cnc build
Quote:
Originally Posted by
JAZZCNC
Valdis in Reply to your PM then can't see any major issues with the design. Couple of small suggestions but other than these nothing seriously wrong.
#1 I would brace the connection between bearing plate and gantry side.
#2 Would bring the rails on the Gantry to front slot to lessen the lever affect.
#1 If I move rails to the front slot i will have bigger gap between gantry and Z axis back plate (at the moment it is 3mm) if I am using wide carriages. Maybe i could use the narrow ones the same like on Z axis?
#2 How i could brace that connection? I have some of these so i could use them.
Attachment 18930
They are 40x40 and 6mm thickness.
OR this version?
Attachment 18931
-
Re: Aluminium profile cnc build
Quote:
Originally Posted by
valdis034
#1 If I move rails to the front slot i will have bigger gap between gantry and Z axis back plate (at the moment it is 3mm) if I am using wide carriages. Maybe i could use the narrow ones the same like on Z axis?
I was going from your pics which looked like wide gap between z rear plate and gantry profile. Without seeing better view then can't comment further.
Quote:
Originally Posted by
valdis034
#2 How i could brace that connection? I have some of these so i could use them.
They are 40x40 and 6mm thickness.
No wouldn't use those and would go with something like your second option.
-
2 Attachment(s)
Re: Aluminium profile cnc build
Here it is. Between narrow carriage and gantry profile side is only 2mm gap, and the same dimension for wide one is 11.5mm. So the question is if I benefit a lot from wide carriages?
Attachment 18932Attachment 18933
-
2 Attachment(s)
Re: Aluminium profile cnc build
Some small update from me :)
During last days as i been advised moved Y axis rails to the front slot, then made a bit smaller plate on which going Z axis motor so saved some unnecesary weight. Now trying to find out the cable routes..
For the cables and water pipes on the gantry I done a channel from 1mm sheet metal just to see how it looks. Not sure if it will be strong enough to hold the chain.. Any suggestions on that?
Attachment 18979Attachment 18980
Started to look for the companies which does aluminuum extrusions, got some quotes. The best price for all the extrusions seen in my model was £340, which is bit more than i expected, but i guess thats the price for them. Does anyone knows a good supplier for them where i could get for the best price? Thanks guys.