Hybrid View
-
23-09-2016 #1
Hi all,
Does somebody have experience connecting and configuring Schneider VFD's ? At first it looked as an easy task - now becoming something that I need help with... :)
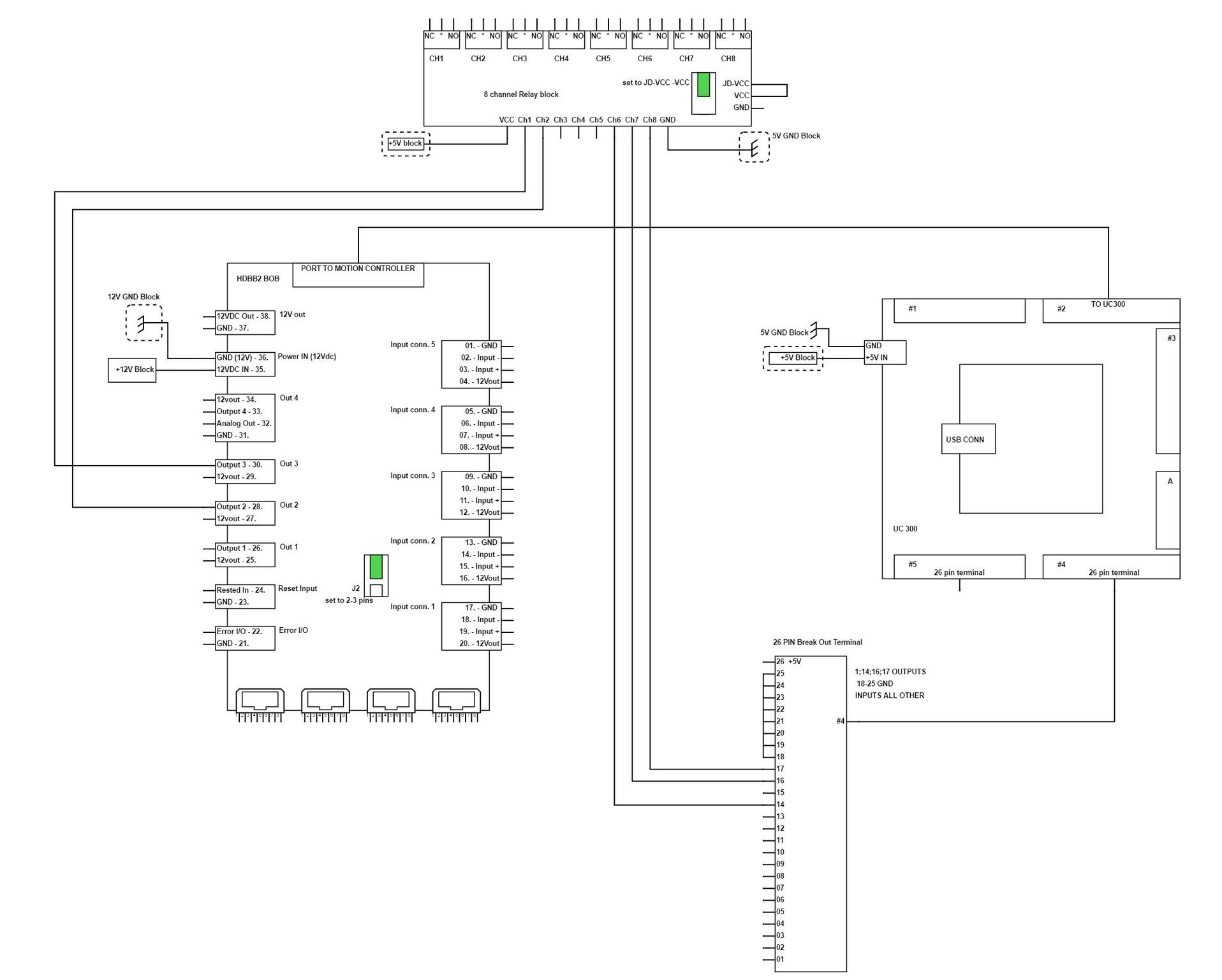
Here is wiring / information of the current setup:
Spindle Data:
Power: 800W
Current 5A
Frequency: 400Hz
Torque: 0.61Nm
Speed: 0-24000 rpm
Current Altivar 320 settings:
bFr [Standard mot. freq] - 50 Hz
tFr[Max frequency] - 400 Hz
Ctt [Motor control type] - uuC ([SVC V] : Sensorless vector control)
nPr - 0.8 kW
UnS - 220 V
nCr - 0.5 (5.0 A)
FrS - 400 Hz
nSP - 24000 RPM
Ctt - PErF
Ai1A - (Fr1): Reference source 1 (Dont know why - cant change this parameter...)
UiL1 [AI1 min value] - 0v
UiH1 [AI1 max value] - 5v
The problem is that I cant activate spindle through UC CNC (or activate at all :) ) . Am I doing something wrong here, either in wiring or VFD settings ? or miss some vital detail to do ?
Thanx ! :)
-
23-09-2016 #2
If that's how you've wired it, then you still need some way of turning the spindle on.
Usually you'd do that by using one of the digital inputs, and have that programmed to turn the motor on (either clockwise or counter-clockwise).Avoiding the rubbish customer service from AluminiumWarehouse since July '13.
-
The Following User Says Thank You to m_c For This Useful Post:
-
23-09-2016 #3
-
23-09-2016 #4
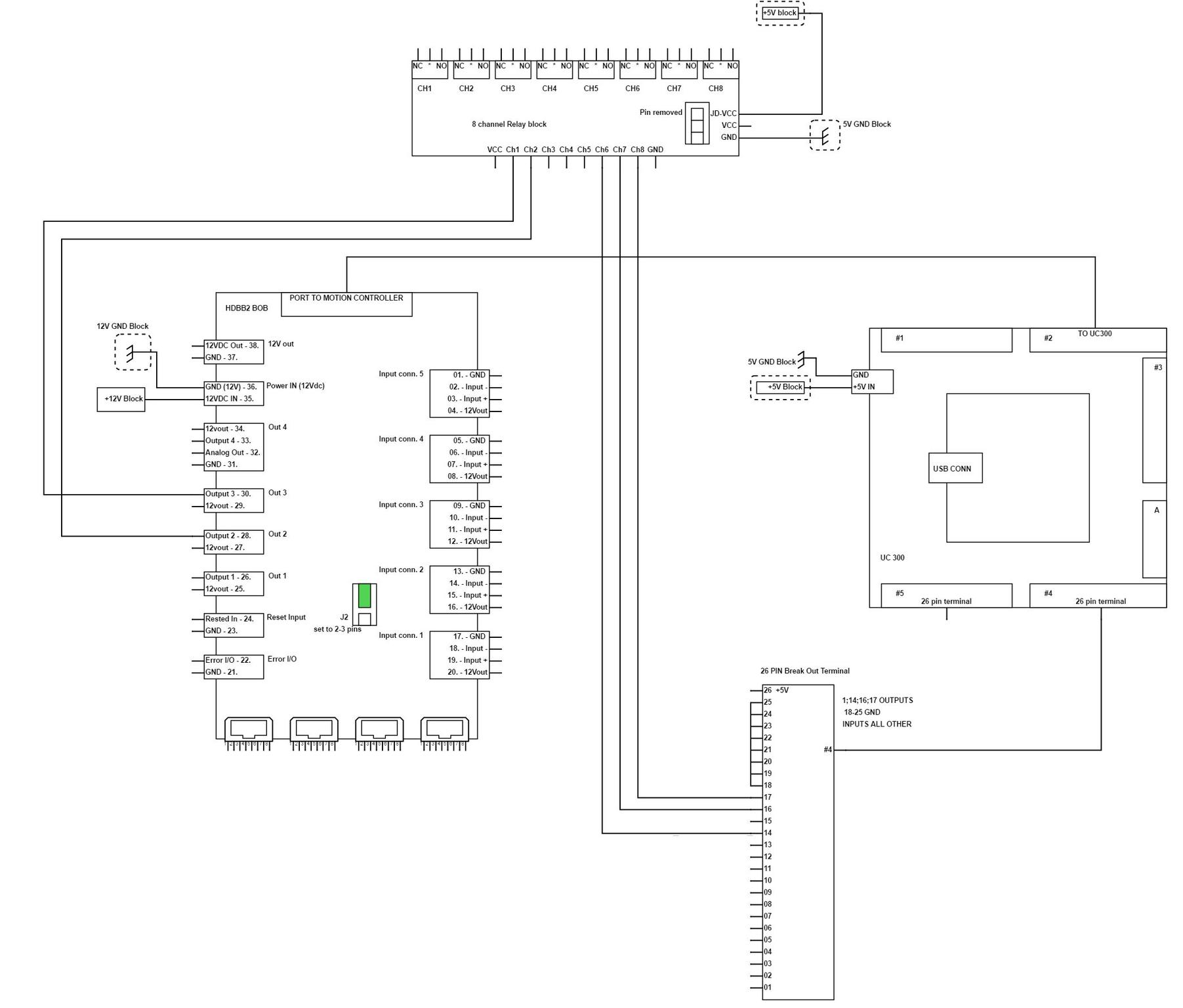
You have the BOB 12V pin connected to the 10V output pin on the VFD. This definitely looks wrong. No connection needed here.
Otherwise, analogue out and ground pins look fine. From the data you give, it looks as if you have configured the VFD for 0-5V speed input, which is correct for that BOB.
As m-c says, that analogue signal is just for speed control. You also need at least one connection from a digital output pin on the BOB to one of DI1-6 on the VFD. The VFD manual should tell you which pin but these can often be reconfigured. Look for an input called something like Run. There will probably also be an input marked For/Rev. However, sometimes these are configured as two pins, one for forwards and one for reverse. For normal router use, you can forget reverse as you only want to run the spindle in the forwards direction. So, you need the analogue signal to set the speed and the digital signal to turn the VFD on.
What software are you using to drive this - Mach3? This will also need to be configured to generate the right signals from the BOB.
-
The Following User Says Thank You to Neale For This Useful Post:
-
24-09-2016 #5
Neale,
Thank you for your reply.
I assumed that the +10v shall be provided from external source. Thank you for clarification on that :) I have disconnected wire that goes from +12Vout to VFD.
The software I use is UCCNC (purchased together with UC300 motion controller), and spindle settings are:
once M3S24000 is given through UCCNC app - the VFD shows close to 400hz (the voltage from analog out is not 5v however (4.5 approx)).
The bad thing is that for DI control I need 24V power supply.. I thought I will get away with 12 + 5 (HDDB2 needs 12V, UC300 needs 5V). But looks like not :) :)
Than the question is from where in the BOB i shall take digital signal for "start" "stop" signal, or maybe than it is possible to have forward and reverse control too (I know that VFD as capable doing so, but where to get signals to control that) ?
I have 3 AM882 connected to BOB and 1 output is free to use - can I use this as my "digital outputs" to VFD ? :
Thank you
TM
-
24-09-2016 #6
I have been having a look at the relevant manuals. Good news is that the BOB and the VFD inputs are compatible and you do not need any additional power supply. The installation manual, p48 in the copy I found, shows that there is a switch which will let you do this. See "Sink position using the output power supply for the digital inputs". The BOB outputs have a voltage and current rating that should be fine. Set the switch as shown in the diagram, and connect e.g. BOB pin 26 (output 1, LPT port 17) to the appropriate VFD DI pin.
Next job is to configure (or check) that the VFD DI pins are correctly set up. The pins are programmable - see Programming Manual p125 onwards. You should start by checking how these are currently set but I would guess that from the factory a couple of these pins are set to For and Rev by default. You will need to check the manual to find out how to read a parameter and then modify it if needed.
That's a start - I'm afraid that I don't have time to read the manual in great detail but I hope that that points you in the right direction. Overall, it looks as if everything should work fine once you have the correct pins connected and the VFD configured.
Good luck!Last edited by Neale; 24-09-2016 at 05:17 PM.
Thread Information
Users Browsing this Thread
There are currently 1 users browsing this thread. (0 members and 1 guests)
Similar Threads
-
2.2KW water cooled spindle and Altivar 12 2.2kW 230V 1ph to 3ph
By gabi68 in forum Generic Chinese SpindlesReplies: 11Last Post: 14-10-2015, 07:37 PM -
Altivar inverter - setting maximum speed
By JohnHaine in forum Motor Drivers & ControllersReplies: 12Last Post: 06-01-2015, 09:12 PM -
PSU wiring help needed
By Boyan Silyavski in forum General ElectronicsReplies: 7Last Post: 25-06-2014, 11:46 AM -
Driver wiring advice needed...
By Wal in forum General ElectronicsReplies: 17Last Post: 09-06-2014, 06:11 PM -
Newbie Initial Wiring/Setup
By Rikk in forum Motor Drivers & ControllersReplies: 3Last Post: 28-06-2011, 10:19 AM



Reply With Quote


Bookmarks