Threaded View
-
21-12-2016 #1
Hi
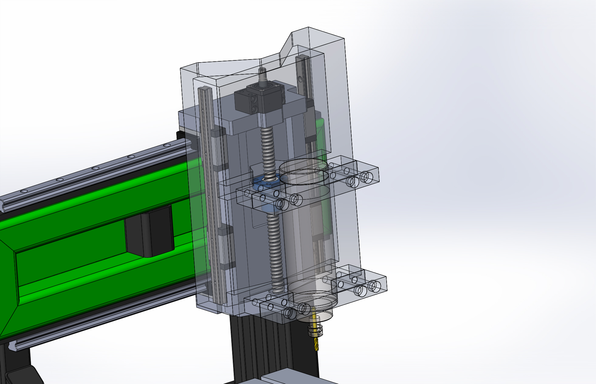
I would like to present you the 2nd version of desktop size router designed by myself in SW.
Hoping to mill aluminium as hardest material.
Parameters:
Working area 320x250x100mm (X.Y.Z)
Hiwin, HSR or THK 15mm blocks on Z
Hiwin, HSR or THK 15 or 20mm blocks on X
Hiwin, HSR or THK 15mm blocks on Y
3A steppers (8 cables bipolar parallel) Nema 23
Ballscre RM1605
Belts HDT 15 T20 1:1
Spindle Chinese 1.5KW water cooled
frame box 50x50x4mm
Digital drivers
CSMio/IM-M
Torus trafo 420
Soft start
Pliz safety relay
AB 24V DC
Power relay
I am limited with working size due to size of Milling machine.
All will be tig welded work started, but need your opinion before is too late.
Thank you for comments.
Thread Information
Users Browsing this Thread
There are currently 1 users browsing this thread. (0 members and 1 guests)
Similar Threads
-
Small Fixed Gantry Router Spec and Build
By shaunrod in forum Gantry/Router Machines & BuildingReplies: 7Last Post: 29-07-2016, 06:55 PM -
FOR SALE: fixed gantry router/mill up for grabs
By dazza in forum Items For SaleReplies: 9Last Post: 12-03-2015, 11:15 PM -
BUILD LOG: Monster fixed gantry router for aluminium & wood
By jonboycnc in forum DIY Router Build LogsReplies: 9Last Post: 12-01-2014, 11:26 PM -
BUILD LOG: Vertical fixed gantry. Design & build. (Steel/epoxy)
By Greeny in forum DIY Router Build LogsReplies: 8Last Post: 19-08-2013, 08:26 PM -
BUILD LOG: Fixed Gantry Router
By lateAtNight in forum DIY Router Build LogsReplies: 24Last Post: 28-05-2009, 11:30 PM



Reply With Quote
Bookmarks