-
09-06-2018 #1
Hi, I'm all doing a homemade CNC router and I'm in the final stage of my project, I have a CSMIO IP-M controller and I do not understand how to connect the emergency stop and the limit switches to the controller,
1- the idea is to do it directly without the PILZ relay ... is this possible?
or do you have to use the PILZ relay if or if?
2- the limit switches are PNP sensors can someone help me how to connect it?
I hope your collaboration !!!
thank you very much

Greetings Jorge
-
09-06-2018 #2
Hi Jorge,
To be completely safe you really should use hardware controlled E-stop safety circuit however you don't need to use an expensive Pilz relay, you can use an ordinary relay and create your own latching circuit. Just make sure the Contacts are rated to suit the current your pulling.
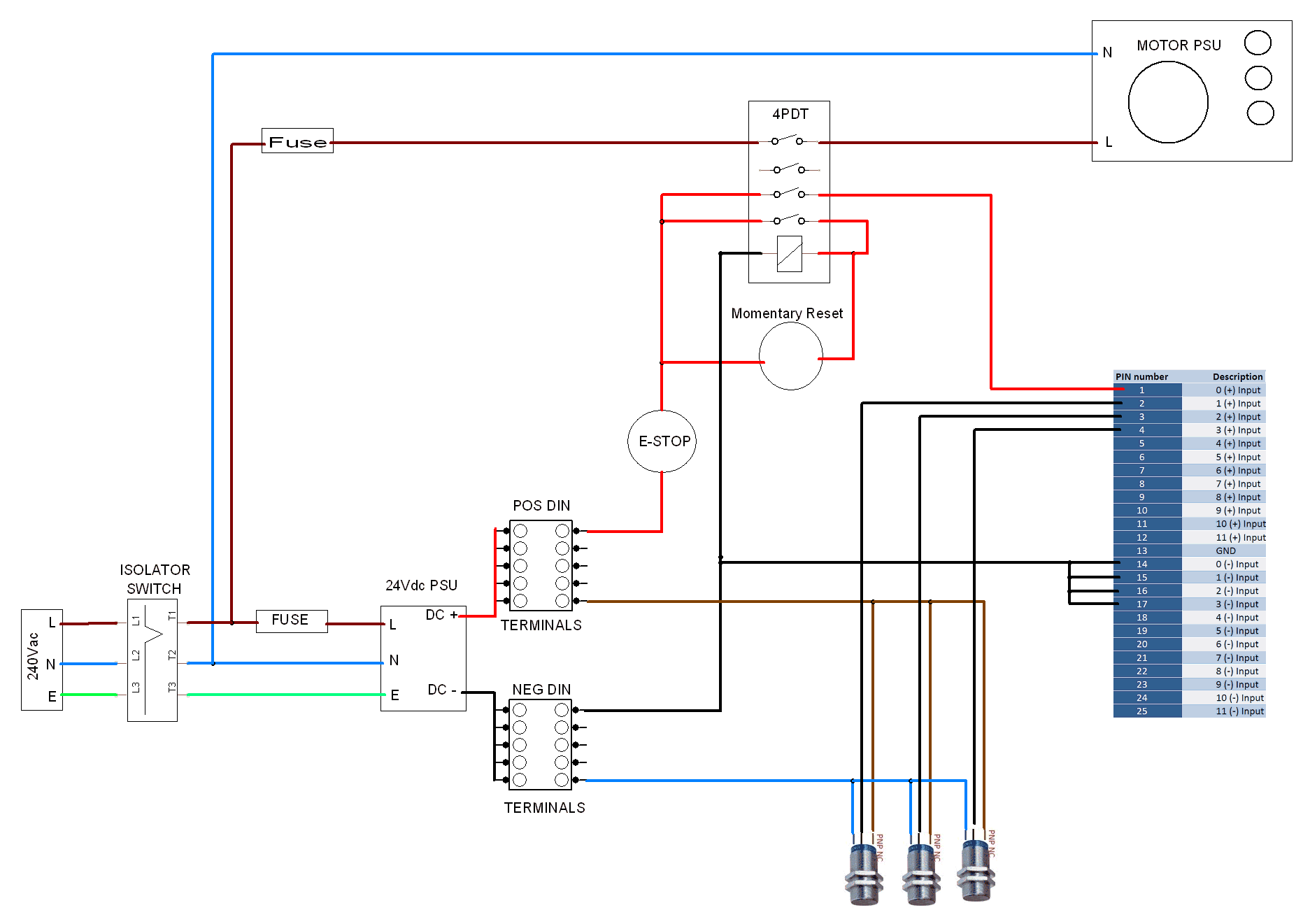
Here's a diagram showing how to do it using standard 4pole 24Vdc relay. The spare contact can be used to inform VFD that E-stop occured so shuts spindle down or to control other relays etc.
Also included wiring for PNP sensors.
-
The Following 2 Users Say Thank You to JAZZCNC For This Useful Post:
-
09-06-2018 #3
JAZZ, I appreciate your description and the diagram you send me !!!

forgive my ignorance in the electronic and my translation into English
I have several questions
1- the "Motor PSU" that works meets ?? in the circuit...
2- The VFD connection how do I do it? ...
3- I send you a diagram of how it would look to see if it is ok, since I have several PNP sensors (Y-A-X axes) and 2 mechanical switches on the Z axis
4- the Z axis switches how do I connect them?
thank you very much !!!
I've visited your Youtuve channel ... very good
https://www.youtube.com/watch?v=mNZ4wOTg8jE&t=13s
Last edited by SaporeCNC; 10-06-2018 at 12:04 AM.
-
10-06-2018 #4
See new drawing.
Regards the Limit switches I just want to make you aware that can use just one switch that moves with the axis and sense targets at each end of travel. This lowers the number of switches required to one for each axis and less wiring required which means lower chance of faults.
Each switch can also share the homing and limit switch dutys.
.If want to use this method then wire limits like in my first drawing. Set Limits and homes for each axis to same pin number in mach3 and then go to general config and turn off Home SW safety option.
In this new drawing the VFD is stopped if E-stop occurs. Also VFD will tell the controller if VFD faults. For this to work you will need to enable Spindle fault detection and set the Input # used.
-
The Following User Says Thank You to JAZZCNC For This Useful Post:
-
12-06-2018 #5
Jazz thank you again for your time and dedication !!!


sorry to bother you once again ... I have a homemade cnc with electronic Leadshine HBS86H drivers and 86HBM80-01-1000 engines with encoders and the IPM controller as mentioned before.
I have everything connected X-Y-Z-A
I configure everything according to your video in youtuve
(https://www.youtube.com/watch?v=mNZ4wOTg8jE&t=35s)
axes-------------------------------------IPM pins
X channel 0----------------------------- 1-2 14-15
Y channel 1----------------------------- 3-4 16-17
Z channel 2----------------------------- 5-6 18-19
A channel 3 (slave of Y)----------------- 7-8 20-21
when feeding the drivers everything perfect, I move with the keyboard the X and Z axes
but I try to move the Y-A axes and the alarm of both drivers goes off
I manually move the axes without any problem
I am doing something wrong ? What could the alarm be triggered?
Thanks for reading and helping in my consultations
Greetings JorgeLast edited by SaporeCNC; 12-06-2018 at 12:48 AM.
-
12-06-2018 #6
Hi jorge,
Ok well first let me say that the video wasn't done to show anyone how to wire drives etc, it was done just to show that slaving works and it's shortfalls. Also if you have understood my Yorkshire accent then very well done because people only 30km away usually struggle. . . Lol
Why you are having problems could be one of several reasons.
First check motor outputs are wired correctly. See below.
CH0 Dir (+) = 1 Dir (-) = 14 Step (+) = 2 Step (-) = 15
CH1 Dir (+) = 3 Dir (-) = 16 step (+) = 4 step (-) = 17
CH2 Dir (+) = 5 Dir (-) = 18 step (+) = 6 step (-) = 19
CH3 Dir (+) = 7 Dir (-) = 20 step (+) = 8 step (-) = 21
Next could be Motor phase wiring is wrong so check the motor wires are correct. The sequence and frequency of flashing LED lights should tell you fault code. Check the manual for fault codes.
Next check the Current settings on the drives just in case you have them set to very low current setting and the motors are stalling, the fault codes should tell you this.
If this doesn't work then take pictures of the wiring or make video and post here.
-
12-06-2018 #7
Hello JAZZ the red LED flashes 7 times in a row and the photo indicates the error but I do not understand what it can be?


Thank you !!!
regards
-
12-06-2018 #8
-
13-06-2018 #9
Friend all solved the shafts move perfect, it was an encoder cable that was disconnected !!!


in the next few days I connect the e-stop, the end of the race and the VFD ... any doubts you may have and you can be disturbed again with some other question
from now I appreciate your dedication and wisdom in answering my questions and solving the problems I had due to lack of experience in the construction of my cnc router
again thanks for everything
Greetings Jorge
-
28-06-2018 #10
Hello everyone
I mention my problem I have connected the spindle vfd and when I turn with the mach3 it only travels
at 12000 rpm and I can not vary its speed ...
Anyone know what might be happening ??
Thank you
regards
Thread Information
Users Browsing this Thread
There are currently 1 users browsing this thread. (0 members and 1 guests)
Similar Threads
-
How to connect 2.2KW Inverter VFD?
By Tenson in forum Spindles & Drive MotorsReplies: 20Last Post: 13-07-2020, 01:47 PM -
Mach3 Showing Emergency Triggered
By Cube3 in forum Artsoft Mach (3 & 4)Replies: 4Last Post: 03-12-2017, 06:59 PM -
Long shot - emergency lathing!
By Rogue in forum General DiscussionReplies: 5Last Post: 26-06-2015, 01:44 PM -
Sieg KX1 & Mach3 won't come out of emergency reset
By lateAtNight in forum Gantry/Router Machines & BuildingReplies: 32Last Post: 19-06-2015, 06:37 PM -
Connect 121 revamp
By Miller in forum Conect LathesReplies: 2Last Post: 16-10-2014, 05:42 PM

Reply With Quote


Bookmarks