-
25-12-2017 #1
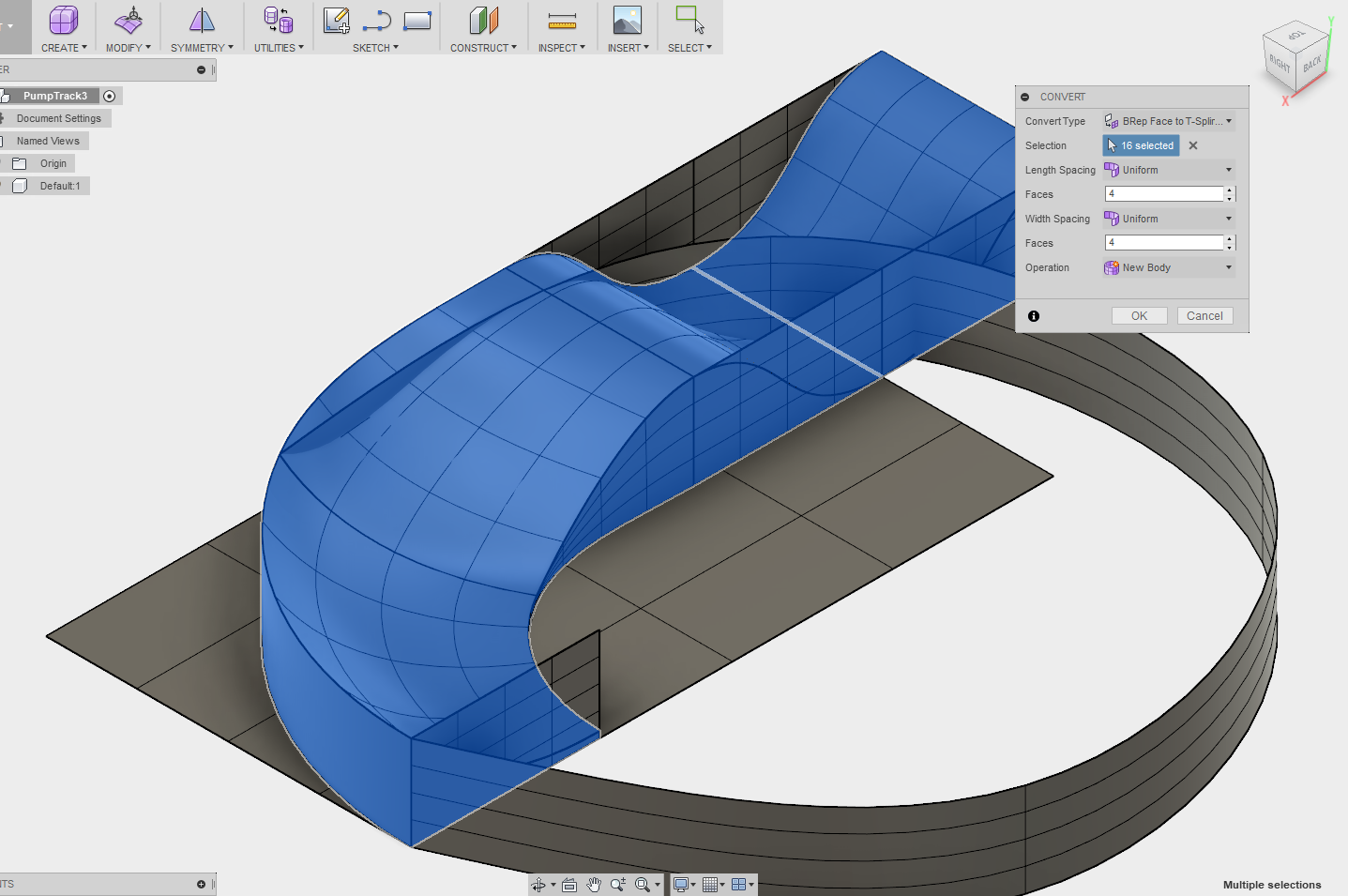
This was a play project I originally done in Solidworks several years ago, then machined via CamBam.
The original SW file loads, but when I convert to T-splines, lots of the curves go the wrong way, so I end up with arcs opposite from where they should be, but cleaning it up gets the attached image.
What I want to do is now transpose/extend that model so it forms that model on top of a flat base, but I've so far failed to find any good demonstrations of how to do it.
Anybody care to point me in the right direction?
Or I can send the file if anybody wants to try it.
Avoiding the rubbish customer service from AluminiumWarehouse since July '13.
-
26-12-2017 #2
-
26-12-2017 #3
Fusion really isn't liking the file.
Although Fusion will load and display the original file, the STP, and IGES versions perfectly, you can't do anything with them. You have to convert them to T-Spline models, but this is what you end up with -
or Fusion crashing if you select certain options.
It's a bit of a poor show that several year old software will let you load and manipulate the file, yet something that's meant to be far more capable fails quite spectacularly.
I'll remodel it when I get some time, as it'll be a good project to learn how the 3D tools work.Avoiding the rubbish customer service from AluminiumWarehouse since July '13.
-
26-12-2017 #4
Sorry that wouldn't work for you :-(
The circular ribbon was present in the file you sent me along with a couple of other artifacts, I had to unstitch the ribbon from the solid and delete it, I suspect the other grey artifacts were also present but were dealt with by BobCAD's cleanup tools.
Althoug the CAD side isn't to everyone's taste, even in V25 Bob's CAM had some very powerful 2, 3 and 4 axis toolpath options,
Regards,
NickYou think that's too expensive? You're not a Model Engineer are you? :D
-
26-12-2017 #5
I'm an idiot at times.
Something I never tried was changing from Sculpt to Model mode, which means everything works how it should, and I can mirror the body and adjust proportions, with no need to convert to T-splines, which Sculpt mode relies on. I wrongly assumed that because Fusion opened the various file types in Sculpt mode, I had to use it.
As a further discovery, Mesh mode handles the STL fine, however it's got no option to mirror anything.
This is part of me seeing how capable Fusion 360 really is, but I'm still not sure I'd trust Autodesk with keeping all my files secure in their cloud. BobCad is the other option I'm considering, but it gets a bit pricey to get adaptive toolpaths, but at least it's not subscription based.Avoiding the rubbish customer service from AluminiumWarehouse since July '13.
-
26-12-2017 #6
Good to hear you've got it sorted!
You think that's too expensive? You're not a Model Engineer are you? :D
-
26-12-2017 #7
I think this is the guy with the best fusion360 vids in my opinion. https://www.youtube.com/user/cadcams...able_polymer=1 I just like his style
..Clive
The more you know, The better you know, How little you know
-
26-12-2017 #8
Now I'm wondering how to model it fusion :)
http://www.mycncuk.com/threads/10880...60cm-work-area My first CNC build WIP 120cm*80cm
If you didn't buy it from China the company you bought it from did ;)
-
26-12-2017 #9Avoiding the rubbish customer service from AluminiumWarehouse since July '13.
-
26-12-2017 #10
Last edited by Desertboy; 26-12-2017 at 03:09 PM.
http://www.mycncuk.com/threads/10880...60cm-work-area My first CNC build WIP 120cm*80cm
If you didn't buy it from China the company you bought it from did ;)
Thread Information
Users Browsing this Thread
There are currently 1 users browsing this thread. (0 members and 1 guests)
Similar Threads
-
fusion 360 cnc parts
By charlieuk in forum Fusion 360Replies: 4Last Post: 24-05-2017, 02:23 PM -
Fusion Problems
By cropwell in forum Fusion 360Replies: 7Last Post: 04-03-2017, 07:39 PM -
Fusion 360 - best approach?
By routercnc in forum Fusion 360Replies: 10Last Post: 18-06-2016, 07:49 AM -
First go at Fusion 360 Adaptive Clearing
By Washout in forum Fusion 360Replies: 0Last Post: 15-10-2015, 07:52 PM -
Fusion 360 - full, free 3D CAD and CAM.
By Leadhead in forum Fusion 360Replies: 5Last Post: 24-06-2015, 11:31 PM

Reply With Quote


Bookmarks