Threaded View
-
27-02-2018 #1
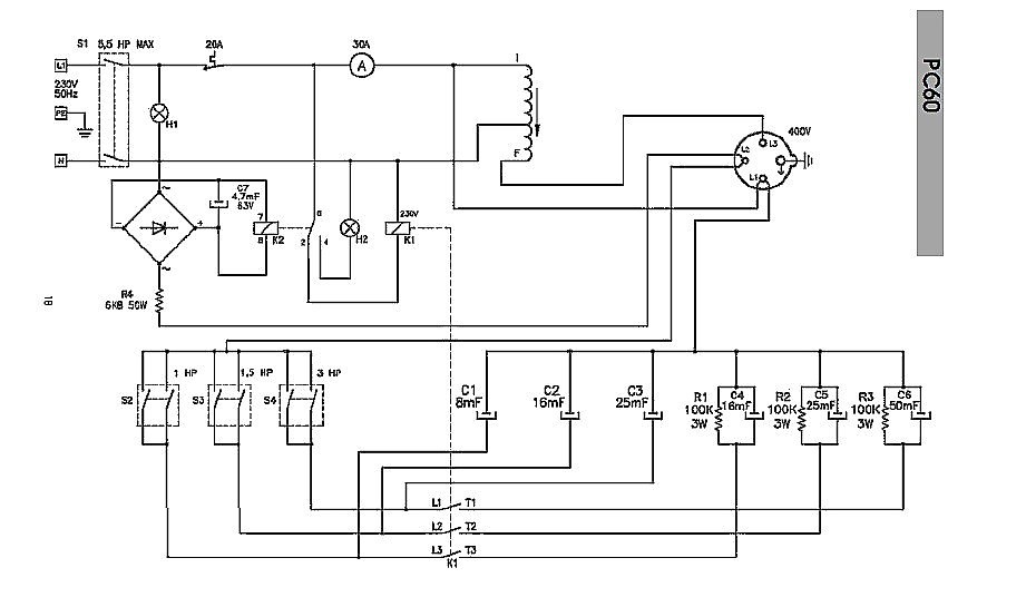
Just as the title really, I have been loaned a transwave static converter to try on my Boxford 250.
I was going to try it as I ve heard that multi motor machines wont work on a static converter.
Question is will I damage the converter (as its not mine) or worse still damage the lathe if it dosnt work properly?
Its a 1990's Fanuc Ot controller if that helps.
Thanks in advance
Thread Information
Users Browsing this Thread
There are currently 1 users browsing this thread. (0 members and 1 guests)
Similar Threads
-
Step/direction to analogue converter
By Agathon in forum Control Hardware & SystemsReplies: 3Last Post: 10-08-2017, 08:58 AM -
Massive Static sparks in dust shoe
By mturneruk in forum General DiscussionReplies: 4Last Post: 20-01-2016, 12:01 AM -
Struggling with USB to RS485 USB-485 Converter
By kingcreaky in forum Computer HardwareReplies: 0Last Post: 25-08-2013, 08:04 PM -
Minimal-cost Power Supply Strategy - Repurpose Laptop Power Supplies
By LoveLearn in forum General ElectronicsReplies: 0Last Post: 25-01-2012, 09:29 PM -
FOR SALE: AXYZ USB to RS-485 optically isolated converter for sale £260 ono
By RickyThunders in forum Items For SaleReplies: 0Last Post: 18-07-2011, 11:30 PM



Reply With Quote
Bookmarks