Thread: Tonsen 4 Axis Controller/Bob
Threaded View
- 
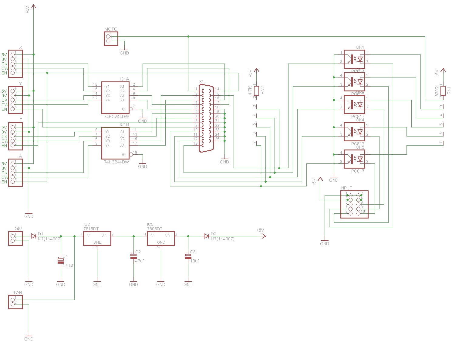
	18-12-2013 #1I pulled apart my controller just to check a few things ahead of my modifications and have made a schematic for it, it may be useful for people with the same board. 
 
 This is the board...
 
 
 It is simply marked Tonsen 4 Aixs Con (They probably mean Axis ) )
 
 This is the schematic...
 
 
 A few things to note...
 
 - The Q817 Opto-isolators, RN2 and Input header are not actually fitted as you can see from the board picture.(Top right)
- The power input is marked as 24v AC but it is DC.
- The caps are marked on the PCB 1000/35 for C1, 470/25 for C2 & 220/16 for C3 but the values in the schematic are fitted.
- The moto(spindle) header is on the board but it doesn't connect back to the spindle controller.
 
 
 In summary pins 2,3,4,5,6,7,16,17 are buffered through the HC244. Pins 1,8,9,14 are connected directly to the parallel port. Pins 10,11,12,13 & 15 could easily be converted to opto-isolated inputs with some extra components.
 
 The one thing that puzzles me is the Enable pins, in the manual is says to turn on Enable 1 & 2 and set them to pins 8 & 9. These control the Y & Z axis, but pin 14 which is connected to X & A is not mentioned, and I don't currently have this turned on in Mach3.
 
 Anyway use this information at your own risk, I am NOT an expert, always double check your board and pin outs.
 
 Regards,
 
 LesLast edited by Pointy; 18-12-2013 at 07:57 PM. Reason: Updated schematic 
 
Thread Information
Users Browsing this Thread
There are currently 1 users browsing this thread. (0 members and 1 guests)
Similar Threads
- 
  FOR SALE: Galil 1880 8 axis PCI motion controllerBy Boyan Silyavski in forum Items For SaleReplies: 1Last Post: 03-06-2014, 07:39 PM
- 
  eBay: Galil DMC-1580 Motion Controller 8-AxisBy Boyan Silyavski in forum Items On eBay UKReplies: 1Last Post: 25-12-2013, 10:30 AM
- 
  Reversed axis on a AXYZ 6010 after installing DNC controller software...By RickyThunders in forum Machine Control SoftwareReplies: 1Last Post: 12-02-2013, 03:56 AM
- 
  NEW MEMBER: Goal - Enable 3-Axis CNC Bed Mill to Perform 5-Axis MillingBy LoveLearn in forum New Member IntroductionsReplies: 2Last Post: 25-01-2012, 08:46 PM
- 
  Precision metal processing (3 axis, 5 axis, 7 axis) OEMBy 7AxisCNC in forum Manufacturer NewsReplies: 0Last Post: 17-05-2011, 02:04 PM
 
                


 
						
					 
					
						 
		 
		 
 
				
				
				
					 Reply With Quote
  Reply With Quote
Bookmarks