Thread: z axis probe connection
Hybrid View
-
30-11-2018 #1
Hello my first post so please be gentle. I wish to fit a z axis probe to my newly acquired ancient Chinese 3020 mill, I am running mach3 and the controller has the yoocnc t62-3ax board. I have got it working by connecting the probe directly to pin 15 of my parallel port plug on the computer and allocating it in the software, it works ok but I suspect I need to isolate it somehow.
any help gratefully appreciated
John
-
30-11-2018 #2
by adding to the diagram from
http://georgestone72.blogspot.com/20...for-3020t.html
this may help
john
-
The Following User Says Thank You to john swift For This Useful Post:
-
30-11-2018 #3
thanks John but I cannot see that picture on the link you have posted is there another page?
-
30-11-2018 #4
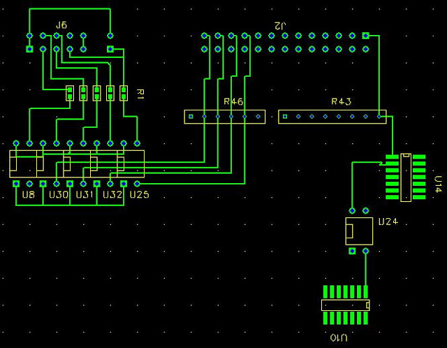
the original picture taken from
http://georgestone72.blogspot.com/20...for-3020t.html
is this -
it looks like its the x-ray view looking through the board
its possible the input circuit is going to be like this -
VDD is the +5V supply for the printerport side of the circuit
the common 0V being the input common
on another picture you can see a DC/DC converter to provide the isolated supply for the input circuit
JohnLast edited by john swift; 30-11-2018 at 09:49 PM. Reason: correct typo
-
The Following User Says Thank You to john swift For This Useful Post:
Thread Information
Users Browsing this Thread
There are currently 1 users browsing this thread. (0 members and 1 guests)
Similar Threads
-
Which Connection ?
By manofgresley in forum Stepper & Servo MotorsReplies: 17Last Post: 13-07-2020, 01:55 PM -
Edge Probe + tool length probe on same input
By Noplace in forum General ElectronicsReplies: 1Last Post: 18-06-2016, 11:12 AM -
CSMIO-M Tool Probe Connection - +24v to earth
By Noplace in forum CS-Lab (CSMIO)Replies: 1Last Post: 10-04-2016, 09:17 PM -
Or Guidance ;) Connection Name(s)
By Carlb1058 in forum Marketplace DiscussionReplies: 6Last Post: 13-07-2013, 12:48 AM -
ghost in the x axis - bad electrical connection
By jonm in forum General ElectronicsReplies: 5Last Post: 11-04-2010, 08:31 PM



Reply With Quote

Bookmarks