Threaded View
-
01-03-2019 #1
Hi everyone,
New to the site and hoping someone can help with this....
Recently bought a used cnc milling machine (custom manufactured model), with a spindle problem.
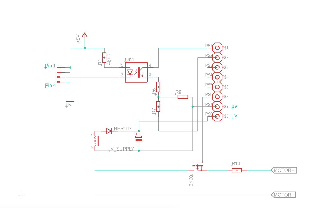
Its currently running mach 3 software, I have managed to get the spindle (dc treadmill motor) running via a 5v supply motor controller board, and verified that there is a variable 0-10v output from the breakout board to a potentiometer (to harmonise the programmed speed to actual speed)
Trouble is this (electrics) isnt really my field, and was wondering if anyone could do me a schematic sketch as to how pwm wires should be connected to the pot?, the original wiring was a bit of a dogs breakfast, but included a 5k resistor and capacitor (assume as part of a smoothing circuit)
I can get the spindle to start & reverse in mdi no problem, but the only spindle speed control I have is manually via the potentiometer, and the motor seems to lack torque for some reason? (assume its lack of pwm input?)
Any help gratefully received thanks...
Thread Information
Users Browsing this Thread
There are currently 1 users browsing this thread. (0 members and 1 guests)
Similar Threads
-
NEE AMC-E schematic or suggested alternative control boards
By DaveBee in forum General ElectronicsReplies: 2Last Post: 05-03-2019, 04:31 PM -
Control Schematic Advice
By GTJim in forum General ElectronicsReplies: 49Last Post: 05-10-2015, 11:48 AM -
Limit switches PCB schematic verification.
By cncnoob in forum General ElectronicsReplies: 18Last Post: 25-02-2013, 09:28 PM -
Schematic anyone?
By boldford in forum General ElectronicsReplies: 3Last Post: 28-08-2012, 10:09 AM -
Schematic Symbol Reference
By Lee Roberts in forum General ElectronicsReplies: 1Last Post: 23-01-2008, 03:23 PM



Reply With Quote
Bookmarks