. .
Page 2 of 9 FirstFirst 1234 ... LastLast
  1. #11
    Quote Originally Posted by Kitwn View Post
    That will be test one. How many layers of cling-wrap do you think I'd need round the spindle to insulate it from it's bracket if that works
    2 wraps should do it, don't want to waste it you'll need it for when the Loo roll runs out.!

  2. #12
    Quote Originally Posted by Kitwn View Post
    Funny how the brain works. There I was, lying in bed reading a book when I suddenly realised what an idiot I was for suggesting screened audio cable for this application. Not enough wires!
    It depends on the polarity of your switches and how you're wiring them. NPN NO in parallel (possibly not the optimum choice) could work fine with twin screened, likewise PNP NC in series could work, as both have a commoned 0V - assuming your 24V ground is connected to chassis somewhere of course. Otherwise there's plenty of smallish 3 & 4 core screened cables available, I've a few bits of Mogami 2790 which have come in useful.

  3. #13
    Quote Originally Posted by JAZZCNC View Post
    2 wraps should do it, don't want to waste it you'll need it for when the Loo roll runs out.!
    I'm really not letting my imagination go there! A DIY bidet is more likely.
    An optimist says the glass is half full, a pessimist says the glass is half empty, an engineer says you're using the wrong sized glass.

  4. #14
    Quote Originally Posted by Voicecoil View Post
    It depends on the polarity of your switches and how you're wiring them. NPN NO in parallel (possibly not the optimum choice) could work fine with twin screened, likewise PNP NC in series could work, as both have a commoned 0V - assuming your 24V ground is connected to chassis somewhere of course. Otherwise there's plenty of smallish 3 & 4 core screened cables available, I've a few bits of Mogami 2790 which have come in useful.
    I'm really not happy with the idea of powering up electronic devices on the 'just in time' principle that series connection of these sensors involves. In practice the four I have are all independent anyway, X1, X2 , Y, Z.
    The ones I have are NPN NO which seem to be the most common on eBay. I'm not sure if I have much 4-core screened left but have plenty of 8-core. At present I'm running the supplied 3-core cables to a junction box on the back of the Z axis where the Y & Z cables connect into an 8-core screened cable back the the controller.
    An optimist says the glass is half full, a pessimist says the glass is half empty, an engineer says you're using the wrong sized glass.

  5. #15
    When I come to do mine in the future I'll wire them in series for each axis and use solid core CAT7 cable.
    Where I have to split it down from 8 wires into pairs as I get closer to the machine I'll heatshrink them.
    CAT7 has each pair shielded already. It's just a case of carefully getting the outer sheath off without damaging the foil on each pair.

    Atm I'm just using the soft limits.

  6. #16
    Neale's Avatar
    Lives in Plymouth, United Kingdom. Last Activity: 4 Hours Ago Has a total post count of 1,748. Received thanks 299 times, giving thanks to others 11 times.
    Quote Originally Posted by Kitwn View Post
    I'm really not happy with the idea of powering up electronic devices on the 'just in time' principle that series connection of these sensors involves. In practice the four I have are all independent anyway, X1, X2 , Y, Z.
    The ones I have are NPN NO which seem to be the most common on eBay. I'm not sure if I have much 4-core screened left but have plenty of 8-core. At present I'm running the supplied 3-core cables to a junction box on the back of the Z axis where the Y & Z cables connect into an 8-core screened cable back the the controller.
    As per the previous post, combining these switches in series isn't a probem as you combine the switches at each end of the same axis - don't mix axes. As long as you have each axis (including A and X if it's a dual-axis machine) going to a separate input, that also lets you home more than one axis at a time. You need to do that anyway if you have a dual-axis machine and want proper gantry squaring on homing.

    Personally I run spindle, motor, and switch cables all in the same cable chain; they are all CY and I use 24V signalling which helps with noise rejection. Don't have noise problems.I do have a solid earth wire running through each cable chain connecting the two end parts to avoid any need for continuity via the bearings. Haven't noticed the LEDs glowing. I did wonder if you had bad switches; I bought a cheap box of 10 from eBay when I built my machine and one was the wrong type (only had two wires coming out which was a bit of a giveaway), one was bad when I fitted it, and one failed shorty afterwards. Been OK since, though.

  7. #17
    If you are looking for 3 core shielded you might find an old USB cable which is shielded (some are, some are not).

  8. #18
    Quote Originally Posted by dazp1976 View Post
    When I come to do mine in the future I'll wire them in series for each axis and use solid core CAT7 cable.
    Where I have to split it down from 8 wires into pairs as I get closer to the machine I'll heatshrink them.
    CAT7 has each pair shielded already. It's just a case of carefully getting the outer sheath off without damaging the foil on each pair.

    Atm I'm just using the soft limits.
    Nice idea for fixed sensors but I don't think solid core cable will last long in a moving drag chain.
    An optimist says the glass is half full, a pessimist says the glass is half empty, an engineer says you're using the wrong sized glass.

  9. #19
    Neale,
    X1 and X2 are for squaring the gantry. The only axis with two switches is X2. I've left the old mechanical microswitch at the other end of that one just in case the soft limits fail to stop a crash for some reason. Shouldn't ever be needed in practice.

    I used NO switches to make interfacing 12V switches to a 5V BOB simple. Everything worked fine until I started the spindle. My circuit failed to work when I tried using 24V so a more complex interface will be required anyway. NC would have been better for the reason that broken wires show up immediately instead of causing a crash when you try to home the machine, but I'm not buying a new set now. I'm going to get the oscilloscope out and have a look at the noise, then some experiments will be needed to devise a reliable solution. I'll publish details once I have something useful to say. I might even make a video for everyone to watch while in lockdown!
    An optimist says the glass is half full, a pessimist says the glass is half empty, an engineer says you're using the wrong sized glass.

  10. #20
    I didn't get time to look at the noise today but did manage to trace the input circuit for the cheap BOB. Picture below.
    -
    The inputs each feed one gate of a 74HC14D hex (that's six in one package) inverting Schmitt trigger. Exactly the technology I would have chosen for such an application myself!
    There's a 10K pull-up resistor on the input and a 100pF capacitor to add a (very) little filtering.
    Most interestingly, there's also an 1K resistor between the PCB header input and the screw terminals. This means that, when pulled low by an external circuit, using the screw terminals will leave the input to the trigger at about 0.4V higher than using the header connection. Since the low threshold for the trigger can be as low as 0.9V (typical value is around 1.3V with a 5V supply) this makes a big difference to how the circuit will behave, especially if you're not using a mechanical microswitch which provides a solid connection to ground.
    -
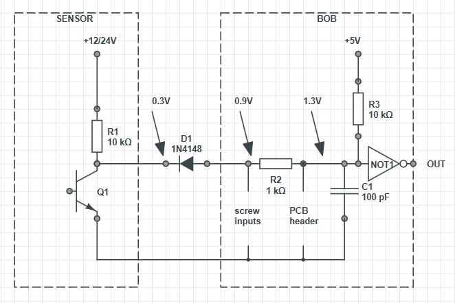
    Having just changed from microswitches to proximity switches with an isolating diode as well it's no wonder I'm having problems. The circuit below shows how I have the sensors wired into the BOB using a 1N4148 diode to isolate the 5V input from the 12V or 24V supply to the sensors.
    The saturated output voltage of the sensor when triggered is about 0.3V. Add the usual 0.6V we see across a forward biased diode and that leaves 0.9V. BUT the current flow of about 0.4mA from the 5V supply through the 1K resistor lifts the input to the gate to 1.3V. This is right on the edge of the gate's lower threshold. All 4 sensors worked fine with a 12V supply before I fired up the spindle but very little noise is required to trigger a spurious trip. With a 24V supply the saturated output of the sensors rose less than 0.1V but this is enough not to trigger the inputs at all, even with no spindle noise.
    -
    Next move will be to connect the inputs to the PCB headers and see if the extra 0.4V of headroom clears the problem. I don't always get spurious trips so this might be enough.
    -
    I'm going to order a reel of 4-core screened cable from RS anyway, cut the tails off the sensors and wire them back to the connector panel without any other junctions.
    -
    What the diagram does not show is that I have 1uF capacitors across the screw terminal inputs for additional filtering. This was necessary to avoid spurious trips with the microswitches. These will also need to be moved to the PCB headers.
    -
    Click image for larger version. 

Name:	Sensor.jpg 
Views:	9545 
Size:	73.5 KB 
ID:	27695

    Click image for larger version. 

Name:	Cheap BOB.jpg 
Views:	9601 
Size:	64.6 KB 
ID:	27692
    Last edited by Kitwn; 01-04-2020 at 03:48 PM.
    An optimist says the glass is half full, a pessimist says the glass is half empty, an engineer says you're using the wrong sized glass.

Page 2 of 9 FirstFirst 1234 ... LastLast

Thread Information

Users Browsing this Thread

There are currently 1 users browsing this thread. (0 members and 1 guests)

Similar Threads

  1. Limit switch problem
    By ECCO in forum General Electronics
    Replies: 7
    Last Post: 25-12-2015, 11:28 AM
  2. Which Type of Limit Switch
    By manofgresley in forum General Electronics
    Replies: 52
    Last Post: 29-07-2014, 03:43 PM
  3. Limit switch issues?!?
    By jonbabbz in forum General Electronics
    Replies: 10
    Last Post: 06-02-2014, 07:37 PM
  4. One limit switch per axis
    By EddyCurrent in forum General Electronics
    Replies: 17
    Last Post: 30-09-2013, 11:38 AM
  5. Limit switch Cable ...
    By Wobblybootie in forum General Electronics
    Replies: 3
    Last Post: 17-01-2011, 04:37 PM

Bookmarks

Posting Permissions

  • You may not post new threads
  • You may not post replies
  • You may not post attachments
  • You may not edit your posts
  •