Thread: N0VUSUN and Mitsubishi-D700-SC
Threaded View
-
15-04-2020 #18
HI,
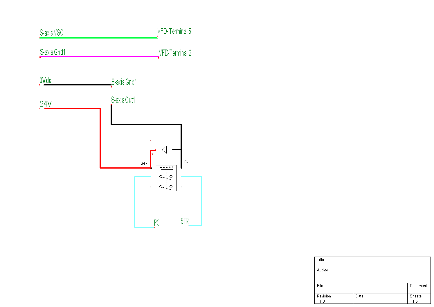
Got the diodes and all wired up but i am not getting the spindle to spin up from mach 3, it seems like the NOVUSON controller is not switching the relay on through mach3.
i have the 24v supply to the relay,the ov from the power supply goes to grd1 on the s axis and the ov from output 1 from the s axis goes back to the relay.
can anyone help me with the settings as i have tried various one from both manuals
thanks Dave
Thread Information
Users Browsing this Thread
There are currently 1 users browsing this thread. (0 members and 1 guests)
Similar Threads
-
mitsubishi freqrol spindle drive
By dave498 in forum Spindles & Drive MotorsReplies: 1Last Post: 26-02-2015, 06:57 PM -
Mitsubishi E600 HMI
By birchy in forum General ElectronicsReplies: 10Last Post: 31-08-2013, 06:53 PM -
Mitsubishi FR-D700 Series VFD
By acollins in forum Motor Drivers & ControllersReplies: 4Last Post: 31-05-2012, 07:24 AM -
Installing Mitsubishi inverter FR-E520S-2.2K-EC
By Colin Barron in forum Motor Drivers & ControllersReplies: 5Last Post: 25-09-2010, 07:02 PM




Reply With Quote
Bookmarks