Hybrid View
-
25-06-2020 #1
Hello to All.
Here is one for all you Code Masters. I would like to machine a half sphere form on my CNC Router ether by Parameter programming or by G Code, which has to run on Mach 3. After some deep thinking I wheeled out VCarve Pro to see if I could use this. Playing about with the spiral gadget and fluting I ended up with a cone shape which was radiuses over the top. Try something else. I downloaded FreeCad as you can do your model and get the program to write the code for you. Well to say that FreeCad has a steep learning curve is a bit of a under statement, so this way will require a lot more effort on my part.
I came across a program which will dish out a hollow sphere, which I have had working on Mach 3.
( Cut Concave Sphere)
(Setup the next 4 variables)
#1030 = 12.000 (Cutter Diameter)
#1040 = 90 (Sphere Diameter)
#1020 = .005 (Finish Allowance)
#1070 = 1800 (Feedrate)
#1080 = [#1030/2] (Tool Radius)
#1000 = [[#1040 - #1030] - #1020] (Sphere Diameter - Finish allowance )
#1001 = 90
#1010 = #1001
G17 G40 G80 G21
F150
G0 Z.5
M98 P1 L#1001 (Roughing Routine)
#1000 = [#1040 - #1030 ]
M98 P3 L#1001
M30
o001
(Roughing Routine)
#1002 = [0-90-#1010]
#1003 = [COS[#1002] * #1000 / 2]
#1004 = [SIN[#1002] * #1000 / 2]
G1 X[0-#1003] Y0 Z[#1004] F#1070
#2000 =#1003
#2001 = #1004
G2 X[0-#1003] Y0 I#1003 F#1070
#1010 = [#1010 - 1]
#1050 = [Fix [ -1*[#1003 / #1030]] *2]
M98 P2 L#1050
#1003 = #2000
#1004 = #2001
G1 X[0-#1003] Z#1004
M99
o002
(Do Pocketing of each slice)
#1003 = [#1003 +#1080]
G1 X[0-#1003 ]
G2 X[0-#1003 ] Y0 I[#1003 ] F#1070
M99
o003
(Do Finish Profile )
#1002 = [0-90-#1010]
#1003 = [COS[#1002] * #1000 / 2]
#1004 = [SIN[#1002] * #1000 / 2]
G1 X[0-#1003] Y0 Z[#1004] F#1070
G2 X[0-#1003] Y0 I#1003 F#1070
#1010 = [#1010 - 1]
M99
%
But I wold like to form the dome rather than a dish. And the maths in this program is way beyond me. In the above program I like the idea of been able to change the diameter of the dish.
So anyone have any ideas.
-
25-06-2020 #2
Freecad -Part workbench,create sphere from primitives.Create cube the same way,move the sphere so that its centre lies on the upper surface of the cube.Merge the parts and export as an stl.Import the stl into Vcarve and generate the toolpaths.You have the tools necessary to carry out the operation,all you have to do is use them.
-
The Following User Says Thank You to routerdriver For This Useful Post:
-
25-06-2020 #3
Thanks for that Routerdriver will give that a shot.
-
26-06-2020 #4
Have done the model with the primitives, but VCarve dos not like the stl file FreeCad made. So back to the drawing board. Now trying to get FreeCad to do the toolpaths and write the code, could do with a walk through with this opp.
-
26-06-2020 #5
Lots of help on the dedicated forum https://forum.freecadweb.org/viewfor...c1c8839193ee32 . This topic in particular will be of interest https://forum.freecadweb.org/viewtopic.php?f=15&t=25595 .
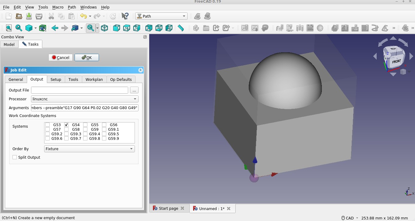
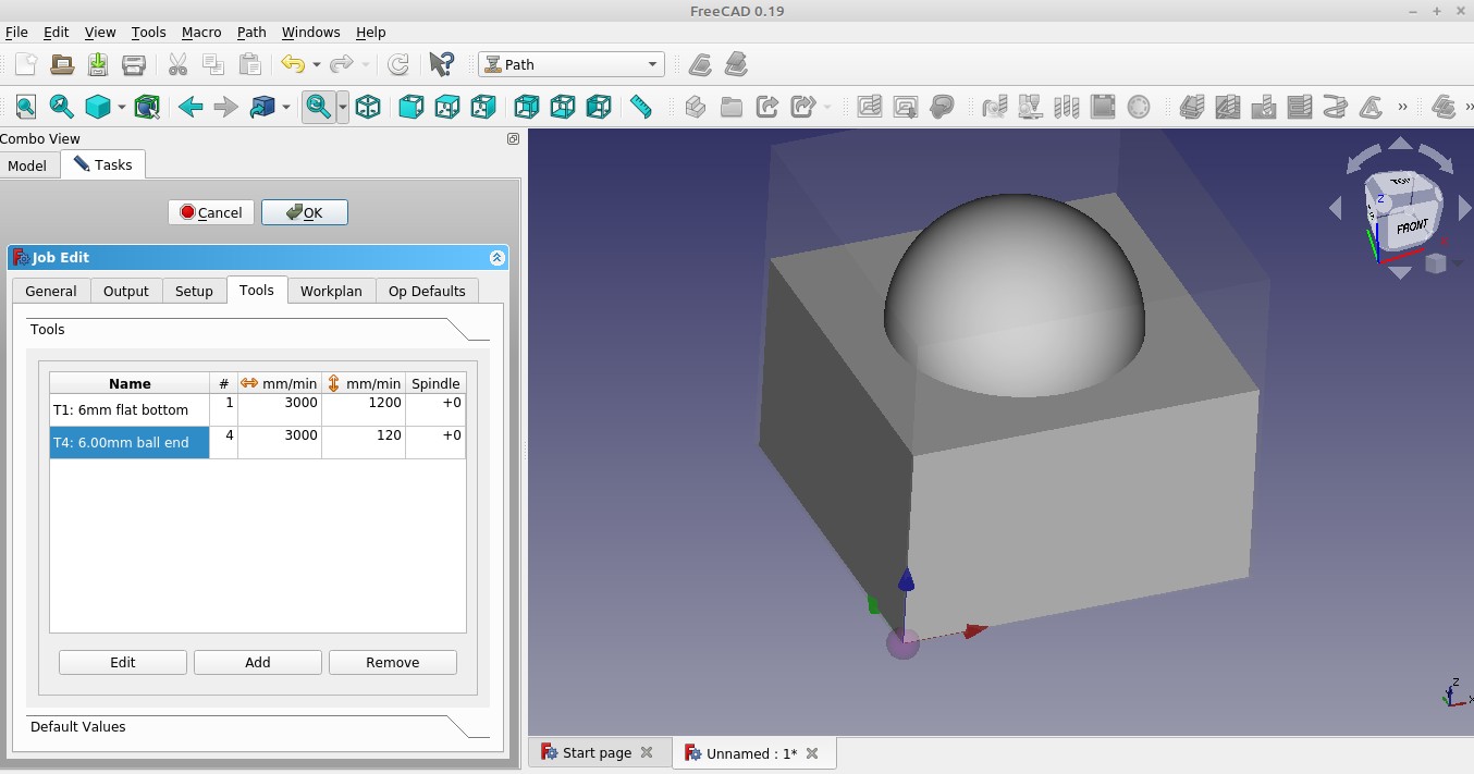
In short,you need to select the body then click on the icon that creates a path job object.It helps if in preferences you select job preferences and set them accordingly.You will have to create the tools you intend to use and create a controller for each of them.Select the machining strategy you intend to use and select the surfaces,set the parameters to suit and then the toolpath should appear.
-
27-06-2020 #6
I suspect the problem with Vcarve was that two objects were introduced and had a Boolean union taken place it might have worked.I did a rough and ready test to prove it can be done.First a sphere embedded in a cube.Then the Boolean dialogue.Switch to Path workbench and set the relevant preferences.Create tool controllers.Select parameters to suit your machine-these are just examples.Pick the operations you intend to carry out and work through the parameters-it may take more than one go to get them accepted and yu may want to play with boundaries.You should see a display showing the result and it renders much faster in wireframe mode.Reducing the accuracy of the simulation is a good idea because it can take a very long time.
-
28-06-2020 #7
It looks like a lot of work to get what you want in these programs, In Vectric Aspire there are ready made domes that you can resize and merge on to a square shaft does not take much time to make, PM me your e-mail and sizes you require and I'll send you an STL that you can machine in Vcarve pro.
Phill
Thread Information
Users Browsing this Thread
There are currently 1 users browsing this thread. (0 members and 1 guests)
Similar Threads
-
CONVERSION: Half baked CNC mill
By John11668 in forum Conversion Build LogsReplies: 3Last Post: 26-05-2020, 10:42 PM -
Half complete Triac conversion needing some advice.
By Dan-27 in forum Milling Machines, Builds & ConversionsReplies: 20Last Post: 05-01-2020, 11:32 PM -
NEW MEMBER: Solar Sphere / Solar Magnet Engine
By wolfram-g in forum New Member IntroductionsReplies: 7Last Post: 11-08-2018, 09:17 AM -
diyCAM: Carve Released – Half off ($25) for first 50 customers!
By Chemeleon in forum Manufacturer NewsReplies: 0Last Post: 19-08-2013, 12:46 AM -
WANTED: Boxford Imperial Lead screw + Half nut
By rnr107 in forum Items WantedReplies: 0Last Post: 26-12-2010, 10:01 AM



Reply With Quote

Bookmarks