Thread: Help! DIY 4 amp L297/6203 driver
-
12-11-2009 #31
From what I remember, Mariss had just noticed the A3986 thread and it started with a comment he could programme a CPLD, pretty much as the gecko stepper drives minus mid band resonance, to do what the A3986 was meant to do. Then another post suggested he would be able to sell them for $5! I imagine you would drive bridge drivers[ir2184?] from the cpld?
-
12-11-2009 #32
I'll try to fit into 100x80mm (this is the maximum size for the free version). However, I think you would be able to load the larger size in, but you probably won't be able to move the components that are outside the area around.
There are techniques to squeeze it into a smaller space, but I'll avoid them (basically, moving to surface mount components) unless you've got a particular desire to solder really small components
Send me a PM (let me know when you've done it - I think the last one didn't arrive), and I'll give you the details. I can have a rough idea as to whether it'll fit or not probably in an hour or so.
-
13-11-2009 #33
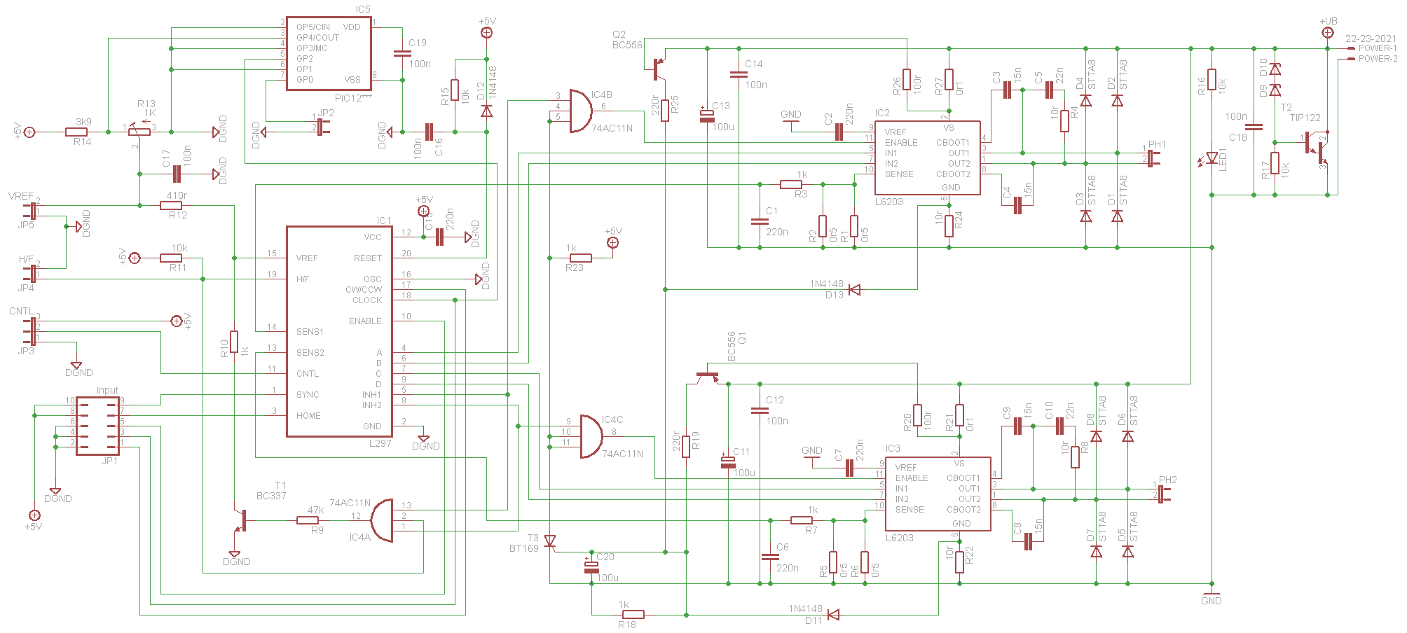
The point of the pic is an alternitive clock, the data sheet stats "that if more than L297 is connected then the clocks should be connected to syncronise the circuit", just to the right of the pic is a change over jumper one side grounds pin OSC on the L297 the other wires in the RC oscilliator components 22k and 3n3F. the pin of the pic which is wired to the (top) of v ref pot is a pullup and will have no effect in modulating Vref or anything else
Roger
-
13-11-2009 #34
Roger,
Not sure if you are looking at the same diagram we are, but the PIC very definitely does connect to Vref - the 3.9k resistor and 1k pot are a potential divider to make the max value of Vref = 1v (blue wiring). The PIC clearly has the ability to ground the top of the pot which will drop Vref to about 20% approx (assuming the PIC output is 0.2v) of its set value.
The OSC circuit (red wiring) does indeed have a jumper on it, but thats to enable an external oscillator input for the reasons you suggest, and has no relationship to the PIC or Vref circuit.
-
14-11-2009 #35
Hi Roger, I think I know what you are refering to as I have seen cuircuits that use a Pic for the clock frequency, but this circuit definetly uses the Pic to change the Vref.

Ok so no luck finding the code for the pic, plently of references to its theoretical use but no specifics. There are plenty using the 555 timer circuits tho.
The closest I can find is the Rotary table drive that kwackers posted. apparently it was designed to drive an L297 setup and provide a holding current using PWM on the Vref pin. The only problem is I cant open the hex and wouldnt know what to look for any way. Maybe I will have to ask him direct for help :whistling:.
Ive also found conformation that this circuit was never built or tested so Im inclined to leave out the Short-circuit protection for the motor wires to keep it simple. may be I could look at it later and just use a known design to get the mill working?
-
15-11-2009 #36
Progress so far is three options.
1. Basic . as per data sheet but with half step boost and ne555 controling the idle current reduction
2.Ideal. as basic but with PIC controlling the idle current reduction and shunt reg to stop over voltage (not sure if I need to include the mosfet from the original as well?)
3. Complete. as above but with output short-circuit protection. (not sure about that now as it is quite different fron the data sheet! posted earlier)
Any thoughts, omissions or additions?
-
15-11-2009 #37
There is an error with the Vref circuitry with the 555... Vref should be connected to the slider of the pot...
-
15-11-2009 #38
Cheers thats the advantage of a fresh pair of eyes
I thought I'd fixed most of the errors.
Any thoughts on using the short circuit protection and if i need the mosfet in the shunt regulator?
-
16-11-2009 #39
I've only had a quick look at this thread and the circuit, but imo the pic is simply controlling VRef. It's possible it is modulating it to provide variable VRef - but I think this unlikely since there's not a lot of point with the voltage divider if that's the case.
What I've done in the past to control a 297 is run the output of the PWM through a two stage RC filter to set the current, but doing this means there is no need for anything else around the VRef pin.
I think if I were working on that circuit I'd consider replacing the 297 with the PIC (albeit a slightly fatter pic). I'd use one of the comparators along with the PWM brought out as above (other side fed via the the current sensing resistor as per normal). Think I'd probably do most of the work in the interrupt probably using change on port ints to detect comparator and clock change. Should be possible to include microstepping etc - along with the current control stuff.
Failing that, why try and match exactly the circuit? Do as others above have suggested and simply use a 555 as a charge pump to keep the motor in high power mode.
All you really have is two supplies to your VRef pin - one permanently at 5v the other switching 0 to 5v. Run them both through a resistor (possibly the 555 output through a diode to make it easier to figure) and to the potential divider. If the resistor values are matched then roughly speaking when both are on the current will be double that when only one is on. Obviously you can chose resister values that give you the ratio's you're after.
Hope that makes sense.
[edit] I see above there's a circuit using the 555 ;-)
-
16-11-2009 #40
AAhhgg, more options. Thanks for your input tho. I like the idea of replacing the L297 with a pic as this is apparently the main cause of the buzzing. but way beyond my capabilities at the mo.
Ive been looking at the follow up thread to the A3986 debate (big can of worms) and it seems that PWM is better than the chopper control of the L297. However there was also a comment on a similar theme that suggested that the L6203 isnt the best choice for the h bridge either
Looks like I'm going round in circles.
Steve
I believe the pic is lowering vref only when the step signal stops. In normal use the trim pot is setting the Vref.I agree that the 555 option is the easiest but the pic option uses less components so helping with a smaller board and slightly reduced costs.
Thanks again
Thread Information
Users Browsing this Thread
There are currently 2 users browsing this thread. (0 members and 2 guests)
Similar Threads
-
Stepper Motor Driver - cheap similar to ArcEuro 4.2A Bi-Polar Stepper Motor Driver
By craynerd in forum Motor Drivers & ControllersReplies: 1Last Post: 16-03-2014, 07:29 PM -
Dc servo driver
By Treemonkey in forum Motor Drivers & ControllersReplies: 11Last Post: 11-02-2013, 08:16 PM -
Driver suggestions
By Shinobiwan in forum Motor Drivers & ControllersReplies: 0Last Post: 04-03-2012, 03:54 PM -
Driver wiring help...
By mike in forum Motor Drivers & ControllersReplies: 12Last Post: 21-09-2010, 09:29 AM -
Driver box
By John S in forum General ElectronicsReplies: 1Last Post: 21-06-2009, 12:46 PM


Reply With Quote

Bookmarks