Thread: Help! DIY 4 amp L297/6203 driver
Hybrid View
-
18-11-2009 #1
Yes (from my side
).
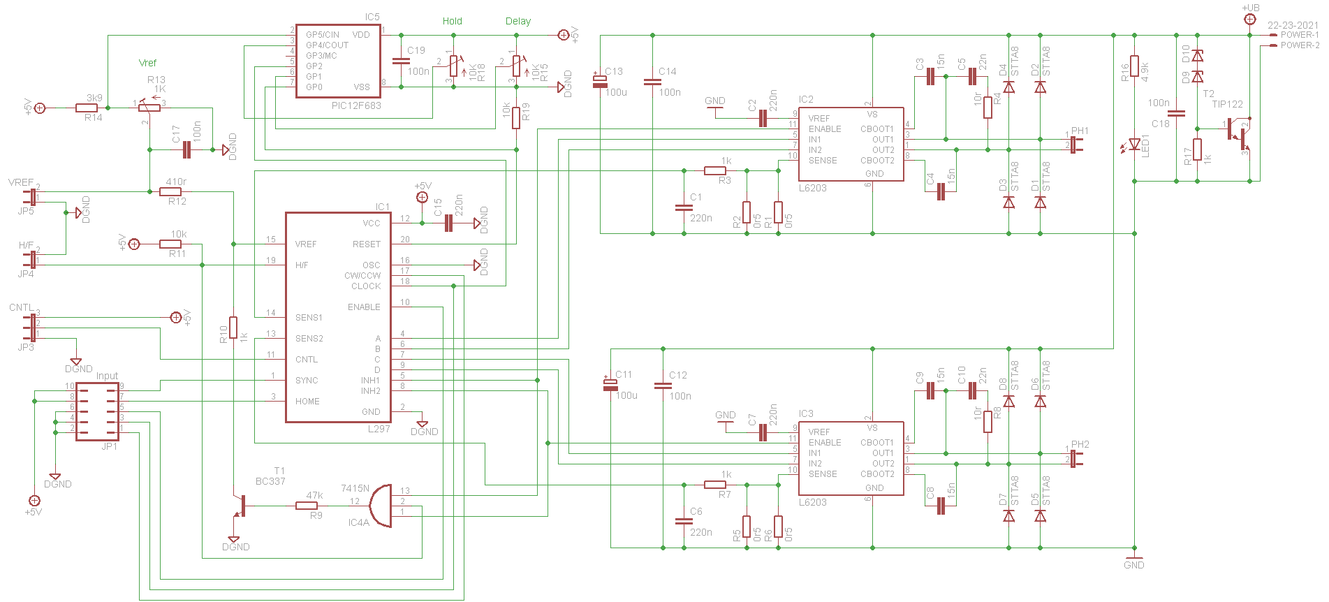
Yes - you could even put an open-ended trim instead of the 19K to make that variable.
I don't see a problem with cheap.
If you were to put all 3 on the same board, you could use a single PIC to control them all - then there'd only be one pair of trimmers for the duration/hold...Last edited by tribbles; 18-11-2009 at 09:51 PM. Reason: Correct some quoting
-
18-11-2009 #2Hurray at last :heehee:Yes (from my side
).
I thought we'd ruled out an all in one board? also wouldnt this also mean the control is global? I was hoping to be able to set up each motor separatly.If you were to put all 3 on the same board, you could use a single PIC to control them all - then there'd only be one pair of trimmers for the duration/hold...
So just need to check the type and size of a few components and we should be good to go.
Are there any parts to look out for? I now the polar caps just have to be 50v and the sense resistors 2 watt. Can the caps be any type or is polyester or tantilum required?
-
18-11-2009 #3
I was being facetious about the all-on-one-board

The settings would be global, but it could control all three axes independently (I've done that on my parallel port interface - although the PIC is more of an override for the PC [I've got the capability of having an external keyboard to move the machine around if I'm not anywhere near the PC]).
Digital:
For the non-electrolytic caps (C17, C19), there isn't really too much to worry about (so almost anything). I normally use polyester ones, such as Farnell part 116-6036 (100nF), 116-6039 (220nF).
Eagle PCB 5.6 has these in the "rcl" library -> C-EU -> C-EU050-030X075 (or C-EU050-035X075 for 220nF).
Don't forget you'll need a cap for the supply to IC4 (and also the supply itself).
You haven't got any electrolytic caps on the digital supply side - I'd put one in, around 47µF. I'd normally choose an Aluminium 5mm radial over Tantalum (they can explode quite nastily if you're not careful - mainly if you solder it the wrong way around, but they are known to short internally over time). Farnell part 969-3572.
Eagle PCB 5.6 is rcl -> CPOL_EU -> CPOL_EUE2-5
(Hope you follow the nomenclature)
Resistors (R14, R19, R11, R10, R9) for the digital can be 0.25W quite happily. The smallest size for them to be mounted parallel to the board is rcl -> R-EU_ -> R-EU_0207/7
For the power side:
Non-electrolytics, I'd also use polyester, the 63V ones I mentioned above should be fine, but for the smaller values (15/22nF), then 121-5517 and 121-5518 respectively (they use the 030X075 package).
Electrolytics (only C13 and C11), then you could use Tantalum for them (Tants are good for small space and high capacitance). However, I'd stick with Aluminium. Farnell 969-3793, CPOL-EUE3.5-8.
The 2W resistors I take it are for R1/2/3 and R5/6/7. Not sure if you meant it for R4 and R8 as well, but I'd use them too.
I'm not sure if you could replace R1 and R2 with a single 0.25 ohm resistor (may need to be 4W). Anyway, Farnell only seem to have 0.5ohm 2W resistors in SMT form (they do have a 0.51 resistor, but it's in the US, and you'd need to pay £15.95 for delivery [!]). I'm guessing R-EU_0613/15 package for that one (based on the datasheet for the US item). You could use 4x1ohm resistors (Farnell 156-5440, same package as below).
The 1K resistor (Farnell 156-5434 seems the cheapest in stock), looks like it's R-EU_0411/12.
10R resistor - Farnell 156-5420 (same package as above).
I think you can guess where I get most of my components from
Note that the STTA8 diode does not appear to be available from Farnell, but they do offer the STTH8 instead (same current, but slightly lower Vf [I don't think that'll affect it much - they're only to prevent the back-EMF from the motors from damaging the drivers]).
Also note that I'm using an oldish catalogue for the capacitors (the 2W resistors I did use their website though).
Furthermore note that digital and audio analogue is really my realm, so feel free for people to correct my choices.
Have you decided what type of connectors to use? I really like Farnell 963-2735 style connectors for the motors (I'd used them before I saw them on the drivers I got from Zapp). There are bigger ones for more current if you need it.
-
18-11-2009 #4
Perfect, glad you chose Farnell.
I was hoping to save you the job but it looks like that idea failed. Shall I continue setting the components or will it be easier for you to choose sizes and orientation whilst laying out the pcb?
I've have a look at some similar designs and they use the larger 100v 7.5mm caps for the output bootstrapping etc. seen reasonable or over kill?
I already have the STTA8's that i can steal from the old board. :whistling: That pin spacing will still be ok if i need to replace them the traditional round diodes.
Thanks again
-
19-11-2009 #5
I like Phoenix connectors, Farnell part 304-1359. They are cheap and robust (41p for a 2 way, 83p for a 4way)
-
19-11-2009 #6
Yes, I used them for a bit (and even have some spare in both 3.81 and 5.08mm spacing [albeit 6 and 8-way]), however, I prefer the other ones because you can easily unplug them for replacement or testing.
I initially used the Phoenix ones on a steering control circuit for a crop sprayer, but the boards kept on getting water on them, causing problems (the board has now been moved), and the guy who was fitting them was getting a bit annoyed at having to unscrew them, replace the board, and remember which way around the cables needed to go.
Phoenix do make the same style as the one I indicated, but they're more expensive (the two do seem to mate though).
-
19-11-2009 #7
Ok I'll see what the smallest 100v caps are. The only bit I'm stuck with is the high power resistors. The Original dosnt show a rating and the similar Burger design shows the bootstraps as 2 watt and the sense res as 5 watt! dose this seem right?
The other problem is that although the original board used this configuration the motors are only 2 amp per phase so I will need to lower these values to set a temporary 2 amp max current. This shouldnt affect the pcb layout tho. maybe just use a large res mounted vertically?
-
19-11-2009 #8
You can go larger with the caps. I'd generally not mess around with the caps with what you give me, but the resistors are easier to change the orientation, and pin spacing. I may need to be a bit inventive in order to get it onto two layers *
Send the schematic to me when you're done, and I'll have a play with the layout and then send it back for you to have a look (or even on here, if anyone wants to see).
* Edited: I meant one layer with wire jumpers (which would be shown as a two-layer board).Last edited by tribbles; 19-11-2009 at 12:25 AM.
-
20-11-2009 #9
And this is why I like low-current digital electronics
-
21-11-2009 #10Phew I thought I was going mad. thanks for the smd links but I think I'll stay away from them at the mo. i just couldnt understand how such a small part was so powerful and cheap.....You are right, Vref for the L297 is 1v - I was confusing it with the TBA6560 chip on the other thread... so the sense resistor should be 1v/4A = 0.25ohm non-wirewound, rated at 1v x 4A = 4W you would derate by 25% - 50% so really you need something rated at 5W - 8W
Looks like digi-key are the best for this project. in fact they are cheaper on a lot of things, I just need to spend £50 for free delivery. Any body need parts? I can get 2watt res for 13p each, if I use 3No. 750 ohm in parralel = 250 ohm at 6 watt correct?
Thread Information
Users Browsing this Thread
There are currently 1 users browsing this thread. (0 members and 1 guests)
Similar Threads
-
Stepper Motor Driver - cheap similar to ArcEuro 4.2A Bi-Polar Stepper Motor Driver
By craynerd in forum Motor Drivers & ControllersReplies: 1Last Post: 16-03-2014, 07:29 PM -
Dc servo driver
By Treemonkey in forum Motor Drivers & ControllersReplies: 11Last Post: 11-02-2013, 08:16 PM -
Driver suggestions
By Shinobiwan in forum Motor Drivers & ControllersReplies: 0Last Post: 04-03-2012, 03:54 PM -
Driver wiring help...
By mike in forum Motor Drivers & ControllersReplies: 12Last Post: 21-09-2010, 09:29 AM -
Driver box
By John S in forum General ElectronicsReplies: 1Last Post: 21-06-2009, 12:46 PM




Reply With Quote

Bookmarks