Thread: Help! DIY 4 amp L297/6203 driver
-
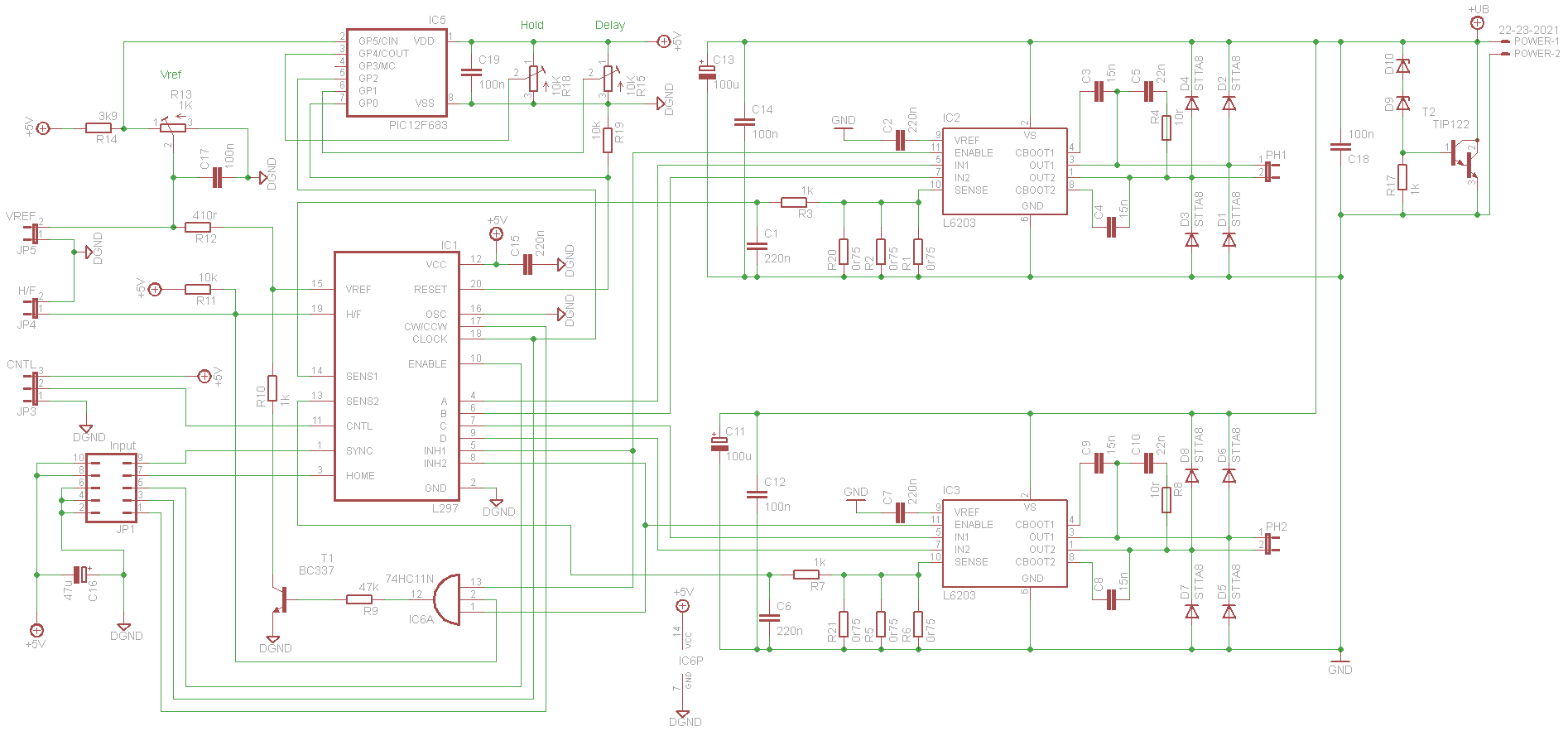
24-11-2009 #71
Ok so heres the final draft..........
The only thing I cant work out out is what the diodes (D9,D10) for the shunt reg need to be? Any over obvious problems?
Once its all confirmed and if anyone is interested I can post the eagle files.
-
24-11-2009 #72
-
25-11-2009 #73
Before you make any modifications, I've tweaked the schematic a bit to make the board a bit more sensible in layout.
Basically, I've renamed the components so that those beginning with "D" are the Digital part, those "A" are the bottom driver, "B" are the top driver (yeah, probably should've done them the other way around), and "P" is the power (top-right).
So when the board is laid out, it's easy to make sure that C13 (which is now BC3) is the smoothing capacitor to IC2 (now BIC1), rather than IC3 (AIC1).
Of course, that doesn't really matter if they're swapped, but I like it for symmetry
The other things are that R4 and R8 have been rotated through 180deg - you can see that the lines go through the middle of the resistors.
I'm not sure of your choice for PH1 and PH2 - 0.1" jumpers would be pushing it for the power consumption. I'd use the connectors that Irving and myself suggested. Also, the power connector may be a little too small as well (it looks the same kind of size as a 0.1" jumper).
I'll send you back the modifications I've made (there's also a custom library part which is a 100x80mm board that I designed; if you have problems with loading it, then let me know - I'll send you the library, although when it's done, I'll replace it with ordinary lines).
-
25-11-2009 #74
Ummm, wheres the RC network associated with the (OSC)illator? Obviusly if you have multiple boards you should minimise noise by connecting (SYNC) together and you have brought that out to a pin for that purpose... but one of the boards has to be the master oscillator... unless you are doing that externally somehow...
-
25-11-2009 #75
Good point - I hadn't spotted that in the datasheet.
It looks like all of the OSC pins can all be connected to ground - as long as you inject a signal into the SYNC pins.
That could be done from the parallel port, and could even part of the charge-pump circuit (if there's no signal, then don't clock the devices). Although I don't know how the L297 would cope in such a condition.
Although you could just use the ENABLE pin for that...
-
25-11-2009 #76Thanks. My supply is 41.5V unloaded so will this still work? or wil i need to up it to a 30+10? Im not to good with diodes, can you recomend a suitable part?they are zener diodes. You need a total voltage of Vclamp - 1.4. By using 2 diodes you can get a bit more fine tuning of the voltage, for example a 30v and a 7.5would give a clamp of 30 + 7.5 + 1.4 = 38.9 which would be good for a 36v supply on 40V drivers...
That makes sense, I'll do that in the future. I think the resistors where 180deg out because i swapped the pins (vertical mount) in the pcb editor to make the lay out easier. i'll have to look out for that as I didnt think it also changed the schematic.....I've tweaked the schematic a bit to make the board a bit more sensible in layout.

Hands up about the connectors as well, I completelly forgot, definetly use the ones you suggested. as long as Digikey sell them, or something with the same pin spacing.
Well spotted on the missing clock/osc. I'm working on that now. There will be a master board that the 3 controllers connect to for signal, clock and power.
I found a driver for unipolar motors that used the l297 and the designer came up with a separate clock that was adjustable to help reduce the frying noise (see attached, not finnished tho.) I believe the noise is a result of the chopper cuircuit and clock freq. so by changing the freq you can make it less audible.
Thanks again.for the continuing support, I realise this is going on a bit now
-
25-11-2009 #77
For the resistors inputs to the 'HC14s that are pulled high, I'd use a resistor pack for that - makes the track laying a lot easier.
You've also got 3 enable inputs - any particular reason for having them individually enabled? I'd be tempted to have a single enable pin (which means you could have fewer 'HC14s - although unfortunately, you'd still need 3).
You could also not pair them up - the DIR would be the other way around (and CLOCK would be inverted), but the DIR can be corrected at the other end (i.e. how you wire the motors) - and the CLOCK probably wouldn't hurt. In fact, EMC2 allows you to invert the DIR should you need to (and I'd imagine Mach3 would too).
-
30-11-2009 #78
Jason has done an excellent job of the PCB, it even fits on a 100x80mm board, just need to to sort out the ground planes and star earthing then it finnished.



Heres the latest version of the BOB, think I've got a bit carried away and may have to bring it back to basic's. maybe put the 4th axis and Aux1 on a separate board as well. I'm a bit worried that ive mixed up the values on the optos and inverters so wont get the correct voltages :whistling:
-
The Following User Says Thank You to Ross77 For This Useful Post:
-
19-01-2010 #79
waiting report from someone that built the driver by the diagram
-
19-01-2010 #80
No not yet I'm affraid. I've got all the parts be no time at the mo. I hope to start in a few weeks. The circuit above has been simplified a bit but I will post all files once I know it works.
Ross
Thread Information
Users Browsing this Thread
There are currently 2 users browsing this thread. (0 members and 2 guests)
Similar Threads
-
Stepper Motor Driver - cheap similar to ArcEuro 4.2A Bi-Polar Stepper Motor Driver
By craynerd in forum Motor Drivers & ControllersReplies: 1Last Post: 16-03-2014, 07:29 PM -
Dc servo driver
By Treemonkey in forum Motor Drivers & ControllersReplies: 11Last Post: 11-02-2013, 08:16 PM -
Driver suggestions
By Shinobiwan in forum Motor Drivers & ControllersReplies: 0Last Post: 04-03-2012, 03:54 PM -
Driver wiring help...
By mike in forum Motor Drivers & ControllersReplies: 12Last Post: 21-09-2010, 09:29 AM -
Driver box
By John S in forum General ElectronicsReplies: 1Last Post: 21-06-2009, 12:46 PM

Reply With Quote


Bookmarks