Hybrid View
-
17-09-2009 #1
before all compliment for your project!!!
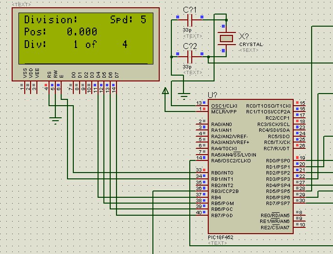
I have simulated it with proteus and works but i can not understand a thing
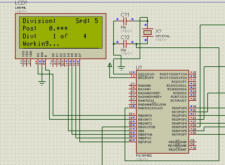
why when i push direction pos : 0.000 became 0.***?
Sorry but my english it is very poor
regards
Gianluca
-
17-09-2009 #2
Hi Gianluca,
The divider shows the current position in 'real time', however it can't update the screen fast enough for the numbers to the right of the '.' to make sense.
So whilst the table is moving I blank the numbers to the right of the decimal by replacing them with '*'s. When the table has finished I reprint the correct number.
Someone sent me a link to some video of their rotary table they'd built to the design, for anyone interested you can see its construction and simple usage.
Regards
Steve.
[ame="http://www.youtube.com/watch?v=sIAeic1DEoc"]YouTube - Digital indexer added to Shoba 6" rotary table[/ame]
-
18-09-2009 #3
I want one....
Don't know what for but i like a challenge.
Just had a quick flick through the thread and tell me if i have missed anything, can i mill the pcb on my router from your files? if so what type of blank board will be best and where would you suggest to get it from?
Sourcing electronic components should not be a problem but what about PIC programming? Will I need to buy a PIC programmer? looked into PIC programming before but never bought anything because I did not know what i would need.
I have a reasonable understanding of electronics but still a first build virgin so any help would be most appreciated!
Thanks,
Steve.
-
18-09-2009 #4
Hi Steve,
I don't provide anything for milling PCB's, the overlays are intended for photo reproduction. However it's a fairly simple circuit, easily breadboarded or made on vero-board. So you may wish to go that route or figure out your own milled version (which of course you'll post on here for the general good. ;-)
Don't know if there's much point buying a PIC programmer for one job, someone on here did post that they'd program PIC's, or alternatively refund me the cost of the chip and postage and I'll send you one.
If you do wish to buy a programmer there are many fairly cheap devices on the web/eBay along with public domain software - plus many designs which can easily be made.
For general mucking around with PIC's I used stuff by Mikroelektronika (http://www.mikroe.com/ probably a bit pricey if you just want to program the odd PIC but for general mucking around I find them excellent...
-
18-09-2009 #5
as you can see pos is always 0.000 I have simulated div
regards
-
18-09-2009 #6
Hi Gianluca,
I'm unsure about how the proteus simulator works - however I should point out the movement is performed using interrupts - these are pretty rapid too (up to 10,000 per second). I'd guess that the simulator either can't handle interrupts or can't handle them at that speed.
Steve.
-
06-11-2009 #7
Hi,
Thank you for sharing this project and sorry for my bad English. I would like to make a suggestion. I have noticed that when the motor is stopped the windings are not powered, so the shaft is free and can change position during normal use. It could be better to add the possibility to keep the driver activated in order to hold the shaft of the motor when it stops.
Regards
Michel
-
07-11-2009 #8
Hi Michel,
If you're using the 'enable' line from the controller then I'd suggest not using it and leave the driver permanently enabled instead.
I used it with my home made driver to put the motor into a low power mode. However lots of drivers simply turn off the motor when this is used.
If you're not using the enable line then the issue is with your driver. Some drivers will turn off if there is no activity after a preset time (most modern one's automatically go into a low power state which is ideal). This behaviour may be programmable so check your documentation.
Hope this helps.
Steve.
-
07-11-2009 #9
Hi Steve,
I use the enable line, the controller is a L297 coupled with a pair of L6203. I will use a switch to connect the enable line either to the pic or to Vcc to enable the driver permanently.
Thank you
Michel
-
07-11-2009 #10
Hi Michel,
If you're using the L297, then a better idea is to use the enable line to raise the VREF voltage. This way you can set a high current when the table is moving and switch to a lower (holding) current when it's stationary.
This was originally how it was intended to be used.
Steve.
Thread Information
Users Browsing this Thread
There are currently 1 users browsing this thread. (0 members and 1 guests)
Similar Threads
-
Diy 4th axis rotary table using 100mm chuck with minimal backlash
By kingcreaky in forum Linear & Rotary MotionReplies: 3Last Post: 05-09-2013, 01:03 PM -
Which chuck to fit 6" rotary table??
By wiatroda in forum General DiscussionReplies: 19Last Post: 10-08-2011, 08:47 AM -
Mounting a chuck on a Rotary table
By irving2008 in forum Machine DiscussionReplies: 17Last Post: 02-09-2010, 07:23 PM -
Rotary Table CNCing
By irving2008 in forum Gantry/Router Machines & BuildingReplies: 21Last Post: 19-02-2010, 11:57 PM -
Setting up work on the rotary table
By irving2008 in forum Machine DiscussionReplies: 6Last Post: 09-01-2010, 10:27 AM



Reply With Quote

Bookmarks