Thread: connetion to vfd
Hybrid View
-
29-03-2022 #1
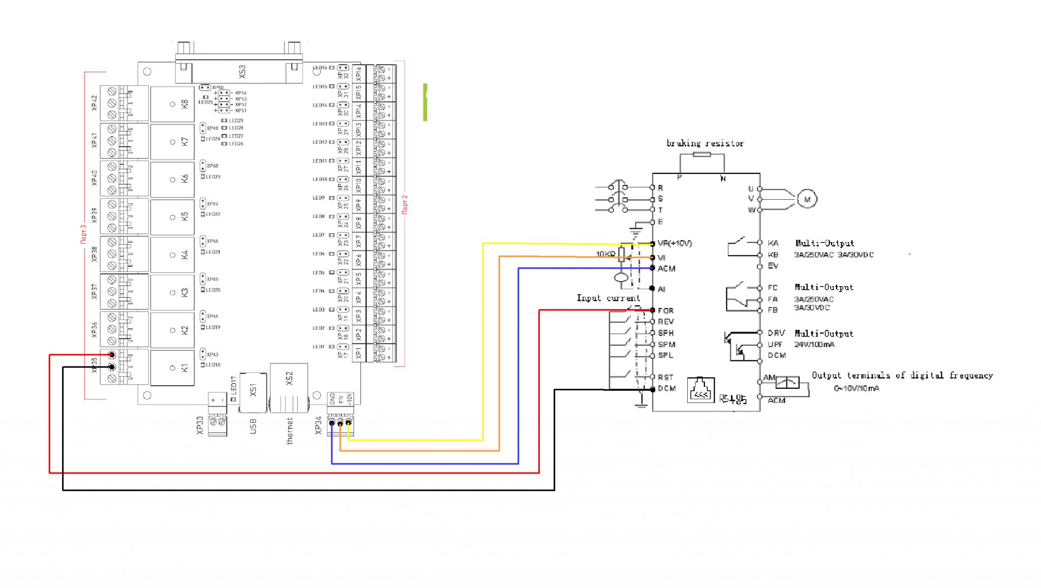
Hello.Can somewhone tell me The safest way to connect a pumotix plcm-e4 board to a cheap chinese vfd (hungjuang type h)via db-25 connector and using the pimotix software.Thanks in advance
-
14-04-2022 #2
-
14-04-2022 #3
-
06-02-2023 #4
Thread Information
Users Browsing this Thread
There are currently 2 users browsing this thread. (0 members and 2 guests)



Reply With Quote


Bookmarks