Thread: Machine Down!!
Hybrid View
-
29-11-2018 #1
Hi All,
Hoping someone can help me, I have a Chinese CNC machine running NCStudio. The old Windows Vista machine I used to operate the CNC has given up on me and is irreparable. I have a spare Windows 10 PC which I installed NCStudio on along with the supplied NCS PCI card. After installing NCS I keep getting the attached garbled error message??
My thoughts are that NCS won't work on the Win 10 PC?
I am looking for some suggestions to get me back up and running again, I have attached an additional 3x photographs of my current setup detailed below:
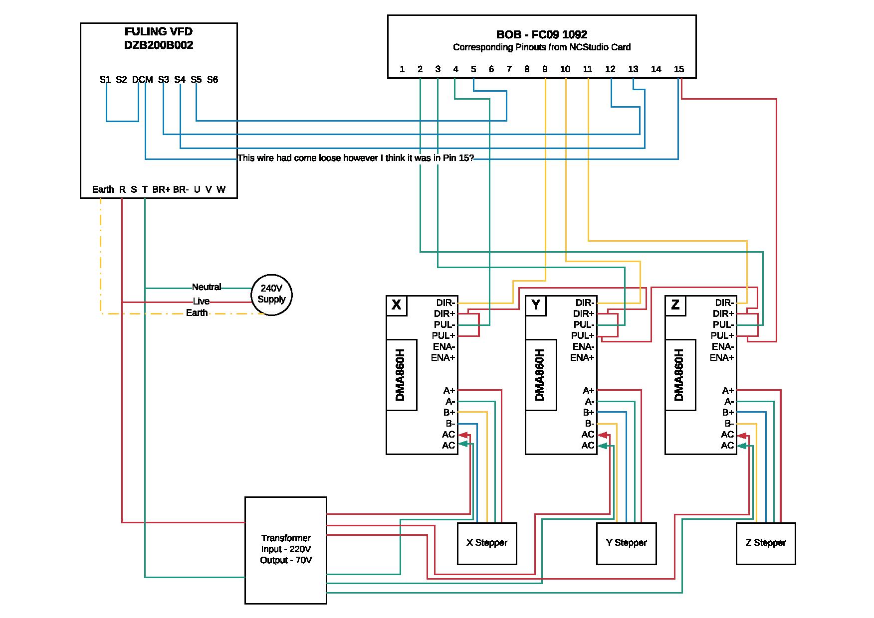
Stepper Drive - I have 3x identical drives for X, Y & Z
Breakout Board - The only identification on this is FC09-1092
Spindle Drive - I am currently using a Makita palm router, the original spindle was disconnected when I purchased the machine, I would like to use the original spindle however I'm unsure how to wire this up to the Drive/Breakout Board, this would not be a priority at this moment however as the Makita does the job.
Ideally I would like to ditch NCS and replace with either UCCNC or Mach 3 or 4, thoughts please?
Which breakout board would you guys recommend that would be compatible with my current setup?
I am fairly confident in changing over breakout boards however this is not something I have experience of, although I have traced where all the wires currently go.
I would also like to connect the host pc to the machine via either ethernet or USB, this would allow me to use a laptop in the future to both control the machine and generate the CAD/CAM files all in one unit.
I appreciate this is quite a long thread thanks for reading this far, any help advise you can give me would be greatly appreciated also if anyone can recommend stockists for the kit I require hopefully you will get me up and cutting again.
PS - the PSU for the machine looks rather antiquated however it does still work output on this is 70V.
Kind regards
Dougie
-
30-11-2018 #2
https://www.youtube.com/watch?v=2B0sH53fpsE
I know this is for XP, but it might give you some idea what is happening. You probably won't get the drivers for the PCI card to work in Win10. I'll bet the drivers don't even exist for that card.
-
30-11-2018 #3
Thanks cropwell
Very informative video, I'll give that a shot
RegardsLast edited by dougie8; 30-11-2018 at 12:14 PM.
-
30-11-2018 #4
I've just done a quick search, and everything I've seen points to drivers only being available for XP. However I have found an eBay listing that mentions it'll work with windows 7, and windows 7 drivers should work with 8 and 10, although if they've not been digitally signed, you may have to jump through a few hopes to get windows to accept them.
I'd suggest downloading Mach 4 and UCCNC, and running them in simulation mode to see what you think of them. Mach 4 does cost more than the UCCNC software, but both will work with CNCdrive UC motion controllers.
My main concern would be what voltage the existing controller operates at, as the UC controllers may work at a lower voltage, which may cause noise problems if just a direct swap is done. If you can post where all the wires go, that would help us work out what changes may be needed.Avoiding the rubbish customer service from AluminiumWarehouse since July '13.
-
01-12-2018 #5
Thanks for coming back so quickly.
I have attached a copy of the wiring diagram for my machine. The only thing I'm not sure is regarding the Invertor wire from connection "DCM" which was either disconnected or I've disturbed it tracing the wires, from an old photo it looks like it was into pin 15 but not 100%. As previously mentioned the original spindle was disconnected so I'm not sure why the invertor was also not disconnected?
I have left out the limit switches, these were connected to pins 6, 7 & 8 with the power coming from pins 14 & 15.
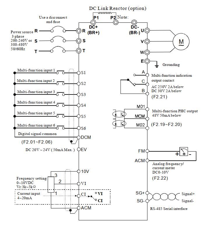
I have also attached a wiring diagram for NCstudio that I found online which basically matches my setup.
Hopefully someone will give me some idea of replacements breakout boards and some guides to changing over the boards, to allow me to use Windows 10 and either UCCNC or Mach 3/4?
Many thanks in advance
Dougie
-
The Following User Says Thank You to dougie8 For This Useful Post:
-
01-12-2018 #6
That should be relatively easy to convert to a different controller.
Regarding the VFD, from memory, DCM is normally a 0V which I would expected to connect to pin 14. However you really need to find a manual for the VFD. If you were to go for a CNCdrive UC controller, I'd probably suggest the UC400 along with a suitable breakout board.
You'll most likely need to add an additional power supply to power the controller and breakout board.Avoiding the rubbish customer service from AluminiumWarehouse since July '13.
-
01-09-2024 #7
hello guys,the spindle position on the work table is different from what,
on the nc studio sreen..how do i match the two....thanks
Thread Information
Users Browsing this Thread
There are currently 1 users browsing this thread. (0 members and 1 guests)
Similar Threads
-
Newbie Machine Build Log (Fancy Machine)
By Fancy in forum Gantry/Router Machines & BuildingReplies: 2Last Post: 18-09-2018, 06:15 PM -
Help please Retain mach 3 licence for my next machine when selling current machine
By suesi34e in forum Artsoft Mach (3 & 4)Replies: 10Last Post: 14-02-2018, 12:45 AM -
4Axis 0.8KW Router Engraving Machine Milling Drilling Engravor 3040 CNC Machine
By KeithElcomb in forum Chinese MachinesReplies: 0Last Post: 27-09-2017, 12:32 PM -
LIMAC knife cutting machine and plasma machine, cnc router latest video
By therouterlady in forum Manufacturer NewsReplies: 0Last Post: 18-09-2013, 05:28 AM



Reply With Quote

Bookmarks