Hybrid View
-
11-11-2008 #1
FREE USB-Parallel Port Interface
Released 08/03/2006 - Updated 12/03/2006.
Do you drive your Motor Controller usually via the Printer Port?
Well now you can convert it to USB with this very simple Circuit below. We supply the PCB design FREE, the Firmware FREE and the Windows Application FREE
You just build it, use it and let us know of any improvements we can make.
To compliment our new FREE Beta USB Application (Shown Below) along with new Firmware, we are going to release a very simple circuit that people can build themselves that will let you control any parallel port stepper motor controller via USB.
With this simple circuit and our Firmware you will be able to simply plug it into your existing Controller box and using our software, run your Gcode via the USB Port.
The reason this will work with any existing Controller box that uses the parallel port to control the Clock and Signal lines is because we will release standard Firmware that will cover different pin configurations as needed.
Find below the first picture of version 1.0
As you can see, this is not going to cost you a lot of money to make!!!!!!!!!
PCB and Components.
Please find below the PCB layout.
Size of PCB is 75MM * 75MM
Click here to download the Hi Resolution images: usb-par-hi-respcb600dpi.zip
These are 600DPI JPG and need to be viewed and printed in Adobe Photoshop for an exact scale.
Also included are postscript files as well.
We are also releasing the PCB Layout in Gcode for people wanting to mill their own.
Milling PCB below with 0.2mm engraving bit.
Drilling PCB below with 0.8MM drill bit.
Click here to download the Gcodes: usb-par-gcodev1.zip
Inside this file are two Gcodes, one for the Milling and the other for the drilling.
Components:
1 * 25pin socket
1 * 18F4550 Chip
1 * 40 pin Dip Socket.
1 * USB Socket
1 * 20mhz Xtal (the Pic internally clocks this upto 48mhz)
2 * 22pf ceramics
1 * 4k7 resistor
1 * 1k resistor
1 * LED
1 * 0.1uf ceramic decoupling cap.
1 * 0.1uf electrolytic capacitor
1 * 22uf electrolytic capacitor
1 * little tactile push switch for resetting Pic, not really needed.
And a PCB about 75mm * 75MM
Firmware Version 1.2 released 12/03/2006:
Click here to download the Firmware Version 1.2 Type1: usb-par-firmwarev12-type1.zip
This code is for use with the 18F4550 Pic Chip.
You will need a suitable Pic Chip programmer that supports the 18F4550.
The fuses have all been set in the hex file, so simply load up, Program and Verify.
Type 1 is configured for the following Pin Configurat
Pin2: Step X-Axis
Pin3: Direction X-
Pin4: Step Y-Axis
Pin5: Direction Y-Axis
Pin6: Step Z-Axis
Pin7: Direction Z-Axis
Pin10: Z-Limit Switch
Pin11: Emergency-Stop Switch
Pin12: Y-Limit Switch
Pin13: X-Limit Switch
As we have said before, if you need the firmware customised to suit your controller then please email us and we will re-compile and release here.
Command Structure for Firmw
Command Structure Ver 1.2 upwa
Commands are sent 11 bytes at a t
This first byte gets broken down into 8 bits and they do the following:
bit0= X Axis Direction
bit1= Y Axis Direction
bit2= Z Axis Direction
bit3= Travel kind, this is for the firmware to tell it to use different routines for G00 travelling or G01 cutting, 1=Travelling 0=Cutting
If you set this bit to 1 then the firmware will not care about how it gets to this position and it will just clock each Axis until it gets there.
If you set it to 0 then it will move the X and Y axis at even pulses to get to it's destination giving the correct line needed. This option takes more processing time, so speed pauses may have to be adjusted.
bit4= Tells Firmware to ignore limit switches 1=ignore 0=do not ignore
bit5= always 0
bit6= always 0
bit7= always 0
The next 3 bytes control how many pulses you wish to send to the X-Axis.
On our machine 533.333 pulses =1mm so to tell it to travel we first have to round up and break to binary int(533.333)=533
533 binary= 00000000 00000010 00010101
now we get our 3 bytes from this
1st byte 00000000 = 00
2nd byte 00000010 = 02
3rd byte 00010101 = 21
By doing it this way we can send a max 16777215 pulses which = 31457MM (103 feet!) Travel
The next 3 bytes control how many pulses you wish to send to the Y-Axis.
This is the same as the X-Axis
The next 2 bytes control how many pulses you wish to send to the Z-Axis.
Same as the X-Axis but this time only 2 bytes(16bits)
Final 2 bytes is Pulse Width Delay
0050 = Pulse delay in Microseconds for speed.
This will differ depending on the Step Mode that the controller box is set to.
Find some examples below, obviously we round up because we only send 4 digits to the controller.
Eighth Step Timings:
A 2250 Microsecond pause gives 25.4mm or 1 Inch Travel per minute.
A 1125 Microsecond pause gives 50.8mm or 2 Inch Travel per minute.
A 0562.5 Microsecond pause gives 101.6mm or 4 Inch Travel per minute
A 0281.25 Microsecond pause gives 203.2mm or 8 Inch Travel per minute
A 0140.625 Microsecond pause gives 406.4mm or 16 Inch Travel per minute
A 0070.3125 Microsecond pause gives 812.8mm or 32 Inch Travel per minute
A 0035.15625 Microsecond pause gives 1625.6mm or 64 Inch Travel per minute
A 0017.578125 Microsecond pause gives 3251.2mm or 128 Inch Travel per minute
So to work out what pause we needed for say 45IPM we would use 2250/45 which gives us 0050
To work backwards and see what a pause of 50 would get, we would take 2250/50 which would give us 45IPM.
The motors we use on the CNCDuDeZ Frame max out at about 50 Microsecond pause, which gives us a respectable approx 45IPM!
Quarter Step Timings:
A 4500 Microsecond pause gives 25.4mm or 1 Inch Travel per minute.
A 2250 Microsecond pause gives 50.8mm or 2 Inch Travel per minute.
A 1125 Microsecond pause gives 101.6mm or 4 Inch Travel per minute
A 0562.5 Microsecond pause gives 203.2mm or 8 Inch Travel per minute
A 0281.25 Microsecond pause gives 406.4mm or 16 Inch Travel per minute
A 0140.625 Microsecond pause gives 812.8mm or 32 Inch Travel per minute
A 0070.3125 Microsecond pause gives 1625.6mm or 64 Inch Travel per minute
A 0035.15625 Microsecond pause gives 3251.2mm or 128 Inch Travel per minute
Half Step Timings:
A 9000 Microsecond pause gives 25.4mm or 1 Inch Travel per minute.
A 4500 Microsecond pause gives 50.8mm or 2 Inch Travel per minute.
A 2250 Microsecond pause gives 101.6mm or 4 Inch Travel per minute
A 1125 Microsecond pause gives 203.2mm or 8 Inch Travel per minute
A 0562.5 Microsecond pause gives 406.4mm or 16 Inch Travel per minute
A 0281.25 Microsecond pause gives 812.8mm or 32 Inch Travel per minute
A 0140.625 Microsecond pause gives 1625.6mm or 64 Inch Travel per minute
A 0070.3125 Microsecond pause gives 3251.2mm or 128 Inch Travel per minute
Full Step Timings:
Use below full step for speed of 25.4mm or 1 Inch Travel per minute.
A 9000 Microsecond pause gives 50.8mm or 2 Inch Travel per minute.
A 4500 Microsecond pause gives 101.6mm or 4 Inch Travel per minute
A 2250 Microsecond pause gives 203.2mm or 8 Inch Travel per minute
A 1125 Microsecond pause gives 406.4mm or 16 Inch Travel per minute
A 0562.5 Microsecond pause gives 812.8mm or 32 Inch Travel per minute
A 0281.25 Microsecond pause gives 1625.6mm or 64 Inch Travel per minute
A 0140.625 Microsecond pause gives 3251.2mm or 128 Inch Travel per minute
Every time you send a 11byte command you will get 2 bytes back from the controller that will give you in ASCII the answer OK. This is the same whether sending Serial or USB.
You will also get a 2 byte ASCII code sent back for AUX1 inputs which are triggered:
XL X-Axis Limit Reached
YL Y-Axis Limit Reached
ZL Z-Axis Limit Reached
XY X-Axis and Y-Axis Limits Reached
XZ X-Axis and Z-Axis Limits Reached
YZ Y-Axis and Z-Axis Limits Reached
XA X-Axis, Y-Axis and Z-Axis Limits Reached
ES Emergency Stop Activated.
Application:
Please Check the USB-Software link to download our Beta Application: cncdudezusb17.zip
Setting up and testing:
After you have assembled your new Interface, simply plug in a USB lead and Windows XP will automatically detect the Interface as a USB Hid Device.
You can confirm this by checking in device manager of your machine.
Now connect your Printer Port cable from the Interface to your controller box and you are ready to go.
Run up the software, set up the pulses per MM parameter and try out the Jog.
Please make sure you read the HELP File first.Last edited by Lee Roberts; 27-03-2019 at 12:16 AM.
Lee
-
The Following User Says Thank You to Lee Roberts For This Useful Post:
-
31-07-2009 #2
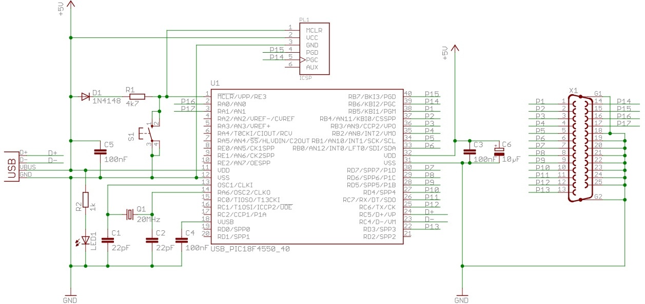
I've done a (very) quick hash at a schematic - with a few revisions:
- The PIC to be programmed in-circuit with a PICkit2 or PICkit3. You'll need to make sure your CNC device is unplugged when you do this (since it pings a couple of the pins), and also don't press the switch when you do it!
- The >400nF capacitor has been included
- The component numbering has been altered
The new layout is smaller, and doesn't have any wire jumpers. However, it is designed primarily for photo-etching (the .zip file contains the PDFs for the schematic, layout and PCB itself, at a 1:1 scale - I use the latter for my photo-etching of boards).
If you want to remain faithful to the original design (i.e. you don't need the ICSP header), then you can replace D1 with a wire, and remove PL1.
If this treads on anyone's toes, please let me know.
-
The Following 4 Users Say Thank You to tribbles For This Useful Post:
-
25-12-2009 #3
hi
i made one cnc router mechine but i can not building driver controler for 3 axies motor steper-please help me for make driver controler (with pc) thank's
-
07-08-2012 #4
I did not see any connection of 5V and ground connection into the pcb design..
But in the schematic there is 5V and ground connection,
Any one please help me...
-
07-08-2012 #5
-
25-12-2009 #6
Do you have the schematics in Eagle PCB format?
-
22-05-2010 #7
try www.cncdudez.co.uk instead, but both links are working
This version is NOT the smoothstepper shown in the video, thats a commercial product with a Mach3 plugin. I don't think there is a Mach3 driver for CNCDudez' interface
-
25-01-2012 #8
Hello Sir.
sir im having trouble, which program do i need to use to control the leds? I have 8 LEDS in my project. I know how to control them using 8 PINS of the Parallel port and also using the Assembly language to create sequence of each LEDS/PINS., but what i want is, i want to control them using USB. Is this module that you have created can possibly control the LEDs?
I need your help sir. :(
Thanks a lot...
GodBless.
-
26-06-2012 #9
Where can i download this beta from this thread?
http://www.mycncuk.com/forums/showth...ull=1#post1797
The link of the download is dead.
Thanks for the help.
-
07-06-2010 #10
Does the computer make the "dee-dum" noise when you plug it in/unplug it? If not, you have not got a working USB interface.
As it is HID rather than Generic Serial, did it ask for the .inf file location when you first plugged it in?
Thread Information
Users Browsing this Thread
There are currently 4 users browsing this thread. (0 members and 4 guests)
Similar Threads
-
What is the function of a parallel port breakout board?
By hbx in forum Machine Control SoftwareReplies: 13Last Post: 12-03-2013, 06:18 PM -
Stepper motor drive using mach3 from parallel port
By hmarwat370 in forum General ElectronicsReplies: 0Last Post: 04-02-2013, 08:55 AM -
parallel port address
By Dan Brown in forum Artsoft Mach (3 & 4)Replies: 6Last Post: 07-01-2010, 12:04 PM -
Laptop, ie no parallel port?
By tompsky in forum Laptops & TabletsReplies: 3Last Post: 11-11-2008, 07:12 PM -
Which USB parallel port emulator is the best
By bruce_miranda in forum General ElectronicsReplies: 1Last Post: 18-09-2008, 03:38 PM



Reply With Quote


Bookmarks