Thread: Wiring Diagram check
Hybrid View
-
16-12-2015 #1
Hello everyone,
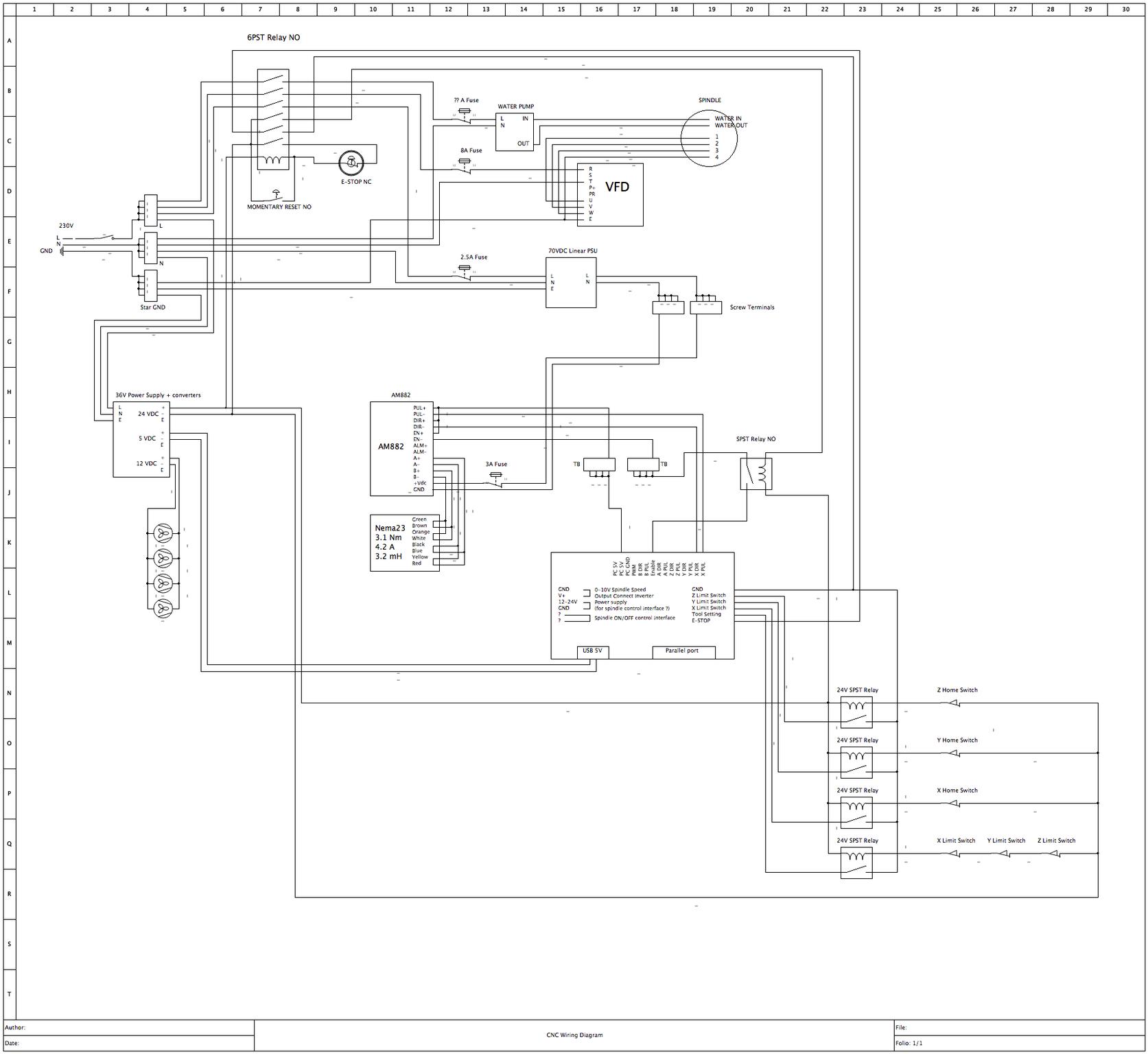
I finally finished my wiring diagram ! Can anyone have a look at it and let me know what they think ? I used QEletrotech, which is great for custom parts but does not provide the option to set wire colors. It does have a few bugs on Mac OS X and crashes unexpectedly every 10 minutes, but other than that it's great !
Setup:
- 4 x AM882 drivers
- 4 x Nema23 4.2A 3.2mH from CNC4YOU
- 5 axis BOB
- 70V 10A DIY Linear Power Supply
- 36V 9.7A Switching Power Supply
- VFD + 2.2kW water cooled spindle
- Water pump
- [ESS Smoothstepper to come into play in the next few months, currently focusing on having a machine that runs. Parallel port in enough for the first few weeks/months to learn and don't risk burning up a 225 Euro board.]
Before looking at the diagram, please read the following:
1. Notes:
- The relay used with ENABLE is there to sensure that if something goes wrong with Mach3 or the BOB the steppers drivers don't keep streaming to the steppers. Most of you trust the software. I don't.
- I am open to simplification ideas. Bear in mind that I am not an electronics engineer.
2. Questions I have:
- I'm not sure it's possible to find 6PST relays (?).
Yes it is possible. It's cheaper to buy lower PST relays. You can get two 3PST relays and wire them - Can I use my 36VDC 9.7A power supply and convert it (using converters, if that exists ?) to 24V for the relays, 5V for the BOB and 12V for the fans ?
Yes, those converters exist, but it's easier, safer and cheaper to buy a 24V and 5V PSUs.You can do it with DC-DC converters, but it might cost more than new power supplies. A potential problem with DC-DC converters is that they can become unstable is they are driving long wires and the load changes quickly. - Should I plug the water pump separately or make it's power source go through the control box in order to keep all connections and lines at one place ? (this is the option chosen in the current diagram)
Personal opinion: its power source should go through the control box mains relay/contactor. You want the E-STOP to turn it off, because water spilling everywhere while cutting because of some broken or not well attached pip would be a good reason to push it
.
- Is it necessary to put a fuse for the pump ? It's a cheap 6L/min chinese pump that plugs directly to the wall. I need to look for the power consumption but I doubt there are any inscriptions on it :/
Personal answer: it's up to everyone's choice. The pump will probably brake from its chinese quality instead of a power peek or short circuit. - Is it necessary - and if yes, why - to ground each stepper's shield ? Same question for the limit/home switches ?
The ground wire going to the stepper and limit switches is a "screen". You must not use it for a signal and must (in most cases) only connect it at one end of the wire. The idea of a screen is that any interference gets onto the screen (protecting the signal wires) which then dumps the energy into a common ground point. If you have multiple ground point then this energy can radiate out into the signals you are protecting. So for a noisy (electrically) CNC machine I will use screened cables for all external cables and some internal ones. The screen of all these will go to a single point where the earth connects to the control box.Another solution, thought more expensive, is to use shielded cables which keep have a shield that contains interferences inside a Faraday Cage (made with a metallic braid). - How do I use the 24V input interface for spindle control ? How do I wire it to the VFD ?
Diagrams:
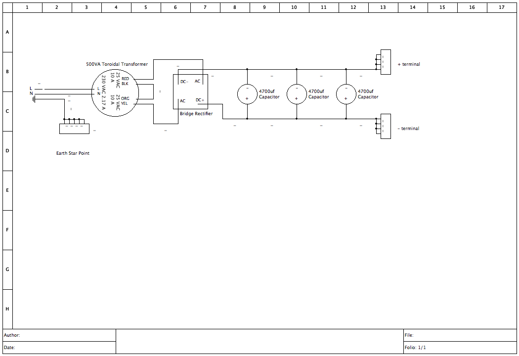
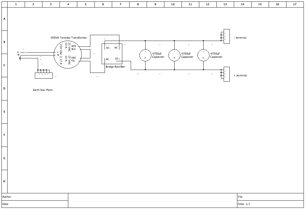
- Main wiring diagram (drivers, BOB, and motors connections are detailed).
Last updated Dec. 18, 2015. - PSU (reproduced from JAZZ's award winning video). Just double checking so I don't screw up my transformer a second time.
Last updated Dec. 18, 2015.
Thank you for your help and patience :) !
PS: For those interested, here are the QElectrotech files:
diagrams.zipLast edited by eurikain; 18-12-2015 at 05:28 PM.
-
17-12-2015 #2
Hi G,
It looks slightly overcomplicated. I use KISS design techniques (Keep It Sodding Simple). It is a lesson I learnt when revisiting circuits I made some years ago. Mind you it could be dementia galloping in
, or were they circuits I drew up yesterday ? 

I have had quick look and don't see why you have to put relays into the home and limits circuit. It only makes more to go wrong and a relay introduces a time delay which could vary if your relay goes sticky. This will put your home positions as a variable rather than fixed reference point.
Also, when you hit a limit you need to have an override switch to be able to jog off the switch.
The buzzer reminds you to reset the override.
6Pst relay - you can get 'em, but at an ouch price. you could do the same job with DP relays, just use the latching one to control the others, and you can have as many as you need.
Cheers,
Rob
There may be other problems, but I will leave those to the forum.Last edited by cropwell; 17-12-2015 at 12:59 AM.
-
17-12-2015 #3
It's late now and i'm too tired to look at it in detail but instantly I see you have relays for the homes which you don't want to be using. Wire them striaght to the Inputs on the BOB.
Relay for the Limits wired in series is ok. You will have to set Mach3 to Auto reset Limts so you can reset Mach and reverse off the switch. Other wise you'll need a limit Override switch. Either works fine but overide switch is safer.
Have the E-stop relay turn off a Contactor for the higher power devices like VFD, WP and PSU. This will mean you can use lower rated E-stop relay with fewer contacts. Most Contactors also have an Aux relay contact for control Signals which you could use for the Enable relay. Contactor is much more suited to mains power than normal relay.
Other than that then don't look too bad at first glance.Last edited by JAZZCNC; 17-12-2015 at 02:57 AM.
-
17-12-2015 #4
On the PSU drawing you have the signs transposed for the +ve and -ve on the outputs.
I would not use the 36V PS as it is overkill on the size and you are just bringing more complications in to the system.
If you are using 24V why not get 24V fans?
Yes you do need to ground each stepper shield at the star point.Last edited by Clive S; 17-12-2015 at 08:42 AM.
..Clive
The more you know, The better you know, How little you know
-
18-12-2015 #5
Hello people ! Thanks for your great input :) I will modify the diagrams according to your advices. I do however have a few comments to make:
Dude, how did you guess ?
I use relays for the limit switches because I got inspired from JAZZ's OSCAR WINNING diagram (http://www.mycncuk.com/threads/9268-...ndle-VFD/page5). Thanks to Graem I understand that the limit switches in series are go through a relay because my BOB can't take 24V input so it isolates the BOB from that circuit. JAZZ, why would you not do the same for the home switches ?
Is that an issue or a personal opinion ? I am new to CNC, I honestly don't know what's best. So you're saying I should just have all switches as limits instead of separating homes / limits ? The only advantage I really see from this (with my current CNC knowledge) is that it would free up one pin on my board to introduce a touch probe later on in the build.
True ! I didn't think about it but it makes obvious sense :) Otherwise the machine wouldn't be able to keep moving. I like the safe option. I can add this override to the control box. As for the buzzer, I think I get the idea ;)
Good to know :) I'm not sure what the difference is between PST relays and DP relays.
I just got inspired from your diagram, that's why I used relays on mine :) Or maybe DT relay it the other word for contactor ?
Good catch, fixed it :)
That's right. I'll just order a 24V and 5V PSU. $25 total on AliExpress vs. 100 Euros here in Belgium (which are PSU provided from China.....) loool
Because I have looooooots of 12V fans at reach for free :) Would be waste not using them :) I can try to find some, but I think that might be overkill as I have more than enough fans I think (4 total). Well, I hear you already "you never have enough fans" lol.
How about the limit/home switches ?
-
18-12-2015 #6
Normally a BoB has 5 inputs, which map to pins 10 to 13 and 15 on the port. They seem to be ususally used as Homes, Limits, E-stop and touch probe, leaving one spare. If you absolutely need more, you can always use a second BoB, which I do. That second board is very simple, just opto isolated inputs and outputs. It's overkill though

1. You have to keep Homes and Limits as separate inputs. Mach3 treats them differently, Limits are more like pressing E-stop in function. Homing is a different process, Mach moves the axis towards the Home position until the switch trips, it then jogs back until the switch reverts to normal. It does this for Z, Y and X in that order. Z first so your cutting tool is clear and high before the gantry moves.
2. ST on a relay or switch refers to 'Single Throw' which means your contacts either make or break.
DT means you have a common (COM) contact which makes with a normally open (NO) contact when the relay is energised and when not it falls back to the normally
closed (NC) contact.
This change over can be Make-before-Break but is normally (on a relay) Make-after-Break.
6P means 6 poles which is 6 sets of contacts inside the switch or relay. SP is usual for single pole, DP for double pole, after that numbers are used.
3. Contactors are special construction relays, suited to switching higher voltages without arcing, normally used for 3phase and suited to long 'on' periods.
C'mon G.E., I didn't guess.
Happy Holiday
RobLast edited by cropwell; 18-12-2015 at 01:55 PM.
-
18-12-2015 #7
Not strictly true Rob and I know you now this but for clarity sake for others I'm pointing this out.
Homes and Limits can share the same Input/switch provided they are wired directly to the inputs and not thru Relays also Mach is setup correctly.
When setup this way Mach changes how it homes.? It turns off limits while Homing and treats the switch has HOME switch. After Homing finish's it turns Limits back on and treats the Switch has Limits from that point on or until Homed again.
If you wire the Home switches to separate input then Mach will still monitor the Limits while Homing and trip if touched.
Also If you wire each home switch to individual input then you can have Mach simultanously home all Axis at the same time. (This does mean a slight change of Mach's Home script)Last edited by JAZZCNC; 18-12-2015 at 02:32 PM.
-
18-12-2015 #8
Mine does have five inputs (User Manual of 5Axis Breakout Board - Mach3).
So I wire homes in series just like the limits, with an SPST relay ?
Great explanation :) I had guessed the S stood for "Simple", but "Double" didn't hit my mind ^^, as well as the other details. You are a good teacher :)
How stupid can I be looooool, duhhhhhh ! That's the "Rob" that put me on track x) You still have to send me an email ;) (and I still have to reply the one from Sunday :p). I thought you had fallen off some unsafe stairs, I'm glad to know you're alive ;) !Last edited by eurikain; 18-12-2015 at 02:34 PM.
-
18-12-2015 #9
-
18-12-2015 #10
Ok first not a good idea to use schematic unless you fully understand it and it takes your individual requirements into account. Your needs may different to what his where and you might not need relays..?
But the reason why not to use Relay for homes is because the delay in time for the relay to turn on translates into in-accuracy in repeatabilty of the Home position. This defeats the whole point of using them and makes home a variable position which is what Rob was saying.
Also because HOME signals are only used while homing they don't get has affected by noise like Limits do so can get away with directly using the 5V Input Logic.
6PST means 6 contacts called poles which are Single throw type. So can only be NO or NC depending on which type contact you buy.
DP means Double throw so Can be Either NC or NO and each Set of contacts has 3 terminals. COM and NO or NC you choose which to wire to.
IE: 4PDT = 4 poles each with NO/NC position.
Nope Contactor is not DT it's like said above means Double throw. Contactor is basicly the Same has Relay but with heavy duty contacts which are better suited to higher voltages/currents. They also often have one or two sets of Aux contacts which can handle lower currents for using to signal to controllers etc. Again these contacts can be NO or NC.
2 x 12v wired in series with 24V supply is ok and what I do.
All Signal wire shields should go back to the Star Earth point.
Edit: Bugger didn't see Rob's reply could have saved my self load of typing.!!Last edited by JAZZCNC; 18-12-2015 at 02:20 PM.
Thread Information
Users Browsing this Thread
There are currently 1 users browsing this thread. (0 members and 1 guests)
Similar Threads
-
Which wiring diagram software do you use ?
By eurikain in forum Computer SoftwareReplies: 3Last Post: 11-10-2015, 02:48 PM -
VFD Wiring Diagram
By Tomnewry in forum General ElectronicsReplies: 9Last Post: 14-10-2013, 06:46 PM -
Wiring diagram for 4x4 cnc router
By Danielroyal25 in forum General ElectronicsReplies: 1Last Post: 19-07-2013, 11:14 PM -
NEW MEMBER: Hi, Looking for a wiring diagram, Melbourne
By Sampop in forum New Member IntroductionsReplies: 1Last Post: 28-10-2010, 11:18 AM -
Hardinge hc chucker wiring diagram
By hrdg4me in forum General ElectronicsReplies: 4Last Post: 16-12-2009, 03:57 PM




Reply With Quote

Bookmarks