Thread: Ambitious newby
Hybrid View
-
30-06-2012 #1
Actually it does have two combustion chambers on each cylinder that is pretty much the main unique feature. Why would the fuel be injected durring induction? I was thinking TDC. The direct injection would allow a computer controled so that fuel could be injected only when it was needed to maintain speed or to accelerate. Also don't forget it runs on diesel. I have the spots drawn in for the injectors (all 8 of them) but I don't have the injectors or lines drawn. As far as bore and stroke I just drew it square for the sake of a simple drawing I still need to do some research to optimise that but I imagine that a longer stroke would be better. I guess you'd be right whomever said that a turbo wouldn't work because the ports are both open at the same time so I guess it would just have to be a supercharger. That will actually simplify the design for me considerably.
-
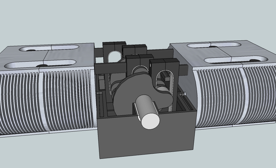
01-07-2012 #2Engine design is beyond my knowledge but i have rebuilt a few 1380's and couple of 1410 'A' series for group 'N' family saloon car racing. What I do know is that as soon as you start playing around with crankshaft timing on a week solution (stock crank) it all go horribly wrongNow this is the kind of advice I'm looking for. I currently have it set up so that the opposing pistons are basically one unit, so that each pistion assembly has 4 combustion chambers.(see pic) Would it work better if the piston assemblies were a few degrees off? More than a few?
If the nagging gets really bad......Get a bigger shed:naughty:
-
01-07-2012 #3
im wrong on the "injecting during induction"
just read a document about a large two stoke deisel that is injecting into compressed air
-
01-07-2012 #4
A basic diesel engine will inject a good bit before TDC. Diesel is quite slow to ignite, so to get peak power and good air/fuel mixing, the fuel has to be ignited long before TDC (IIRC at typical slow idle it's about 18deg BTDC). This is why diesels knock so much, as the engine is pretty much on the verge of stalling at TDC due to the high pressure.
With modern common rail systems, fuel injection is now a multi-stage process. As the piston approaches TDC, a small amount of fuel is pre-injected, which results in an intial flame, then as TDC is approached main injection occurs as a further series of injections, which ignite quicker due to the already burning fuel.
As for diesel 2strokes, they have existed in the past. Some had conventional valve trains, some were ported, but pretty much all of them were supercharged.
-
01-07-2012 #5
-
01-07-2012 #6
-
01-07-2012 #7
-
01-07-2012 #8
-
01-07-2012 #9
Actually a good share of commercial diesel engines are two stroke even today. Catapiller, and Detroit Diesel to name 2 big ones. The main concern with this design, I think, is that injection starts after the exhast port is closed, which I don't think will be a problem.
-
07-07-2012 #10
Well I took some of your suggestions and made some changes to my model. I staggard the cylinders, increased the stroke a bit, made the intake ports longer than the exhast ports, and completely redesigned the crankshaft and crancase, including some counter weights. I still need to redo the manifolds and induction system as well as add injectors and systems for cooling and oiling. I wonder if one could design the lubrication and cooling systems as one system. As in oil cooling, running the oil through a radiator and such.
Thread Information
Users Browsing this Thread
There are currently 1 users browsing this thread. (0 members and 1 guests)
Similar Threads
-
Newby needs help
By Gregor in forum Tool & Tooling TechnologyReplies: 1Last Post: 07-01-2014, 03:33 AM -
RFQ: Ambitious Bicycle build project needs help
By Psycholist666 in forum Projects, Jobs & RequestsReplies: 4Last Post: 16-03-2013, 12:10 AM -
NEW MEMBER: Newby from London, Canada
By Leadfootin in forum New Member IntroductionsReplies: 1Last Post: 25-12-2010, 01:11 PM -
NEW MEMBER: Newby Introduction
By Sides in forum New Member IntroductionsReplies: 3Last Post: 06-09-2010, 10:47 PM -
NEW MEMBER: Birmingham, newby.
By Malc in Brum in forum New Member IntroductionsReplies: 1Last Post: 23-11-2008, 06:28 PM



Reply With Quote


Bookmarks