Thread: Question on PCB and routing
Threaded View
-
09-05-2013 #1
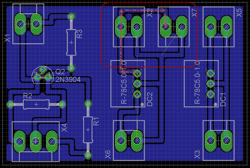
Question on PCB and routing , well more .. will it work I guess ? Anyway I have hammered the tutorials and finally got to where I think I can start to mill the board. Only thing is is a question on power voltage etc. as you can see I have highlighted my concern in a red box , this is two molex 2 male pin plugs , I want to draw power from both as they go to different parts of the hardware .. will this work ? Will this affect the voltage ?
and blew a close up :)
any help as normal appreciated :) only had four beers so far .. record lol BTW the board is tiny only only 60mm x 40mm .
Fiction is far more plausible when wrapped around a thread of truth
Nothing great was ever achieved without enthusiasm.
Ralph Waldo Emerson
Thread Information
Users Browsing this Thread
There are currently 1 users browsing this thread. (0 members and 1 guests)
Similar Threads
-
routing aluminium help :)
By don_jarr in forum Metalwork DiscussionReplies: 18Last Post: 27-11-2012, 09:05 PM -
PCB Isolation Routing
By Mad Professor in forum General DiscussionReplies: 3Last Post: 16-03-2011, 09:46 PM -
PCB Isolation Routing
By CHudson in forum Milling Machines, Builds & ConversionsReplies: 5Last Post: 10-10-2010, 08:34 PM -
BUILD LOG: routing 3d?
By proddy in forum DIY Router Build LogsReplies: 2Last Post: 03-08-2009, 11:20 PM



Reply With Quote
Bookmarks