Hybrid View
-
06-09-2013 #1
This is not a build log, I'm just wanting to know if this design is any good. I've read that the L shaped gantry is good but it tends to put the ballscrew too far back so this is a double L shape made from aluminium box section with the ballscrew mounted centrally. The black & white object is the energy chain, sizes of the box sections are probably not correct yet.
-
06-09-2013 #2
I no expert but all the strength seems to be in the centre of the gantry, yet your rails are top and bottom the weakest points.
I may be wrong though.
Jim
-
06-09-2013 #3
Yes I see what you mean, there will be end plates so I'm expecting these to resist any twisting, there will also be blocks mounted on the end plates behind the ballscrew to support the horizontal box sections.
-
06-09-2013 #4
Don't let the ball-screw being slightly further back put you off the L design.!!. . . In reality it makes very little difference it works fine and makes for a very good stiff gantry. It also very neat and keeps screw out of arms way and makes cable management easy.
Your design would be too tall making for a weaker design.
-
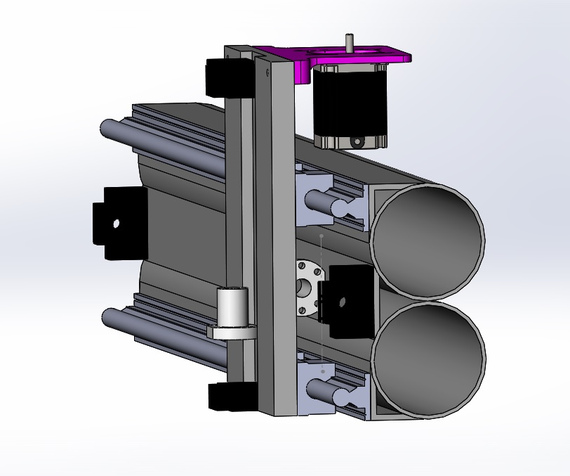
07-09-2013 #5
Jazz, thanks for that, I'd read you mentioned this before and obviously Matt's machine works well.
So before I set off down the L design how about this one ? pipe + 2 bits of channel
I'm also thinking that any hollow material could be filled with builders expanding foam to act as damping as it's very lightweight.
Last edited by EddyCurrent; 07-09-2013 at 10:00 AM.
-
07-09-2013 #6
Your tube design would be hard to fabricate, particularly when it comes to getting the rail mounting surfaces parallel. However it would be exceptionally strong as a tube is the strongest shape in torsion.
To make it easier to make you could put the rails on the front flat surfaces, as they could be machined or leveled with epoxy. If you did this you'd want to use profile rails to reduce the overhang.
-
07-09-2013 #7
Thread Information
Users Browsing this Thread
There are currently 1 users browsing this thread. (0 members and 1 guests)
Similar Threads
-
Cast aluminium gantry router
By jrcast in forum Gantry/Router Machines & BuildingReplies: 17Last Post: 17-02-2017, 08:13 PM -
RFQ: RQF: Router Gantry plates
By lateAtNight in forum Projects, Jobs & RequestsReplies: 1Last Post: 27-12-2012, 04:56 AM -
Double gantry idea, What do you guys think?
By craigrobbo in forum Gantry/Router Machines & BuildingReplies: 14Last Post: 25-12-2012, 10:01 PM -
Router spindle idea
By HiltonSteve in forum Spindles & Drive MotorsReplies: 4Last Post: 19-01-2010, 08:59 AM -
BUILD LOG: Fixed Gantry Router
By lateAtNight in forum DIY Router Build LogsReplies: 24Last Post: 28-05-2009, 11:30 PM



Reply With Quote


Bookmarks