Hybrid View
-
27-09-2013 #1
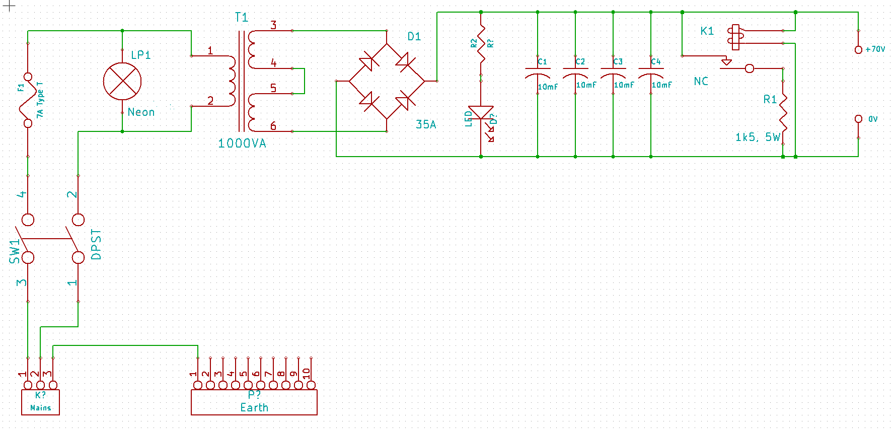
As I've got bits starting to arrive for my CNC build I thought it was about time I started looking into build a power supply. I've read until my head hurts and I think I've come up with a power supply that would work. It's certainly not the finished design, I would like to incorporate the eStop to cut the mains power, but I'd like to know if I'm heading in the right direction with the calculations and design. So without further ado...
The items this supply will be powering are
- 4 * CNC4YOU 3.1Nm Steppers
- 4 * AM882 Drivers
The steppers will be wired parallel which the datasheet gives as 4.2A giving a combined draw of 16.8A. Using an approximate real draw of 66% because of the phase shift gives 11.2A which I'll round up to 12A to account for the drivers and any losses.
I've read a ton of stuff on the correct voltage to run the steppers at, the calculation based on inductance [32*sqrt(3.2)] gives 57.2V and one based on the coil voltage rating [20*2.73] gives 54.6V. There's no end of people reporting that these steppers will run happily on 70V though so that's my target.
Working backwards from my 70VDC target gives a secondary voltage of (70/1.4) 50VAC which I plan on getting by wiring a 25+25 toroidal transformer in parallel. The transformer will need to be able to supply 70*12=840W so I was planning on using a 1000VA transformer (this one). There will be a 7A type T fuse on the primary side as well as a DPDT switch.
The bridge needs to be a bit of a beast so I was going to go with this 400V 35A part. At full tilt it will need some serious cooling (assuming my calculation is correct)...
1.1V * 20A * 2 = 44W of heat
(130 degC - 30 degC) / 44 = 2.27 K/W
2.27 K/W - 1.4 K/W = 0.87K/W
so I'm planning on attaching a CPU heat sink to it. I assumed a 30 degC ambient since it will be in a case, 20A is the transformer limit. In reality it will almost certainly never be going flat out so I don't think it'll be a problem. After rectification it looks like I'll be getting 67.8V.
For smoothing I'll be using some cheap and nasty 100V 10000uF capacitors I've found on eBay. My calculation shows I need 28,288uF of capacitance to achieve 7V of ripple:
C = (20 * 0.01) /7.07 = 0.028288F
As the capacitors don't list a ripple current I was just going to stick 4 in parallel to give me 40,000uF of smoothing goodness.
I originally designed the system with always connected bleed resistors but I changed my mind to have a relay system. I'm in two minds which is best but I've got the relay version drawn up at the moment. I chose 30 seconds as a bleed time because it would take longer than that to get into the case. The calculation for the bleed resistor is:
W = 4 * ((CV^2) / 2) = 4 * ((0.01 * 70 * 70) / 2) = 98J
90J / 30s = 3.3W
R = (70 * 70) / 3.3 = 1484Ω
So I've got a 5W, 1k5 resistor in there at the moment. I've had a look on RS and I can seem to find a suitable relay. I've never used a relay so hopefully what I've draw is the correct way to wire it up. If I understand correctly when power is applied it energizes the coil and opens the relay preventing power going though the bleed resistor.
And finally the circuit diagram. Keep in mind this is the first circuit I've ever designed so there could be any number of brain dead things in there. If any of the symbols / terminology are wrong please point it out as I'd like to try and get it right. I suspect the power supply is a bit powerful for what I need but I think the machine will grow another axis at some point so I'd rather go large than build a second power supply.
Cheers
-
27-09-2013 #2
50VAC will most likely give you nearer 80V than 70V, depending on how your mains voltage. I'd aim about 10% lower on paper to give a good safety margin. The exact value you should be using for the figures is sqrt(2), which is 1.414... which in theory gives you 70.7V, but in practice the end result is usually higher when there's no load.
I wouldn't bother with a relay for the bleed resistor. Just pick a suitable value that sinks a watt or two constantly. The bleed resistor is only really needed when there's nothing connected, as the drives will do a reasonable job of draining the current once they're connected even if they're not moving anything.
-
27-09-2013 #3
Thanks for that
, I spent a whole evening trying to figure out if the 1.4 was supposed to be sqrt(2) and I couldn't find anywhere that definitively answered the question. In the end I assumed that people used 1.4 because after smoothing the average value of Vdc will still be slightly below Vmax (the highest voltage coming through the rectifier).
The next transformer "down" is this 24+24 model then below that is this the 22+22V. The mains in this house is normally around 235 to 237 volts so yes I would be a bit over-voltage. Does the output voltage change linearly with the input voltage? I'm thinking 235V into the 25+25 transformer would produce about 51V out (wired in series). Wish I'd put together a spreadsheet for the calculations now! Considering there's a 2.2V drop in the rectifier I think the 24+24 is probably the best choice in that case - I suppose I've just got to go away and crunch the numbers again.
I'll scrap the relay for the bleed resistor. Considering the price it would take 100 years to pay for itself in the electricity it saves.
I was thinking of trying to put a fan in the case as I have loads of 12V 90mm computer fans kicking around. I don't know how to power the fan from the circuit I have though. I only need a couple of watts so even if the way I get the power is really wasteful I don't suppose it'll matter.
-
27-09-2013 #4
For the purposes of this discussion, yes near enough.
If the transformer is wound for 230V to 25+25, then putting 235V in will indeed get 235/230*50=51V, however the tolerance is +10%, so 50*1.1=55V will be the limit. The rectifier drop is 1.1V, not 2.2V. The reason is (for the purposes of this discussion!) you only ever have 2 diodes conducting at a time and the forward voltage drop of two diodes will be about 1.1V. That means with 55VAC in to the rectifier, you can expect 55*sqrt(2)-1.1= 76.7V peak.
-
27-09-2013 #5
sqrt(2) essentially gives you the average value of a sine wave, and isn't electric specific.
It's officially the Root Mean Square equation for a sine wave - Root mean square - Wikipedia, the free encyclopedia
-
27-09-2013 #6
-
27-09-2013 #7
If you want to be such a pedant, a sine wave doesn't necessarily have an average of zero. It can be offset from zero. You've just assumed that all sine waves are drawn with zero as the base line.
As I'm sure you're aware, I meant that the average value for 90degree either side of a sine wave peak or trough i.e a 180degree section, is sqrt(2).
-
27-09-2013 #8
As I posted here, it's actually often quoted as 1/sqrt(2), so 70.7%.. but that doesn't change your conclusion.
You meant series!
The transformer output will be 50VAC, so 50*12=600W. Nothing wrong with getting the bigger transformer if you want plenty of spare capacity for more axes, but you would be fine with a smaller one, e.g. 750VA.
The bridge rectifier only needs to be rated for the average power, not peak. As I posted here the power rating of the motors you've chosen is found from their rated voltage and current, then remember to multiply by two as it's a two phase motor. That's P=2*4.2*2.73=23W. You've got 4 motors so call it 100W. Recalculate for 100W and you'll find if you stick with the 35A rectifier you wont need a heatsink.
Also, the rectifier and transformer are cheaper at Rapid Electronics.
Remember it'll vary with the UK mains voltage tolerance, namely +10%-6%. That's still within the drivers rating though, but maybe a bit close so you could get the 24+24v transformer instead.
As above, the current is actually a lot less than the value you've used in the formula, so 40mF will be plenty. as with most things, you can get the capacitors for even less on aliexpress. You might end up with fakes though, hence I'm not going to advise using smaller capacitors!
The way you've connected the relay wont behave as intended, since (assuming the motors aren't connected) the voltage across its coil will stay high, as the capacitors are storing a charge, so the relay wont switch. The relay will only switch and connect the bleed resistor when the capacitors have already discharged a fair bit, which may take a long time. That kind of defeats the object. I'd go back to leaving the resistors connected permanently, as what if the relay fails? You don't need to save the few watts it can gain by using a relay.
Other than that, I think your circuit is fine.
-
15-11-2013 #9
I can't believe my last post here was in September and it's November already!
I've been away and done some recalculations based on your advice, before I rush out and buy parts though it'd be great if someone could cast their eye over the spec.
The transformer is still 1000VA but has been dropped down to 24+24 wired in series. That should give me a maximum voltage at the drivers of 73V assuming the mains voltage is at it's upper limit of 253V.
The relay for the bleed capacitors has been ditched in favour of always connected resistors. I've gone for 6k, 1W resistors, one per capacitor. The calculation shows a bleed time of 30 seconds with 0.88W being dissipated per resistor. The capacitors are the same 10mF one's I linked to earlier.
The neon on the primary side of the transformer has gone and I've got a blue LED with the 15k, 0.5W resistor on the secondary side.
What should I attach all the components to? I've got some 4mm aluminium plate, wood, plastic, something else e.g. thick PCB blank.
Thanks
-
15-11-2013 #10
I tried a bleed resistor and it's surprising how much heat 1watt gives off but in reality it's not required because the stepper drives drain the capacitor quite quickly.
Traditionally it's mounted on an aluminium plate about 3mm thick which allows it to be bent quite easily and obviously with enough space to fit everything else on. The vertical part protects the transformer from mechanical knocks which could easily damage it. The capacitor I used was mounted vertically as it had a one bolt fixing at the bottom, the rectifier is bolted to the aluminium with a little heatsink compound added, terminals and fuses are whatever you decide but I found a 4 way one of these to be useful and compact, it's 12volt rated but I decided it would be fine for my 60v supply, you need to decide yourself. 2/4/6/8/10/12 WAY + HEAVY DUTY AUTO FUSE BOX/HOLDER 12V VOLT STANDARD BLADE | eBayLast edited by EddyCurrent; 15-11-2013 at 12:57 PM.
Thread Information
Users Browsing this Thread
There are currently 1 users browsing this thread. (0 members and 1 guests)
Similar Threads
-
Minimal-cost Power Supply Strategy - Repurpose Laptop Power Supplies
By LoveLearn in forum General ElectronicsReplies: 0Last Post: 25-01-2012, 09:29 PM -
FOR SALE: 50V 20A Power supply
By Jimmybristol in forum Items For SaleReplies: 8Last Post: 30-05-2011, 11:01 PM -
Custom power DC supply
By M250cnc in forum Electronic Project BuildingReplies: 11Last Post: 22-11-2010, 09:48 PM -
power supply problms
By Scott in forum General ElectronicsReplies: 13Last Post: 11-07-2010, 12:58 PM -
power supply
By hitmythumb in forum General ElectronicsReplies: 6Last Post: 21-06-2009, 10:27 AM



Reply With Quote


Bookmarks