Thread: Limit and Home Switch Choice
Threaded View
-
28-11-2013 #1
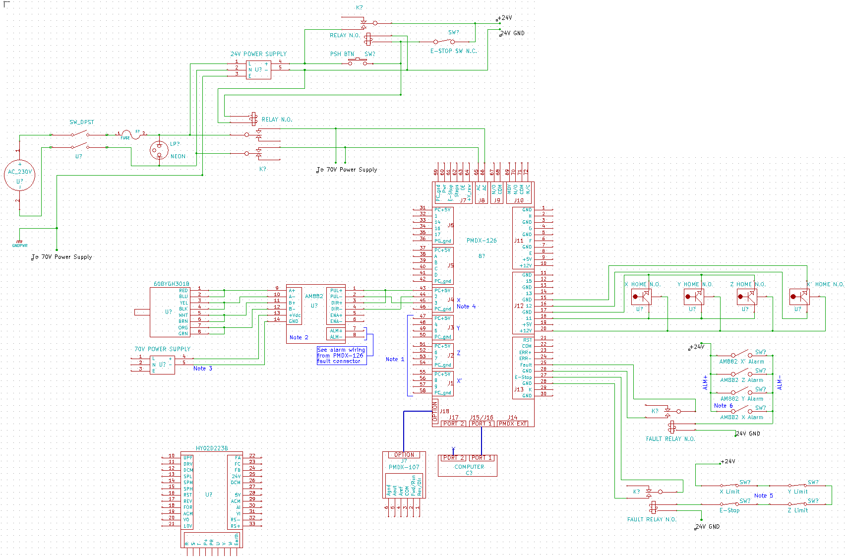
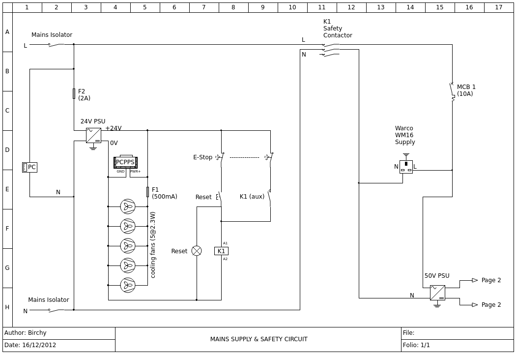
I've been looking at the limit and home switch circuits and I can't decide what the best option is. At the moment my circuit consists of a PMDX-126 BOB. Keep in mind I've only just learnt what things like pull up resistors are so there could be all manner of nonsense in what I say below.
My initial thought was to have separate home and limit switches. For the limits I was thinking six cheap and cheerful NC micro-switches wired in series (example) connected from e-stop to gnd - a pair for each axis. This connector on the PMDX is active high with a pull up so when any switch is opened the machine should stop. I would also fit a manual e-stop switch in series. I like this arrangement because it's simple and cheap. The micro-switches won't be positionally very accurate but all I care about here is stopping the machine self-destructing. My concern is the switches will fail closed due to the dusty environment they will be operating in. A more expensive option such as this which is IP67 rated might be better.
Seeing (the price of) that second switch got me thinking about using a single limit switch for each axis. As it's a roller switch then a small ramp at either end of the machines travel should be all that is needed to detect the limit at both ends of the travel. I don't immediately see a problem with this and I've seen it on some other machines.
That really got me thinking, perhaps I could combine the home and limit switches and if I only need three switches I could go for something more expensive and robust. I'm going to including a 24v safety supply which at the moment is doing nothing more than control the relay providing power to the rest of the system. I like the look of PNP induction sensors like this and I was thinking I could power three of them in series from the safety power supply and wire them across e-stop.
I'm not sure I've fully understood the way home and limit switches work though. The PMDX manual says that if an e-stop is triggered then all step / dir signals are stopped, this would make homing difficult to say the least. But elsewhere I've read that (Mach3 at least) can override ignore the e-stop when homing so that limit switches can be used as home switches.
My other question (for the moment) was about accuracy and reliability. What switch / sensor types are best for homing? I've seen machines built with every type of switch imaginable and there doesn't seem to be a clear best option.
Cheers.
Thread Information
Users Browsing this Thread
There are currently 1 users browsing this thread. (0 members and 1 guests)
Similar Threads
-
EMC2 home/limit switches... only acting as limit?
By vputz in forum LinuxCNC (EMC)Replies: 4Last Post: 15-10-2014, 09:51 AM -
Another Home - Limit switch question
By Cube3 in forum General ElectronicsReplies: 6Last Post: 26-12-2013, 07:51 PM -
FOR SALE: Z axis with Home/limit switch and Nema 23 3nm
By Shinobiwan in forum Items For SaleReplies: 6Last Post: 02-02-2013, 10:54 AM -
Limit switch Cable ...
By Wobblybootie in forum General ElectronicsReplies: 3Last Post: 17-01-2011, 04:37 PM -
Limit switch's - best configuration?
By HiltonSteve in forum General ElectronicsReplies: 16Last Post: 13-08-2009, 01:26 PM



Reply With Quote
Bookmarks