Thread: routercnc_MK3
-
30-05-2015 #91It's a very neat and tidy job you are doingroutercnc
.
.
May I ask where you got the three blue connectors (on the din rail next to the relay) from?.
.
Can I see a blue wire trapped under the din rail where the connectors are!! ..Clive
-
30-05-2015 #92
Dean
Thanks for the info. Rushed out into the garage and didn't really see the printing inside the box!
Clive
Thanks for the encouragement!
blue terminal blocks were from ebay
http://m.ebay.co.uk/itm/331547573505?nav=SEARCH
They are really for mains neutrals but work ok like this
Had another look at the picture and it does look like a wire is trapped but it must be a bit of outer sleeving that has dropped into the rail. I was stripping a lot of cables last night.Last edited by routercnc; 30-05-2015 at 08:02 AM.
-
30-05-2015 #93
-
30-05-2015 #94
-
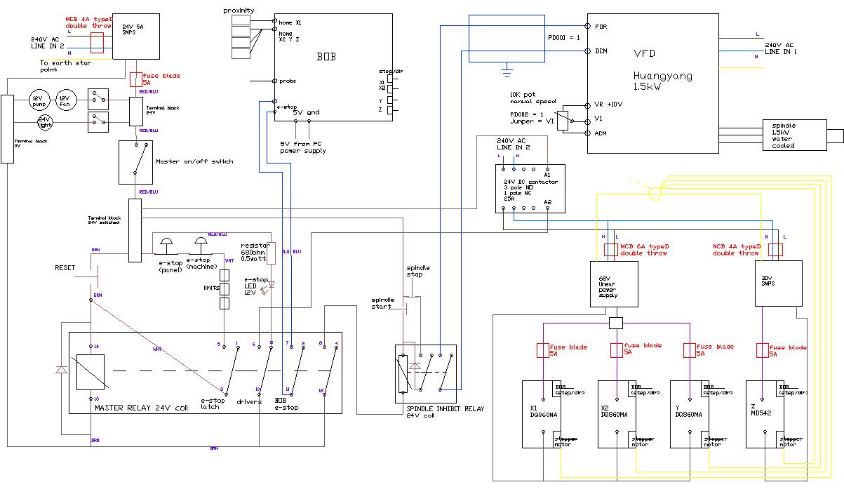
04-06-2015 #95
Got the 24V relay and the contactor wired in earlier this week. But when I energise the 24V relay, the contactor switches but the MCB for the linear supply then trips out. Tried it twice and it tripped both times.
.
Wiring diagram re-posted here:
.
Here is a close up picture if it helps:
.
The powering up sequence is:
1. Plug in and switch on at wall - this powers up the 24V PSU
2. Switch master on/off switch which puts the system into e-stop mode and lights up the red LED
3. Press the RESET momentary button which switches off the red LED
4. This energises the 24V master relay (which self-latches)
5. The master relay makes a circuit which runs 24V to the contactor A1/A2
6. The contactor switches on (with a click, and the lever indicator on the front moves to I)
7. This takes the mains power from the 6A type D MCB . . .
8. . . . and feeds it to the linear PSU (which is connected to 3 drives), but the MCB immediately trips
.
If I disconnect the linear PSU then the relay, MCB and contactor operate and power up correctly and stay on so it would seem that the transformer inrush is too high for the MCB?
.
Previously with the linear supply connected to one driver and just through the MCB without the contactor it has switched on (on the one and only time I tried it) without a problem.
.
So, what to try? - What is the reason for most of the current draw ? -
Inrush through the 'shorted' coil until the magnetic field is established ? (750VA 2x24)
Charging up the capacitors (40,000uF) ?
Doing the above and powering up the 3off DQ860MA 80V drivers ?
Or some from each ?
.
I could try switching on and off several times without any drive connected
I could then try disconnecting the AC supply to the rectifier and see if the MCB stays on with just the inrush through the coil - is that OK to do?
If that is OK I could unsolder one of the capacitors to reduce the charging draw.
Up-spec the MCB ?
.
Any ideas? thanks
EDIT:
Bit of reading around and found a document from Allen Bradley, who make lots of good control gear. As I'm protecting the secondary with fuses I can go a bit higher on the primary protection as it is 'just' protecting the wire to the coil and the coil itself. So can probably go to 10A - my logic being:
10A type D should offer around 200A peak for a couple of cycles during switch on
During normal use I'm expecting a couple of amps, so will be OK there
If there is a problem on the primary the 10A MCB should go first as the coil can take 15A and the wall fuse is 13A
Chalon sell the double pole 10A type D for £10.25 all in . . !
Worth a try?Last edited by routercnc; 04-06-2015 at 09:49 PM.
-
04-06-2015 #96
-
05-06-2015 #97
Now if you make a soft start for the PSU and i will officially say you are the master of enclosures

http://www.ebay.co.uk/itm/220V-Class...item3f3f435e81
http://electronics-diy.com/soft-star...wer-supply.php
-
The Following User Says Thank You to Boyan Silyavski For This Useful Post:
-
05-06-2015 #98
Thanks Dean
OK will get my order in with Chalon . . .
-
05-06-2015 #99
Silyavski
Wow, wouldn't say I'm the master of enclosures - I'm making most of it up as I go along!
Looked at soft start options but I only found home made circuits so thanks for those links. Hope to get away without them but good to know there is a ready made module should I need it
-
09-06-2015 #100
Good news !
10A MCB type D arrived today so I swapped out the 6A unit, held my breath, and switched it on. The contactor clicked and the drivers powered up !
.
Could have been lucky (by chanced switched at maximum peak voltage) so tried it again. Same thing, worked fine. Switched off and tried one more time. All fine again. All this was with 3 drivers connected (but no motors yet).
.
Switched off again and checked the decay time on the linear supply and it dropped from 72V at just over 1V per second, and stopped at around 3V.
.
Here is the proof:
.
And here is the new unit (the one on the right):
.
It will be the weekend at the earliest now but hope to mount it on the wall and plug in all the cables etc. to get the basic machine running. It might be the following weekend but hope to machine out the control panel that I was cutting out when it went bang last time.
.
Purely for neatness a few days ago I ordered another DQ860MA 80V stepper driver for the Z axis. When it arrives this means all 4 drivers can run from the single linear supply (I sized it at 750VA to cope), and I can get rid of the 32V SMPS in the top corner. The Z axis stepper is 1.8Nm and only around 1.7mH so I think I need to wire it in series to keep the current down.
.
I also ordered a small 5V SMPS so I don't need to take a feed from the PC molex power supply. Just feels better this way. The top of the control box will then be shuffled around a bit to get a really nice layout and it will allow me to seperate the power and signals even more than current.
Thread Information
Users Browsing this Thread
There are currently 2 users browsing this thread. (0 members and 2 guests)

Reply With Quote


Bookmarks