Thread: UIM2901-5A Mach 3 BOB wiring
Hybrid View
-
31-01-2014 #1
Cheers dean, will give you a call later to double check I get it
Dan
-
31-01-2014 #2
-
31-01-2014 #3
Cool. Thanks! I will be using the other bob relay to control the dust extractor on and off. Will this be ok to do via the 24v system relay switching the mains and the bob relay completing the circuit to power the 24v coil? Similar to how I was going todwitch the power to the vfd?
Dan
-
31-01-2014 #4
-
31-01-2014 #5
Cheers will get that sorted tonight! Does the run signal cable have to be shielded or will single core do?
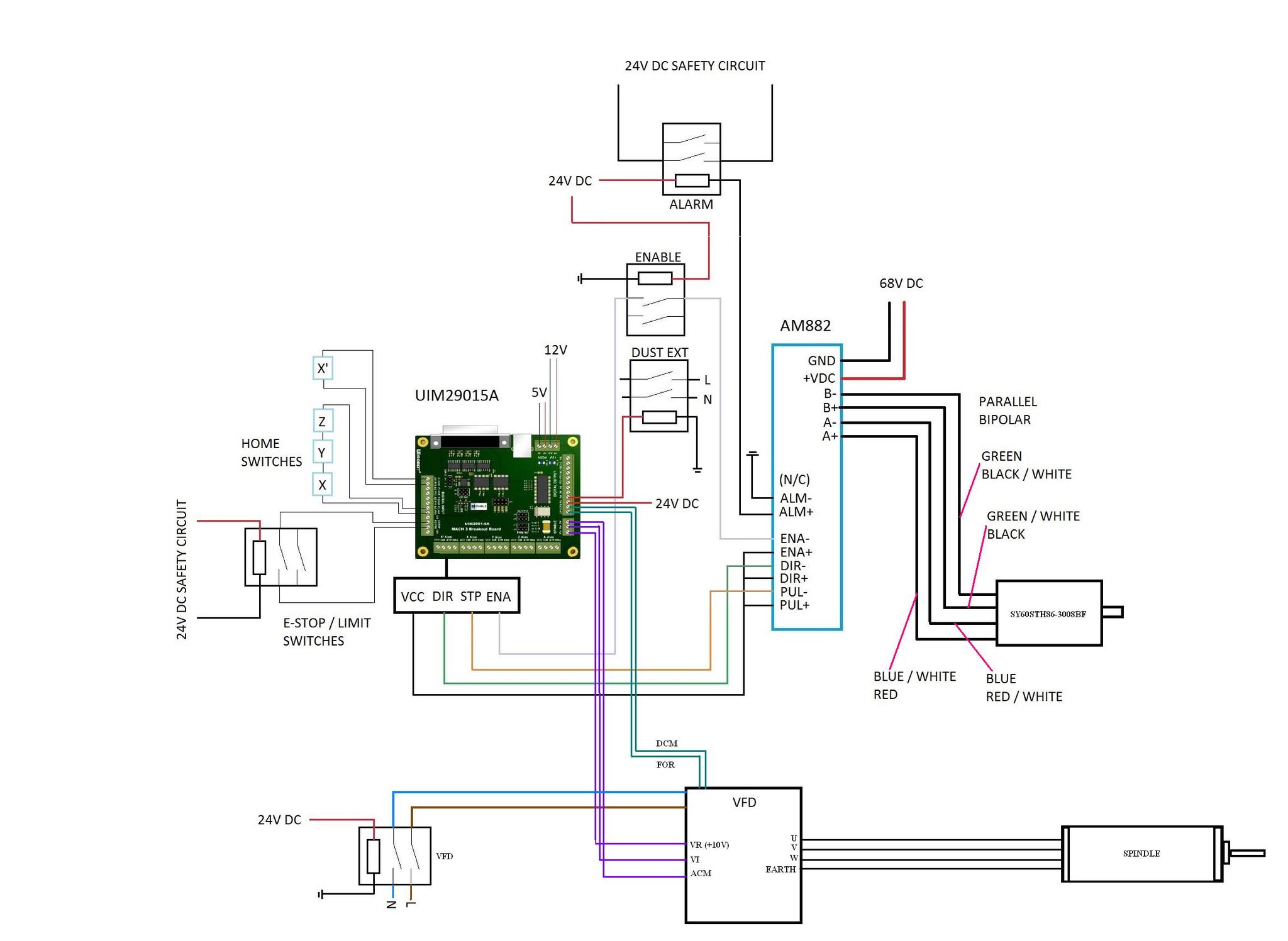
next thing to question is the alarm output on the drives am882s. I've found a diagram of how to wire them (will drop the link in At some point) but when the alarm triggers the relay comes on and opens the circuit, should that link into the e-stop circuit or just one of the limit switch inputs on the bob as the diagram shows.
Im thinking not the e-stop circuit as this will cut power to everything including the drives. When a limit is triggered on the bob does it just stop the code running?
link to wiring diagram:
http://www.mycncuk.com/forums/attach...am882-diag.jpgLast edited by Danielroyal25; 31-01-2014 at 07:11 PM. Reason: Link added
Dan
-
31-01-2014 #6
The cable does not need to be shielded.
This is how I connected the AM882 alarms, see the attached drawings.
http://www.mycncuk.com/forums/gantry...html#post52213
-
02-02-2014 #7
Thanks for that mate. All sorted now. May be asking a few more questions later on down the line
Dan
-
11-02-2014 #8
just wanted to check that everything seemed ok before i go ahead and wire it all up.
My questions are:
1 to kill the enable to the driver is it done via a relay contact - if the safety circuit is tripped the contact will open - as per the diagram? will each driver enable have to go through a seperate relay contact?
2 With the charge pump, does this disable the enable signal within the BOB if activated?
3 If there is no power to the driver, will it still provide a nc contact for the alarm? i want the alarm to break the circuit if it is activated, tripping the safety circuit.
4 Is the general wiring of the bob to driver and driver to motor ok ?
cheers!!!
Dan
-
11-02-2014 #9
1. You don't need a relay for the enable signal, just take a wire from the bob ENA terminal to each AM882.
2. Yes, when the estop signal is lost the bob will disable the drivers via the ENA signal and charge pump, that's why you don't need the ENABLE relay.
3. The default setting of my AM882's alarm signal was set so that the ALARM relay was 'off' when everything was healthy. If you want to change that you will need to use the ProTuner software and change the polarity (page 27 in my AM882 manual). Also it's not a relay inside the AM882 it's a transistor.
4. Other than you don't need the ENABLE relay the diagram looks okay.Spelling mistakes are not intentional, I only seem to see them some time after I've posted
-
The Following User Says Thank You to EddyCurrent For This Useful Post:
-
20-02-2014 #10
The cable from the bob to the vfd controlling the run signal - what size / rating should it be? I have some 2 core .75mm shielded left over from the limits is this overkill to use?
Dan
Thread Information
Users Browsing this Thread
There are currently 1 users browsing this thread. (0 members and 1 guests)
Similar Threads
-
eBay: UIM2901-5A Mach3 breakout board with spindle speed control
By Fivetide in forum Items On eBay UKReplies: 0Last Post: 05-02-2013, 07:25 PM -
UIM2901-5A MACH3 Experiences
By 200thhorseman in forum Gantry/Router Machines & BuildingReplies: 4Last Post: 09-07-2012, 01:40 PM -
cnc wiring
By crossleymarko in forum Gantry/Router Machines & BuildingReplies: 1Last Post: 09-04-2012, 09:35 PM -
help me for wiring
By ali hedi in forum General ElectronicsReplies: 0Last Post: 28-11-2010, 01:20 PM -
Wiring Help
By Toddy in forum Motor Drivers & ControllersReplies: 8Last Post: 23-11-2010, 01:48 PM



Reply With Quote

Bookmarks